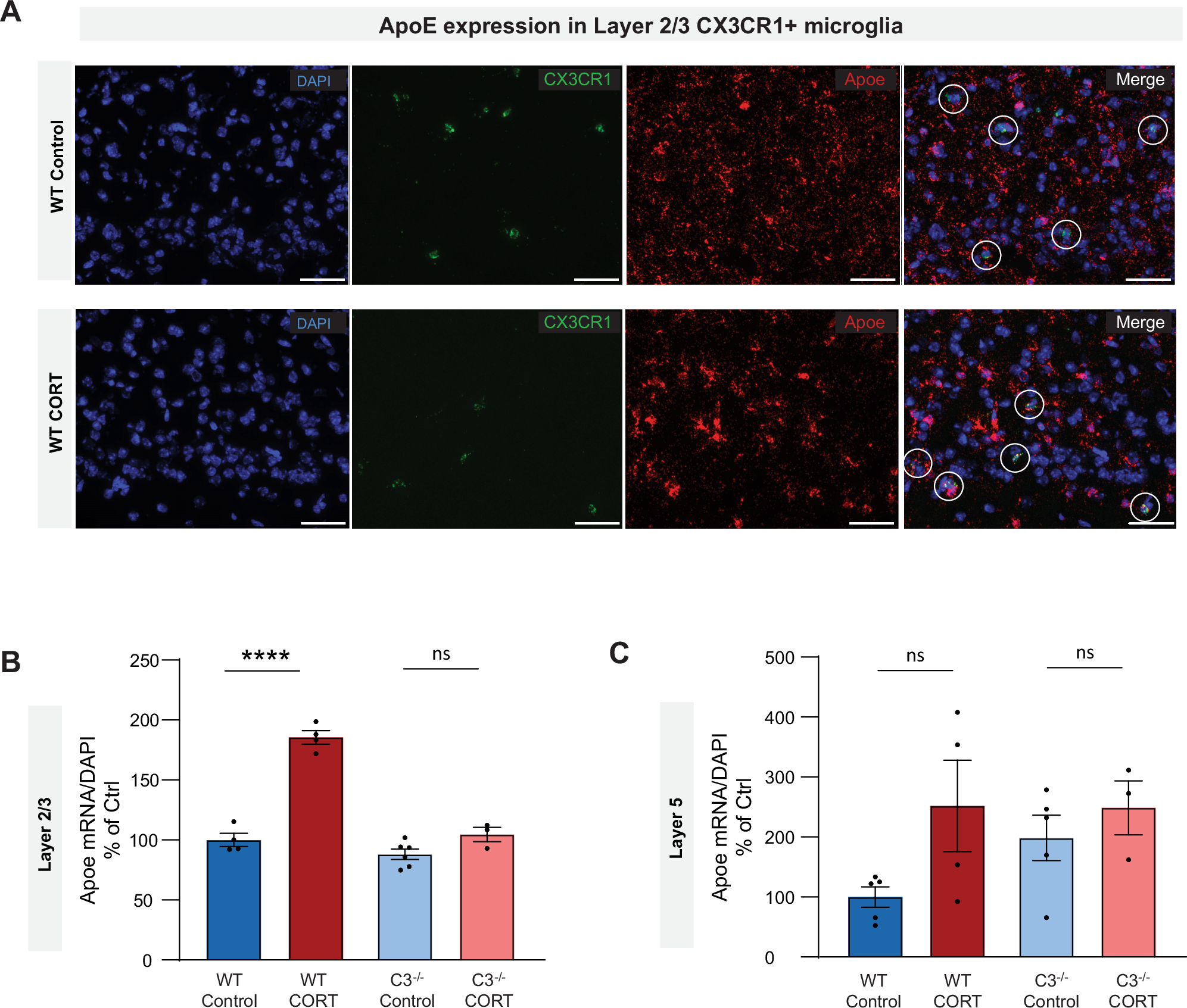
Fig. 4: Complement activation drives formation of Apoehigh microglia state.

A Representative images of RNAscope in situ hybridization for Apoe mRNA (red) expression in Cx3cr1-positive microglia (green), with nuclei labeled with DAPI (blue). Scale bar 20 µm. B Quantitation of Apoe mRNA per DAPI nucleus in layer 2 mPFC of wildtype and C3−/− control/CORT mice, normalized to WT control. Data analyzed by two-way ANOVA, followed by Sidak’s post-hoc test comparing means within genotype. F(1,13) = 42.10, ****p < 0.0001 (genotype x stress interaction), n = 3–6 mice. Data plotted as mean ± s.e.m. Source data provided in Source File. C Quantitation of Apoe mRNA per DAPI nucleus in layer 5 mPFC of wildtype and C3−/− control/CORT mice, normalized to WT control. Data analyzed by two-way ANOVA, followed by Sidak’s post-hoc test comparing means within genotype. F(1,13) = 1.10, p = 0.2960 (genotype x stress interaction), n = 3–5 mice. Data plotted as mean ± s.e.m. Source data provided in Source File.