Fig. 1: Identification of the stomach-vagus-NTS neural pathway.
From: A vagus nerve dominant tetra-synaptic ascending pathway for gastric pain processing

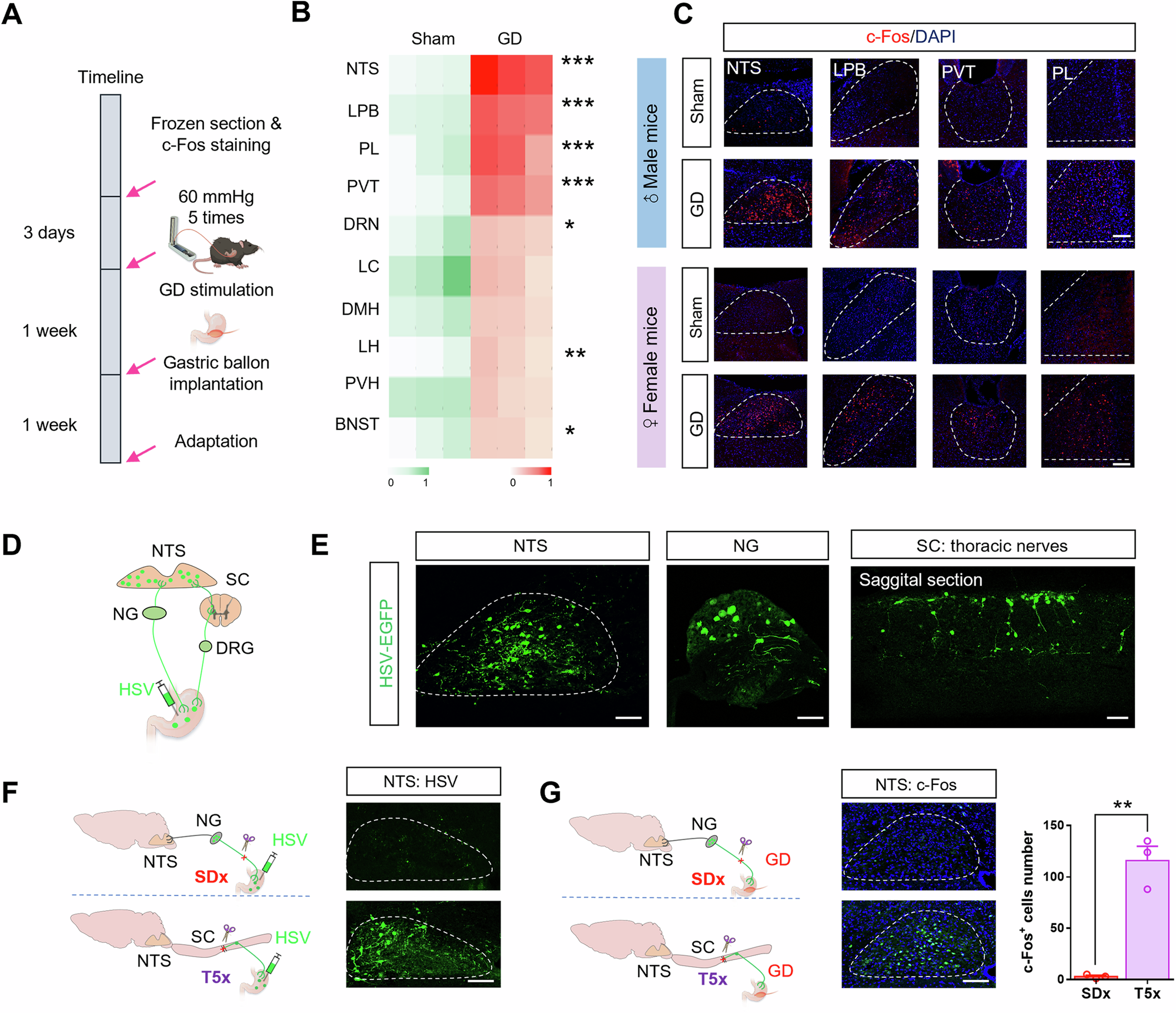
A Schematic representation of GD and c-Fos staining in mice. B Heatmap illustrating the changes of c-Fos expression in the NTS, LPB, PVT, PL, DRN, LC, DMH, LH, PVH, and the BNST following GD stimulation (n = 3 mice). C Representative images of c-Fos expression in the NTS, LPB, PVT, and PL in male and female mice. D Schematic diagram of gastric wall injection of HSV-EGFP. E From left to right, representative images depict neurons labeled with EGFP in the NTS, NG, and SC following HSV-EGFP injection into the gastric wall. F Schematic diagram of mouse gastric wall injection with HSV-EGFP with SDx and T5x, respectively procedures (left). After SDx and T5x, representative images of the NTS expressing HSV-EGFP (right). G Schematic diagram of GD with SDx and T5x, respectively procedures (left). After SDx and T5x, representative images and statistical analysis of c-Fos expression in the NTS under the same distension pressure (middle and right, n = 3 mice, P = 0.0014). GD gastric distension, EMG electromyographic, AUC the area under the curve, NTS the solitary nucleus, LPB lateral parabrachial nucleus, PVT paraventricular thalamic nucleus, PL prelimbic cortex, DRN dorsal nucleus of the middle suture, LC locus coeruleus, DMH dorsomedial hypothalamic nucleus, LH lateral hypothalamus, PVH paraventricular nucleus of the hypothalamus, BNST bed nucleus of the stria terminalis, NG nodose ganglion, SC spinal cord, SDx subdiaphragmatic vagotomy, T5x thoracic spinal cord transection at the T5 level. Scale bar = 100 μm in all Fig. Significance was assessed by two-way repeated-measure ANOVA in (B) and two-sided Student’s t-test in (G). **P < 0.01, ***P < 0.001. All data are presented as mean values ± SEM. Similar results were obtained in three independent experiments and the data shown were from one representative experiment in (E, F).