Fig. 2: Identification of a glutamatergic tetra-synaptic connectivity pathway.
From: A vagus nerve dominant tetra-synaptic ascending pathway for gastric pain processing

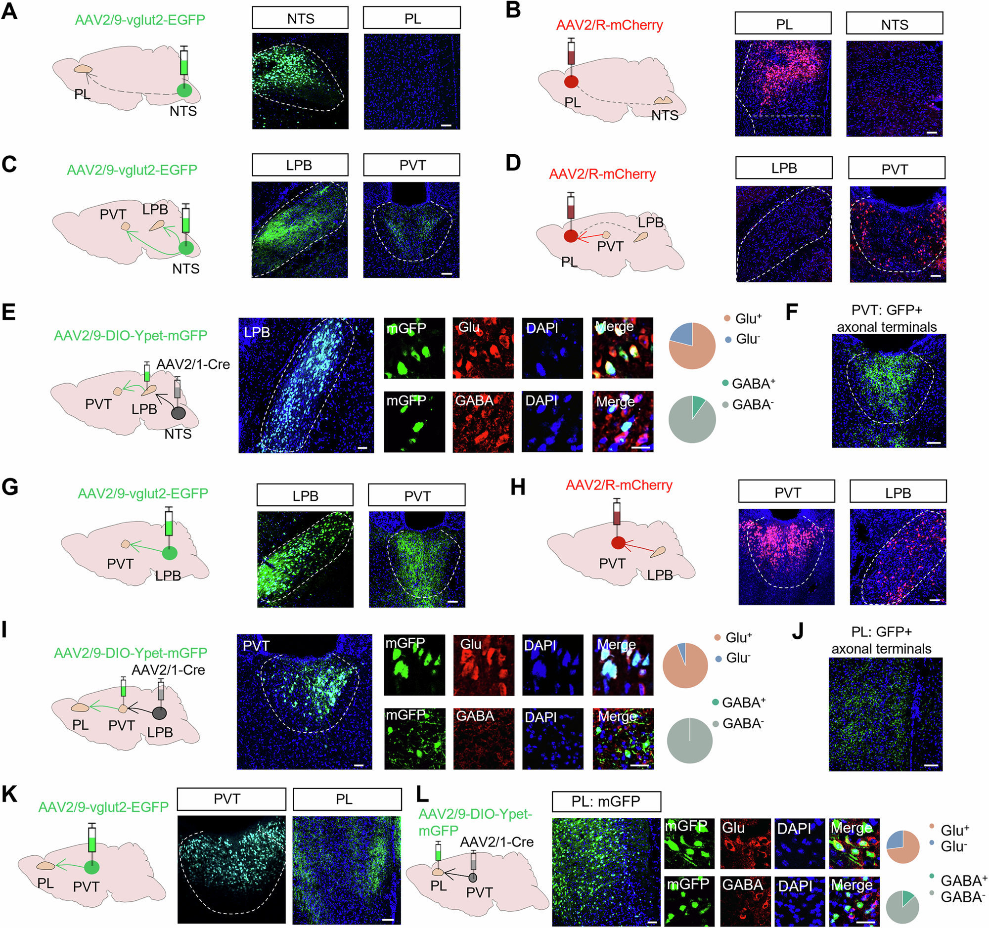
A Schematic of the anterograde virus tracing strategy. Typical images of virus injection sites within the NTS and expression in the PL (n = 3 mice). B Schematic of the retrograde virus tracing strategy. Typical images of virus injection sites within the PL and expression in the NTS (n = 3 mice). C Typical images of AAV2/9-vglut2-EGFP injection sites within the NTS and viral expression in the LPB and the PVT (n = 3 mice). D Typical images of AAV2/Retro-mCherry injection sites within the PL and viral expression in the LPB and the PVT (n = 3 mice). E, F Identification of the NTS-LPB-PVT neural circuit. E Schematic of the anterograde trans-synaptic tracing (left). Representative images of viral expression in the LPB (middle). Representative images and quantification analysis showing the EGFP-labeled neurons in the LPB traced from the NTS colocalized with Glutamate and GABA antibody (right, n = 6 mice). F Image of the NTS-innervated LPB neurons and their axonal terminals in the PVT. G Typical images of AAV2/9-vglut2-EGFP injection sites within the LPB and viral expression in the PVT (n = 3 mice). H Typical images of AAV2/Retro-mCherry injection sites within the PVT and viral expression in the LPB (n = 3 mice). I, J Identification of the LPB-PVT-PL neural circuit. I Schematic of the anterograde trans-synaptic tracing (left). Representative images of viral expression in the PVT (middle). Representative images and quantification analysis showing the EGFP-labeled neurons in the PVT traced from the LPB colocalized with glutamate and GABA antibody (right, n = 6 mice). J Image of the LPB-innervated PVT neurons and their axonal terminals in the PL. K Typical images of AAV2/9-vglut2-EGFP injection sites within the PVT and viral expression in the PL (n = 5 mice). L Left: schematic of the anterograde trans-synaptic tracing. Middle: representative images of viral expression in the PL. Right: representative images and quantification analysis showing the EGFP-labeled neurons in the PL traced from the LPB colocalized with glutamate and GABA antibody (n = 6 mice). Scale bar = 50 μm in all figures.