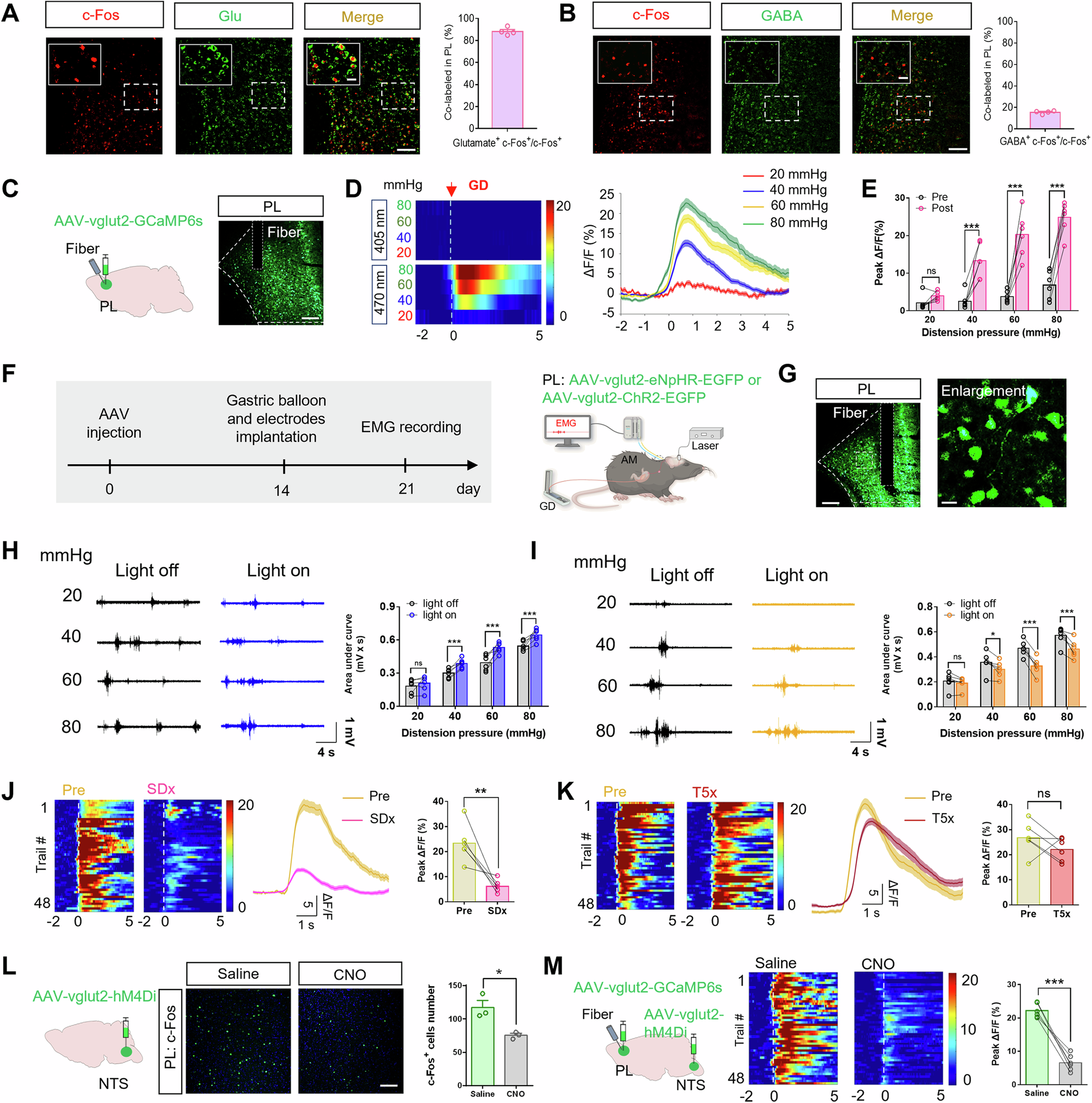
Fig. 5: The PLGlu perceives gastric pain signals.
From: A vagus nerve dominant tetra-synaptic ascending pathway for gastric pain processing

A, B Representative images of co-expressed c-Fos (red), glutamatergic neurons or GABA neurons (green), and DAPI (blue) in the PL (left). The percentage of co-expression in the PL (right, n = 4 mice). C Schematic of AAV-vglut2-GCaMP6s injection and fiber implantation in the PL (left). Expression of GCaMP6s in the PL (right). D Heatmap and average Ca2+ transients of the PLGlu receiving GD stimulation. E Averaged peak ΔF/F of calcium activity of the PLGlu (right, n = 6 mice, P = 0.0001 in 40 mmHg, 60 mmHg, and 80 mmHg). F Experimental procedure of optogenetic manipulation of the PLGlu (left). Schematic of the EMG recording setup (right). G Representative images expression of virus in the PL. Similar results were obtained in six independent experiments and the data shown were from one representative experiment. H Representative EMG traces and statistical graph of EMG recordings AUC responses to GD under normal conditions or upon ChR2-stimulation (n = 6 mice, P = 0.0004 in 40 mmHg, P = 0.0001 in 60 mmHg and 80 mmHg). I Representative EMG traces and statistical graph of EMG recordings AUC responses to GD under normal conditions or upon eNpHR-stimulation (n = 6 mice, P = 0.0235 in 40 mmHg, P = 0.0001 in 60 mmHg and 80 mmHg). J Heatmap and average Ca2+ transients of the PLGlu in pre and post-receiving SDx in GD stimulation, respectively (left). Averaged peak ΔF/F of calcium activity of the PLGlu in pre and post-receiving SDx in GD stimulation (right, n = 6 mice, P = 0.0058). K Heatmap and average Ca2+ transients and averaged peak ΔF/F of calcium activity of the PLGlu in pre and post-receiving T5x in GD stimulation (n = 6 mice). L Schematic of AAV injection in the NTS (left). Decreased c-Fos expression in the PL after CNO injection compared with the saline group (middle). Statistical graph of c-Fos+ cells number (right, n = 3 mice, P = 0.0177). M Schematic of AAV injection in the NTS, AAV, and optic fiber implantation in the PL (left). Heatmap of the PLGlu in receiving saline or CNO in GD stimulation (middle) and averaged peak ΔF/F of calcium activity of the PLGlu (right, n = 6 mice, P = 0.0002). AM acromiotrapezius muscle. Scale bar = 100 μm in (A–C, G, and L), scale bar = 20 μm in zoomed image in (A, B, and G). Significance was assessed by two-way repeated-measure ANOVA in (E, H, and I), and two-sided Student’s t-test in (J–M). *P < 0.05, **P < 0.01, ***P < 0.001, n.s. not significant. All data are presented as mean values ± SEM.