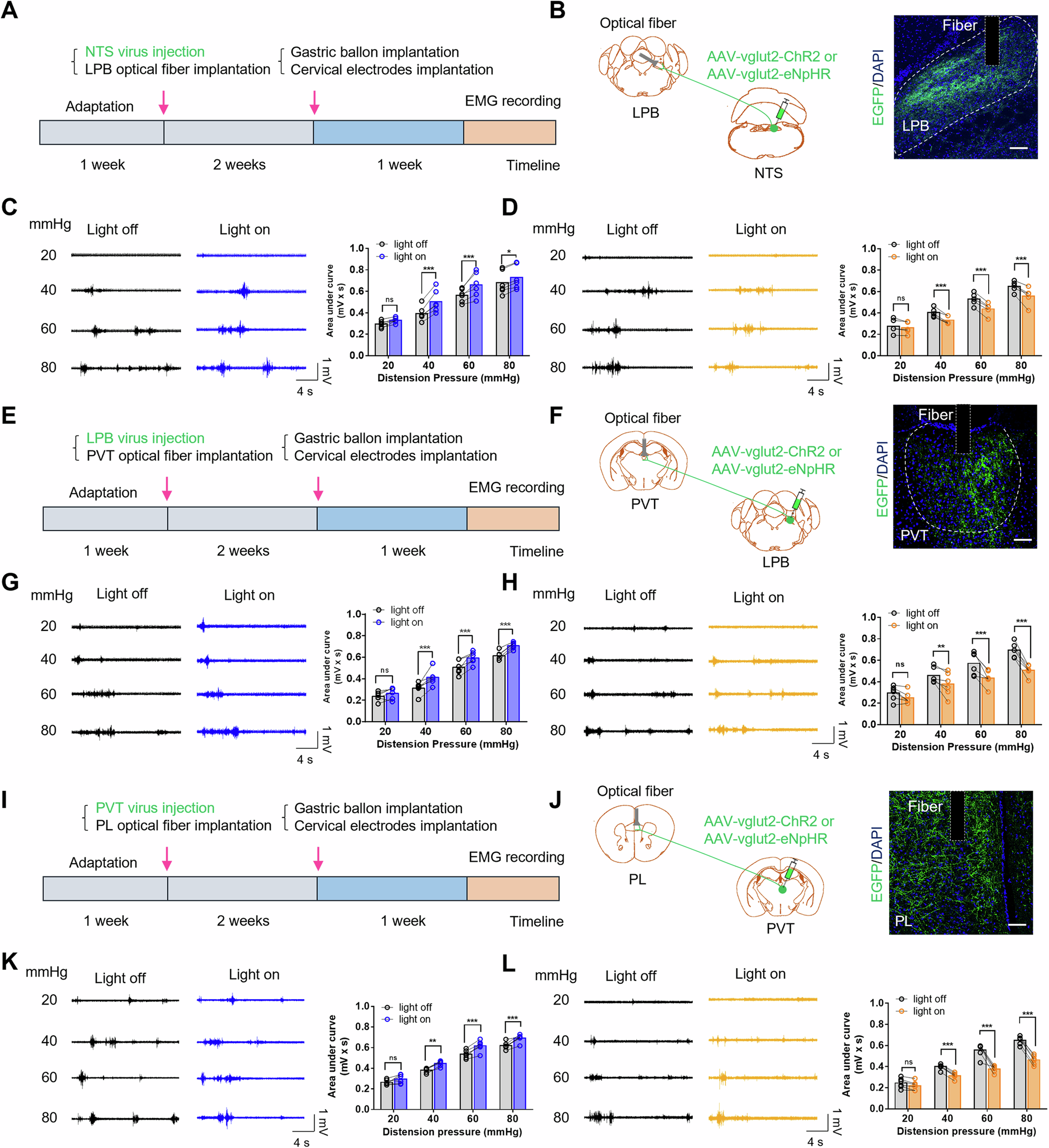
Fig. 6: The NTS-LPB, LPB-PVT, and PVT-PL pathways are crucial for the regulation of gastric pain.
From: A vagus nerve dominant tetra-synaptic ascending pathway for gastric pain processing

A Experimental timeline of optogenetic manipulation of the NTS-LPB neural pathway. B Schematic showing injection of virus into the NTS and implantation of optical fiber into the LPB. And representative image showing the axonal terminals from NTSGlu in the LPB. C Representative EMG traces and statistical graph of AUC of EMG recordings under normal conditions or upon ChR2- stimulation (n = 6 mice, P = 0.0001 in 40 mmHg and 60 mmHg, P = 0.0185 in 80 mmHg). D Representative EMG traces and statistical graph of AUC of EMG recordings under normal conditions or upon eNpHR-stimulation (n = 5 mice, P = 0.0002 in 40 mmHg, P = 0.0001 in 60 mmHg and 80 mmHg). E Experimental timeline of optogenetic manipulation of the LPB-PVT neural pathway. F Schematic showing injection of virus into the LPB and implantation of optical fiber into the PVT. And representative image showing the axonal terminals from LPBGlu in the PVT. G, H Representative EMG traces and a statistical graph of the AUC of EMG recordings from mice under normal conditions, as well as during ChR2-stimulation and eNpHR-stimulation (n = 6 mice; P = 0.0001 in 40 mmHg, 60 mmHg and 80 mmHg under ChR2-stimulation; P = 0.0046 in 40 mmHg, P = 0.0001 in 60 mmHg and 80 mmHg under eNpHR-stimulation). I Experimental timeline of optogenetic manipulation of the PVT-PL neural pathway. J Schematic showing injection of virus into the PVT and implantation of optical fiber into the PL for optogenetic manipulations. And representative image showing the axonal terminals from PVTGlu in the PL. K, L Representative EMG traces and a statistical graph of the AUC of EMG recordings under normal conditions, as well as during ChR2-stimulation and eNpHR-stimulation (n = 6 mice; P = 0.0020 in 40 mmHg, P = 0.0002 in 60 mmHg, P = 0.0009 in 80 mmHg under ChR2-stimulation; P = 0.0002 in 40 mmHg, P = 0.0001 in 60 mmHg and 80 mmHg under eNpHR-stimulation). Scale bar = 100 μm in (B, F, and G). Significance was assessed by two-way repeated-measure ANOVA in (C, D, G, H, K, and L). *P < 0.05, **P < 0.01, ***P < 0.001, n.s. not significant. All data are presented as mean values ± SEM. Similar results were obtained in six independent experiments and the data shown were from one representative experiment in (B, F, and J).