Fig. 7: The NTS-LPB-PVT and LPB-PVT-PL pathways are important for the regulation of gastric pain.
From: A vagus nerve dominant tetra-synaptic ascending pathway for gastric pain processing

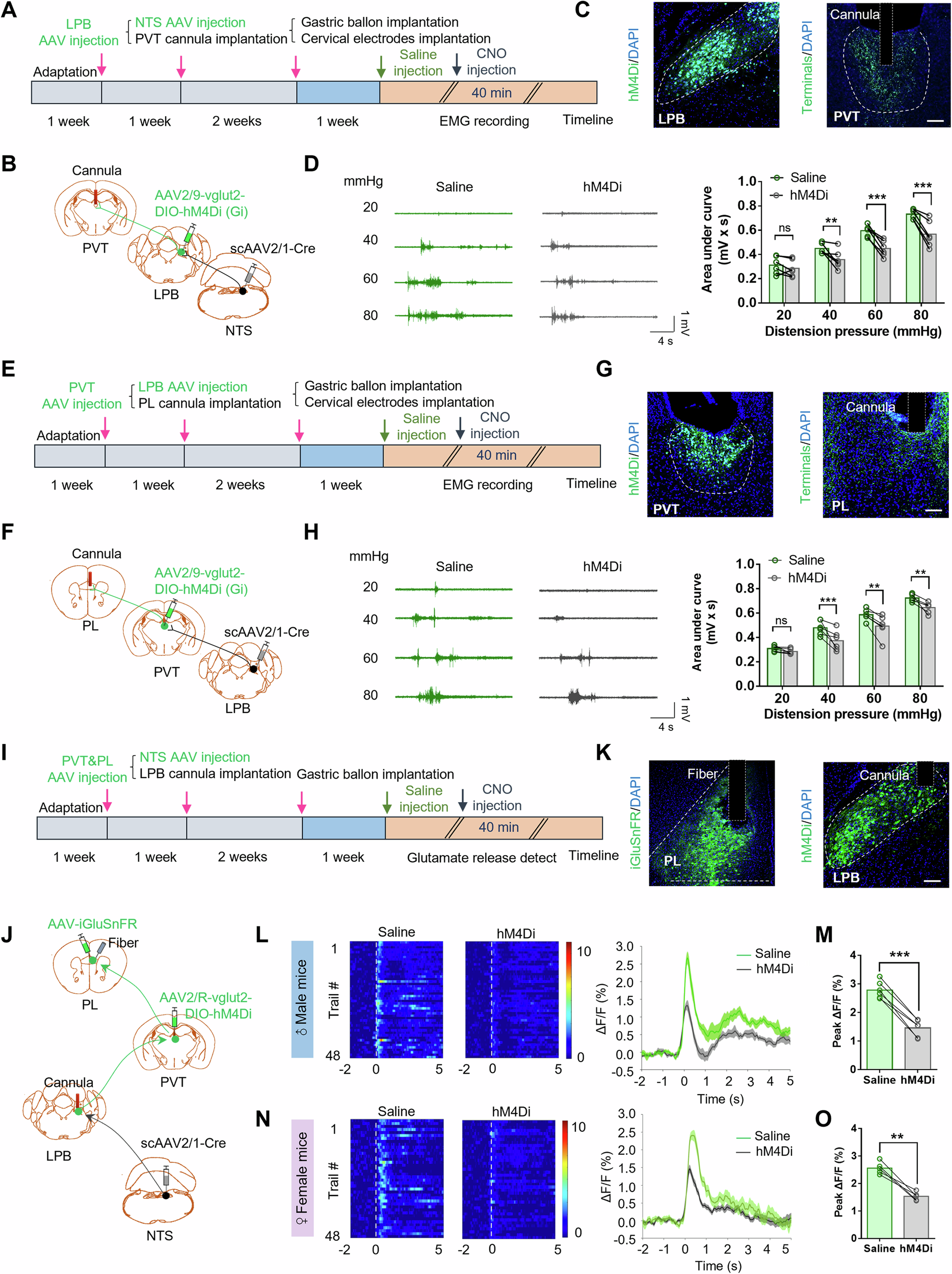
A Experimental timeline of chemogenetics manipulation of the NTS-LPB-PVT neural pathway. B Schematic showing virus injection into the NTS and the LPB, and implantation of cannula into the PVT. C The expression of hM4Di in the LPB and axonal terminals in the PVT. D Representative EMG traces and statistical graph of AUC of EMG recordings under saline or CNO stimulation (n = 6 mice, P = 0.0035 in 40 mmHg, P = 0.0001 in 60 mmHg and 80 mmHg). E Experimental timeline of chemogenetics manipulation of the LPB-PVT-PL neural pathway. F Schematic showing virus injection into the LPB and the PVT, and implantation of cannula into the PL. G The expression of hM4Di in the PVT and axonal terminals in the PL. H Representative EMG traces and statistical graph of AUC of EMG recordings under saline or CNO stimulation (n = 6 mice, P = 0.0004 in 40 mmHg, P = 0.0015 in 60 mmHg, P = 0.0064 in 80 mmHg). I Experimental timeline of chemogenetics manipulation of the LPB-PVT-PL neural pathway and fiber photometry recording glutamate release in the PL. J Schematic showing injection of scAAV2/1-Cre into the NTS, AAV2/R-vglut2-DIO-hM4Di into the PVT, implantation of the cannula into the LPB for chemogenetics manipulations. And injection of iGluSnFR into the PL, implantation of optical fiber into the PL. K Representative images of iGluSnFR expression in the PL and hM4Di expression in the LPB. L Heatmap and average glutamate release transients in saline and CNO group receiving GD stimulation in male mice. M Averaged peak ΔF/F of glutamate release in saline and CNO in male mice (n = 6 mice, P = 0.0001). N Heatmap and average glutamate release transients in saline and CNO group in female mice. O Averaged peak ΔF/F of glutamate release in saline and CNO in female mice (n = 5 mice, P = 0.0017). Scale bar = 100 μm in (C, G, and K). Significance was assessed by two-way repeated-measure ANOVA in (D, H), and two-sided Student’s t-test in (M, O), ***P < 0.001, n.s. not significant. All data are presented as mean values ± SEM. Similar results were obtained in six independent experiments and the data shown were from one representative experiment in (C, J, and K).