Abstract
Nucleotide-binding leucine-rich repeat (NLR) disease resistance genes typically confer resistance against races of a single pathogen. Here, we report that Yr87/Lr85, an NLR gene from Aegilops sharonensis and Aegilops longissima, confers resistance against both P. striiformis tritici (Pst) and Puccinia triticina (Pt) that cause stripe and leaf rust, respectively. Yr87/Lr85 confers resistance against Pst and Pt in wheat introgression as well as transgenic lines. Comparative analysis of Yr87/Lr85 and the cloned Triticeae NLR disease resistance genes shows that Yr87/Lr85 contains two distinct LRR domains and that the gene is only found in Ae. sharonensis and Ae. longissima. Allele mining and phylogenetic analysis indicate multiple events of Yr87/Lr85 gene flow between the two species and presence/absence variation explaining the majority of resistance to wheat leaf rust in both species. The confinement of Yr87/Lr85 to Ae. sharonensis and Ae. longissima and the resistance in wheat against Pst and Pt highlight the potential of these species as valuable sources of disease resistance genes for wheat improvement.
Similar content being viewed by others
Introduction
Leaf rust (caused by Puccinia triticina Eriks., Pt) and stripe rust (caused by P. striiformis Westend. f. sp. tritici Eriks., Pst) are common and economically important diseases of cultivated wheat (Triticum aestivum L.), capable of destroying entire fields if untreated1,2. Apart from chemical fungicides, disease resistance (R) genes are the primary means to protect wheat against rust pathogens. Although R gene mediated broad-spectrum adult-stage resistance has been observed3,4, most R genes typically confer resistance against a limited set of races of a single pathogen. Therefore, multiple R genes are necessary to confer durable resistance against a single pathogen. In recent years, farmers have faced an increase in the incidence of rust diseases and a steady rise in the annual losses that are associated with the appearance of highly aggressive pathogen isolates5,6, the emergence of pathogen races with altered virulence1,7, and changes in pathogen distribution as a result of global warming8. These factors emphasize the importance of discovering new sources of rust resistance to help protect wheat productivity. Wheat contains over 200 designated rust R genes, including approximately 84 each against Pt and Pst (Lr1–Lr80 and Yr1–Yr86, respectively) and approximately 65 against the stem rust pathogen P. graminis Pers.:Pers. f. sp. tritici Eriks. and E. Henn. (Pgt) (Sr2–Sr66)9,10. Most of these genes derive from species in the primary gene pool of wheat, such as Aegilops tauschii (Coss.) and tetraploid and diploid Triticum species that can be readily crossed with modern wheat. Plants within the secondary gene pool, which includes species such as Aegilops of the section Sitopsis, have not been extensively exploited. Utilization of this genetic reservoir is restricted owing to the lack of homoeologous recombination, which necessitates the use of a haploid hybrid with homoeologous pairing mutation (ph1b), and due to the presence of gametocidal genes that limit interspecies hybridization11,12,13. Recent advancements in gene isolation approaches have led to a marked increase in the cloning of disease resistance genes14,15,16,17,18,19,20,21. To date, 32 rust-resistance genes have been cloned, with more than a half in the last five years, and many of these originate from species in the secondary wheat gene pool22. Most of the cloned cereal R genes are of the nucleotide-binding leucine-rich repeat (NLR) type, each encoding a unique intracellular receptor that recognizes a specific pathogen effector protein23. Other types of monocot R genes, so far discovered only in Triticeae, include tandem kinase proteins (TKPs), wall-associated kinases (WAKs), and mixed lineage kinase domain-like (MLKL) proteins24,25,26. The advances in gene discovery pipelines along with development of efficient wheat genetic transformation and gene editing protocols27,28,29 open the door to more robust exploitation of species in the secondary and tertiary gene pools for wheat improvement.
Aegilops sharonensis Eig and Ae. longissima Schweinf. & Muschl. are closely related diploid species of the section Sitopsis (secondary gene pool of wheat) that are rich in traits of agricultural importance30,31,32,33,34,35. Here, we isolate and characterize a leaf and stripe rust resistance gene from these species, expanding our understanding of their genetic defenses. To isolate the gene from Ae. sharonensis, we use wheat introgression lines36,37 and a combination of mutant chromosome purification and sequencing (MutChromSeq), which involves flow sorting and sequencing of mutant chromosomes38, combined with mutational transcriptomics RNA sequencing (RNA-Seq)19,24,39. For Ae. longissima, we use the association genetics R gene enrichment sequencing (AgRenSeq) pipeline16, which correlates disease resistant traits with NLR immune receptors, on a diversity panel of 244 accessions. The two systems independently reveal an orthologous NLR gene, which is named Yr87/Lr85 that is unique to these two Aegilops species. Unlike most NLR-type R genes, which are specific to a single pathogen, Yr87/Lr85 confers resistance against two different pathogens, Pst and Pt. Expressing the Ae. longissima Yr87/Lr85 in the wheat cv. Fielder confers resistance against otherwise virulent Pst and Pt races, confirming that Yr87/Lr85 confers stripe and leaf rust resistance in wheat.
Results
Cloning of the Yr87/Lr85 gene from Ae. sharonensis
Leaf and stripe rust-resistance from Ae. sharonensis (AEG-548-4) was previously introgressed into wheat cv. Galil36. The resistance was mapped to a 17-Mb region on chromosome 6B-6Ssh in the D42 introgression line37 (Fig. 1a). To isolate the candidate resistance gene(s), we used ethyl methanesulfonate (EMS) mutagenesis on 3086 seeds of the D42 line, which yielded 1158 M2 families. Following stepwise screening with Pt #526-24 and Pst #5006 isolates that are avirulent on the D42 parental line, we identified 16 independent M3 lines that were susceptible to both isolates (Supplementary Fig. 1). We confirmed the presence of the introgressed segment in all 16 M3 lines by diagnostic PCR37 (Supplementary Fig. 2). The F2 progeny of crosses made between a homozygous Pt/Pst susceptible individual and a homozygous Pt/Pst resistant M3 individual resulted in monogenic (1 susceptible to 3 resistant) segregation (Supplementary Table 1), and crosses made between a homozygous Pt/Pst susceptible individual and the recurrent wheat parent cv. Galil produced uniformly susceptible progenies, collectively indicating that the resistance to both pathogens is conferred by a single genetic locus.
a Genetic (cM) and physical (Mb) maps of the Yr/Lr locus in the D42 introgression line36,37: black, wheat background; gray, Aegilops background; genes in the interval delimiting the presence of Yr87/Lr85: HK histidine kinase; LRR PK LRR protein kinase, CRK cysteine-rich receptor kinase, RPP13 disease resistance protein RPP13, Serpin serine protease inhibitors, GR glutamate receptor. Predicted gene structure and protein domains according to NLRscape: black lines denote introns, shaded rectangles denote untranslated regions (UTRs), lilac rectangles are exons, closed arrows denote EMS point mutations, open arrows denote locations of sequences targeted by VIGS (for details see Supplementary Data 4), double slash denotes aproximately 3kb of intronic region not shown, asterisk denotes the Rx-CC domain. The number below the nucleotide in parentheses represents the mutant lines. The number below the nucleotide in parentheses represents the mutant line numbers. b Yr87/Lr85 expression levels in D42 following VIGS. Data are mean ± s.e.m. Significant differences were evaluated using a two-tailed Student’s t-test. n = 4 biological replicates. Black dots represent individual data points. P values are shown on the graph. c Reaction of D42 to leaf and stripe rust isolates after VIGS targeting the 5′ UTR and exon 2 of Yr87/Lr85. Wheat Phytoene deacetylase (PDS) was used as a control to monitor the effectiveness of gene silencing. Scale bars, 2 mm. d AlphaFold2 predicted YR87/LR85 protein structure, where the Rx-CC (blue) and NB-ARC (green) domains mostly comprise α-helixes and the LRR (yellow and pink) domains comprise a β-helical “horseshoe” structures. Magenta spheres denote EMS point mutations. Source data are provided as a Source Data file.
To isolate the gene, we took a mutational transcriptomics approach19,24,39, using five EMS-mutant lines (Supplementary Table 2), their progenitor D42 line, and the R gene donor Ae. sharonensis AEG-548-4. We inoculated the plants with the Pt #526-24 and Pst #5006 isolates and extracted RNA from leaf samples at 0 hours post-inoculation (hpi), 24 hpi, and 48 hpi. Following RNA sequencing and processing, we searched the data for candidate genes that are expressed in both D42 and AEG-548-4 at one or more time points and contained EMS-derived mutations in at least three of the five mutant lines. The analysis yielded several putative candidates, the most promising being transcript TRINITY_DN6116_c0_g1 (Supplementary Data 1 and 2). This transcript was expressed at all time points, contained mutations in all five mutant lines (one of the lines carried two mutations), and encoded a putative protein with a nucleotide-binding site (NBS) and leucine-rich repeat (LRR) domains. All the single nucleotide polymorphisms (SNPs) in the mutant lines were within the same coding sequence (CDS) and resulted in an amino acid substitution (Fig. 1a and Supplementary Table 3). To analyze the non-coding regions, we performed chromosome sorting and sequencing and obtained high-quality chromosome enrichment and sequences for the mutant lines. Mapping of the reads to a D42 assembly that was sequenced at a high depth (Supplementary Table 4) revealed three genomic contigs that spanned the entire sequence of the candidate gene (Supplementary Data 3).
To validate the function of the candidate gene, we used virus induced gene silencing (VIGS)40 to suppress its expression in the D42 line by targeting two non-overlapping gene-specific sequences (Fig. 1a and Supplementary Data 4). The VIGS plants showed >75% reduced expression of the candidate gene (Fig. 1b) and were susceptible to the Pt #526-24 and Pst #5006 isolates (Fig. 1c), confirming that the gene is required for leaf rust and stripe rust resistance. We temporarily designated the candidate gene Yr87/Lr85.
To visualize the YR87/LR85 protein, we generated a three-dimensional model of its predicted structure (Fig. 1d). The predicted YR87/LR85 protein exhibits a structural resemblance to coiled-coil (CC) NLRs. This includes the presence of a conventional NBS domain and an unusually elongated (36 repeats) horseshoe-like configuration C-terminal LRR domain. For comparison, the typical LRR repeats in previously cloned NLR resistance genes vary within the range of 6–31 and an average number of ~24 repeats (Supplementary Fig. 3a). Further analysis revealed that the exceptionally long LRR repeat consists of two predicted horseshoe structures that are separated by a short spacer sequence. All the amino acid substitutions found in the EMS mutants mapped to functional domains within the predicted YR87/LR85 protein (Fig. 1a, d and Supplementary Table 3). Two of the mutations were in externally facing parts of the LRR domain (Supplementary Fig. 3b), which is a diversification hotspot that possibly facilitates pathogen recognition41,42. Two EMS lines had a mutation in the first LRR domain, resulting in the loss of resistance to both the Pt and Pst isolates. This finding suggests that the LRR domain may confer resistance to different pathogens.
Cloning of the Yr87/Lr85 gene from Ae. longissima
To search for additional rust-resistance genes, we screened a diversity panel of 244 Ae. longissima accessions by inoculation of seedlings separately with two Pt isolates, #12460 and #12337 (see methods for details). We obtained similar results with these isolates, with a resistance frequency of 30% in the Ae. longissima panel (Fig. 2a). To identify candidate leaf rust-resistance genes, we followed the AgRenSeq pipeline using the pan-cereal NLR capture library Tv_315,16 and the phenotyping results of the plants infected with the two Pt isolates. We generated de novo assemblies from the Illumina short-read sequences from all 244 accessions, filtered the sequences using NLR-Parser, and performed k-mer-based association genetics analysis with 137 accessions exhibiting observable traits.
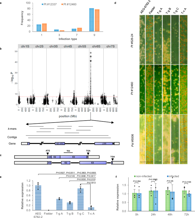
a Distribution of leaf rust resistance across 137 Ae. longissima accessions. Infection types range from 1 (complete resistance) to 9 (fully susceptible). Pearson's correlation coefficient was calculated to assess the relationship between infection types of the two isolates, revealing a strong correlation (r = 0.91, P = 5.97e−53). A two-tailed test was used, and no adjustments were made for multiple comparisons. b Identification of Yr87/Lr85 using Pt isolate #12337. The x-axis shows the genomic position on the AEG-6782-2 genome assembly, the y-axis represents the score of the k-mers associated with resistance across the diversity panel. The association score is defined as the negative log of the P value obtained using the general linear model (GLM). The dotted red line is the significance threshold at P = 0.001 and is adjusted for multiple comparisons using “Bonferroni’ correction,* denotes Rx-CC domain. c Diagrams of the gene constructs used to transform wheat cv. Fielder. Shaded rectangles denote promoter and terminator regions, lilac rectangles denote exons, black lines (bottom scheme) denote partial (first and second introns, where 4 kb and 5.5 kb were excluded respectively from the construct) or full (third) intron sequences, ^ denotes Exon 4. d Reaction of exemplary transgenic lines to infection with Pt and Pst isolates. gDNA (T-g) and cDNA (T-c) transgenic lines. Scale bars, 2 mm. e Relative transcript levels of the Yr87/Lr85 gene in gDNA (T-g) and cDNA (T-c) transgenic lines vs. wild-type Fielder and in Ae. longissima AEG-6782-2 at the seedling stage. f Relative transcript levels of the Yr87/Lr85 gene in uninfected (green) or post-infected (blue) leaves, at the seedling stage, after infection with Pt isolate #12460. Data are mean ± s.e.m. Significant differences were evaluated using a two-tailed Student’s t-test. n = 3 biological replicates. Black dots represent individual data points. P values are shown on the graph. The D6 protein kinase (D6PK) like gene (XM_044524929) was used as an internal control. Source data are provided as a Source Data file.
We found an association between resistance to both isolates and the presence of two contigs, 71,128 and 71,798 (Supplementary Data 5), that were localized to an unmapped region in the reference genome (“chromosome unknown”). To precisely map the R gene, we re-sequenced the Ae. longissima AEG-6782-2 reference line using PacBio and generated an improved genome assembly (Supplementary Fig. 4)43,44 with a contig N50 of 16 Mb. Using Hi-C data, the assembly was ordered into 7 pseudomolecules that make up 5.9 Gb (98.6% of the assembled sequence) and contain 67.8 kb gaps, whereas the first assembly, which was based on short-read data, had 931.4 Mb gaps. The improved assembly enabled us to map the two AgRenSeq NLR candidate contigs to an open reading frame on chromosome 6S at position 51,756,423–51,772,629 (16,207 bp) (Fig. 2b). Surprisingly, sequence alignments of the candidate Ae. longissima leaf rust-resistance gene and Ae. sharonensis Yr87/Lr85 revealed that the two genes were almost identical (Supplementary Data 6): they were exactly the same size (16,207 bp), contained three highly similar introns, and had nearly identical exons that differed only in three synonymous nucleotide substitutions and produced a 4533-bp CDS (Supplementary Data 7) with a predicted protein of 1510 amino acids. Hence, we independently isolated an orthologous rust-resistance gene from Ae. sharonensis and Ae. longissima using two different approaches.
To verify the function of Yr87/Lr85 from Ae. longissima in resistance to Pst and Pt, we produced transgenic wheat lines (cv. Fielder) expressing Ae. longissima Yr87/Lr85 cDNA or a synthetic genomic DNA (gDNA) clone that included the four exons separated by shortened introns, both with the native promoter and termination sequences (see Methods and Fig. 2c and Supplementary Fig. 5 for details). We generated independent primary transgenic events (T0), selected three events each with various copy numbers of either the cDNA or the synthetic gDNA clone (Supplementary Table 5), produced homozygous T1 and T2 progenies, and tested their response to infection with the Pt and Pst isolates. The three cDNA transgenic lines were all susceptible to the Pt (#526-24 and #12460) and Pst (#5006) isolates, whereas the three gDNA transgenic lines showed variable degrees of resistance (Fig. 2d). Reverse transcription-quantitative PCR (RT-qPCR) analysis revealed that Yr87/Lr85 expression levels in the cDNA transgenic plants were at least 2.5-fold lower than those in the gDNA plants and ~6-fold lower than that in Ae. longissima (Fig. 2e). The relatively low gene expression levels in the tested cDNA transgenic lines (Fig. 2e) suggested that the introns within the coding sequence are important for proper Yr87/Lr85 gene expression45. Furthermore, expression of the Yr87/Lr85 gene did not differ between infected and uninfected plants (Fig. 2f), and the resistance level conferred by Yr87/Lr85 was not compromised at relatively high temperatures (28 °C day/22 °C night; Supplementary Fig. 6). We also tested two additional transgenic lines with two additional isolates of both Pt (TNBJS and MNPSD) and Pst (v-37 and v-40) from North America (USA) and found high levels of resistance (Supplementary Fig. 7). To check if Yr87/Lr85 provides resistance to other pathogens, we inoculated the transgenic Fielder plants with two isolates of Pgt (stem rust #2135 and #2127) and three isolates of Blumeria graminis f. sp. tritici (Bgt; powdery mildew, #15, #70 and #101) pathogens. All isolates were virulent (Supplementary Fig. 8) indicating that Yr87/Lr85 confers specific resistance to Pst and Pt.
Yr87/Lr85 confers quantitative resistance in seedlings and adult plants
To gain insight into the mode of resistance conferred by Yr87/Lr85, we inoculated wild type and Yr87/Lr85-transgenic Fielder plants with the Pt and Pst isolates and then stained the leaf samples with FITC-labeled wheat germ agglutinin (WGA), which specifically stains fungal cell walls46. The Pt and Pst isolates penetrated and grew within leaf tissues of the resistant plants, but fungal development was drastically reduced, and the area occupied by the fungi was substantially larger in the susceptible cv. Fielder (Fig. 3a–c). Similar results were obtained with susceptible and resistant accessions of Ae. longissima (Supplementary Fig. 9). The resistance response was similar in seedlings and in adult plants (Fig. 3a), and this common phenotype was paralleled by a similar expression level of the Yr87/Lr85 gene in young and adult plants (Supplementary Fig. 10a). Finally, the Yr87/Lr85 gene was expressed in most tissues except roots (Supplementary Fig. 10b).
a Pustule development on seedling (Pt, 7 days post-inoculation [dpi]; Pst, 14 dpi) and adult (Pt, 18–20 dpi; Pst, 17–20 dpi) leaves of wheat cv. Fielder and transgenic plants expressing Ae. longissima Yr87/Lr85. Scale bars, 2 mm. Light (b) and fluorescent (c) micrographs of leaf segments of wheat seedlings inoculated with Pt or Pst. b Yr87/Lr85 transgenic seedlings developed chlorotic halos that occasionally produced micropustules (Pt, 7 dpi; Pst, 14 dpi). Scale bars, 200 µm. c Leaves were stained with WGA-FITC. Spores of Pt and Pst germinated and penetrated the epidermis of Yr87/Lr85 transgenic plants but progressed slower and developed smaller colonies within the leaf compared with infection of cv. Fielder plants. The arrows mark the edges of the colonies. Scale bars, 200 µm. The experiments were independently repeated three times, yielding consistent results.
Staining of reactive oxygen species (ROS) with diamino benzidine (DAB) showed that the transgenic plants accumulated lower levels of ROS than wild type Fielder plants, however the DAB staining occupied a larger space, suggesting a quantitative defense response (Supplementary Fig. 11). We concluded that Yr87/Lr85 hinders infection to Pst and Pt by slowing down pathogen development (Fig. 3b, c and Supplementary Fig. 9), and although it does not completely block fungal growth, it prevents disease development in seedlings and mature plants.
Yr87/Lr85 is only found in Ae. sharonensis and Ae. longissima
We searched for Yr87/Lr85 orthologs in other species. A local BLAST search of the v2.0 Ae. longissima assembly (AEG-6782-2) using the Yr87/Lr85 CDS as a query revealed a single copy of Yr87/Lr85 in the Ae. longissima genome, while the published Ae. sharonensis genome24 did not contain Yr87/Lr85 homologs. To understand the relationship of Yr87/Lr85 relative to known NLR encoding genes, we performed a large-scale phylogenetic analysis using the NBS domain of NLRs from Ae. tauschii, Brachypodium distachyon, Hordeum vulgare (barley), Oryza sativa (rice), Setaria italica (Foxtail millet), Sorghum bicolor, T. aestivum (wheat), T. urartu, and Zea mays (maize) based on the approach of Bailey et al.47. YR87/LR85 was located in the C24 clade within a subclade that does not include known resistance genes (Supplementary Fig. 12a). The rice PI5-1/PI5-2 and PII-1/PII-2 resistance genes are in a sister subclade to YR87/LR8548. Phylogenetic analysis using full-length NLRs in the YR87/LR85 subclade only found species from the Bambusoideae, Oryzoideae, and Pooideae (BOP) clades (Supplementary Fig. 12b). The orthogroup including YR87/LR85 found four NLRs: YR87/LR85, Ae. tauschii EMT11349 (RGA1, Resistance Gene Analog 1), barley HORVU.MOREX.r3.3HG0316460.1, and T. urartu TRIUR315482P1 (Supplementary Fig. 12b). A global BLAST search of the NCBI and cereals-specific databases using the Yr87/Lr85 CDS as a query revealed sequence similarity in plant species from three tribes: Triticeae, Poeae, and Brachypodieae (Supplementary Data 8). We further searched the genomes of hexaploid wheat20,49,50 and the wheat D genome progenitor Ae. tauschii51,52 for Yr87/Lr85 homologs (Supplementary Table 6). The two genes with the highest sequence similarity to Yr87/Lr85 were the Ae. tauschii putative disease resistance gene RGA1, which is 87% identical to the predicted Yr87/Lr85 CDS, and the T. urartu RGA2-like putative disease resistance gene, with 83% nucleotide identity. All other predicted genes shared less than 80% sequence identity and/or had less than 80% coverage. Interestingly, a global BLAST search using the YR87/LR85 predicted protein sequence as a query showed only 79% identity to Ae. tauschii RGA1, and the rest of the sequences had less than 65% identity (Supplementary Data 9). Collectively, this shows that Yr87/Lr85 belongs to a large clade of NLRs from BOP species and has putative orthologs in only three species in the Triticeae.
To check whether Ae. tauschii RGA1 is a functional homolog of Yr87/Lr85, we examined the response to the Pt #526-24 isolate of 15 Ae. tauschii accessions, eight that harbor RGA1 and seven that lack RGA1. There was no correlation between resistance of the accessions to Pt #526-24 and the presence of RGA1 (Supplementary Table 7). To further examine if RGA1 is a functional homolog of Yr87/Lr85, we used VIGS to suppress expression of the RGA1 gene (Supplementary Data 4) in the Ae. tauschii accession AEG-9907-0. RGA1 silenced plants did not exhibit any variation in response to Pt #526-24 when compared to plants inoculated with the empty vector, further suggesting that the Ae. tauschii RGA1 is not a functional homolog of the Yr87/Lr85 gene (Supplementary Fig. 13).
A phylogenetic analysis using the predicted full-length YR87/LR85 protein sequence or just the LRR and NBS domains and the protein sequences of previously cloned NLR genes9, showed that the predicted YR87/LR85 protein is most closely related to the wheat TSN1 ToxA sensitivity protein (Supplementary Fig. 14 and Supplementary Data 10). However, we found only low sequence similarities when using the CC domain as a query, indicating that this domain differs from that in previously cloned NLRs. Structural homology analysis of the predicted structure of the YR87/LR85 protein using the FoldSeek database showed partial structural similarities to several predicted NLR-type resistance proteins (Supplementary Fig. 15), however all candidates lacked homology in the C-terminal part of the proteins and this analysis did not reveal new functional or phylogenetic information. Based on the above analyses, we conclude that we could not identify a functional homolog of the Ae. sharonensis and Ae. longissima Yr87/Lr85 gene in current databases.
Ae. sharonensis grows in a narrow stretch (>15 km wide) along the eastern coast of the Mediterranean, overlapping with Ae. longissima, which is more widespread and can be found more inland and to the south53. To fully classify the allelic diversity of Yr87/Lr85 in Ae. sharonensis and Ae. longissima, we used iterative de novo assembly and k-mer fingerprinting on RenSeq data from diverse collections of Ae. sharonensis (N = 204) and Ae. longissima (N = 244). Yr87/Lr85 exists as a presence/absence variation with the gene present in 36% of Ae. sharonensis accessions (73/204) and 21% of the Ae. longissima accessions (52/244) (Supplementary Data 11). Multiple alleles exist based on variation in the open reading frame (Ae. sharonensis, 19 alleles; Ae. longissima, 18 alleles) and amino acid sequence (Ae. sharonensis, 17 variants; Ae. longissima, 15 variants). The majority of alleles were unique to an individual species, where 44% of them were found in a single genotype, and only four alleles were shared between Ae. sharonensis and Ae. longissima. In total, 24% of the genotypes contained alleles that were shared with the other species (Supplementary Table 8). Several alleles carry interrupted open reading frames including AEG-2172 (AGSH008), AEG-7888 (AGSH010), AEG-2229 (AGSH054), AEG-2704 (AGSH057), and AEG-4844 (AGSH060). Interestingly, while the Yr87/Lr85 allele AEG-401 [AGSH039] is shared between Ae. sharonensis and Ae. longissima, it appears to be non-functional as it carries an insertion in the second exon that may impact gene expression (Supplementary Data 12).
Classification of alleles based on sequence identity to YR87/LR85 revealed that the majority of resistance to wheat leaf rust in Ae. sharonensis and Ae. longissima can be explained by YR87/LR85 (Fig. 4a and b). In Ae. longissima, of 35 accessions predicted to carry a functional Yr87/Lr85 (allele that confers resistance in transgenic lines described above), 31 accessions (88.5%) were resistant (IT 1-3) and four were susceptible (IT 7-9) to Pt isolate #12460 (Supplementary Data 12). Of 166 accessions predicted to carry a non-functional or deletion of Yr87/Lr85, 22 accessions were resistant (IT 1-3), two accessions had intermediate scores (IT 5), and 142 were susceptible (IT 7-9). In Ae. sharonensis, of 44 accessions predicted to carry a functional Yr87/Lr85 allele, only 28 accessions (63%) were resistant (IT 1-3) and 16 were susceptible (IT 7-9) to Pt isolate THBJ35,54 (Supplementary Data 13). Of 100 accessions predicted to carry a non-functional or deletion of Yr87/Lr85, 31 accessions were resistant (IT 1-3), three accessions had intermediate scores (IT 5), and 66 were susceptible (IT 7-9). Little sequence variation was observed between alleles with intact open reading frames, with a maximum of four amino acid differences relative to functional alleles.
a Phenotype by allele analysis of Ae. longissima accessions carrying identical LR85, from one to four amino acid variations (LR85 Δ1-4), interrupted open reading frame or large InDel (lr85), and absence of Lr85. b Phenotype by allele analysis of Ae. sharonensis accessions carrying identical LR85, from one to four amino acid variations (LR85 Δ1-4), interrupted open reading frame or large InDel (lr85), and absence of Lr85 with P. triticina isolate THBJ infection type (IT), phenotypic data from Olivera et al.35,54. c ML tree based on alleles’ sequences, color – average latitude of the origin of accessions that have the allele, shape-species. Map shows distribution of the Ae. sharonesis (blue) and Ae. longissima (red) samples used.
Recombination analysis did not find any recombination events between the Yr87/Lr85 CDS alleles. The inferred maximum likelihood (ML) phylogenetic tree of the alleles (Fig. 4c) revealed no clear separation between the Ae. sharonensis and the Ae. longissima alleles. None of the higher order branches were specific to one species. Moreover, no clear-cut geographic pattern was observable, except for one branch stemming from the root at the bottom of the tree that originated from the north. Additionally, in 18% of the alleles, accessions with the same allele were found more than 75 km apart, and in 75% of the collection sites with more than one accession, there were two to four different alleles. This pattern suggests that there were several horizontal gene transfer events between the two species and that there is likely evolutionary pressure to maintain diversity of the gene within populations.
Discussion
Multiple disease resistance is usually conferred by non-NLR R genes with a general function, such as the rice (Oryza sativa) broad-spectrum resistance genes Pi21 and Ptr that encode a proline-rich protein55 and a protein with four Armadillo repeats56, respectively. Other examples are the wheat pleiotropic-effect R genes Lr34 that encodes an ABC transporter57 and Lr67 that encodes a hexose transporter58. Though rare, resistance conferred by a single NLR R gene against taxonomically distant pathogens has been reported. The RESISTANT TO RALSTONIA SOLANACEARUM 1 (RRS1) and RESISTANT TO P. SYRINGAE 4 (RPS4) NLR genes in Arabidopsis (Arabidopsis thaliana) function cooperatively to confer resistance against three bacterial pathogens, Pseudomonas syringae, Ralstonia solanacearum, and Xanthomonas campestris, and one fungal pathogen, Colletotrichum higginsianum59. Likewise, the Mi NLR gene in tomato (Solanum lycopersicum) confers resistance to three types of pests: root knot nematode (Meloidogyne spp.), potato aphid (Macrosiphum euphorbiae), and whitefly (Bemisia argentifoli)60,61,62. Recognition of XOPQ1 (Roq1) confers resistance in Nicotiana benthamiana to the phytopathogenic bacteria Xanthomonas and Pseudomonas63,64.
In grasses, the only examples of multiple-resistance NLR genes are the barley (Hordeum vulgare) Mildew locus a (Mla) genes Mla3, Mla7, and Mla8. All three genes confer resistance to the host-adapted powdery mildew pathogen B. graminis f. sp. hordei, and in addition, each gene confers resistance against major pathogens of other crops: Mla3 confers resistance to the rice blast pathogen Pyricularia oryzae (syn. Magnaporthe oryzae) by specifically recognizing the Pwl2 effector protein65, and Mla7 and Mla8 confer resistance against the wheat stripe rust pathogen Pst66,67. In wheat, it has been reported that Sr15/Lr20 and Lr16/Sr23 confer resistance to stem and stripe rust pathogens, however, the genes have not been isolated and their molecular nature is unknown68. Marais et al.69 introgressed a leaf and stripe rust-resistance locus from Ae. sharonensis into chromosome 6A of bread wheat; however, the resistance was associated with two separate genes, Lr56 and Yr38, that segregated between the offspring, and it is unrelated to Yr87/Lr85, which is also located on chromosome 6. Hence, the Yr87/Lr85 reported here is a rare case, particularly in wheat, of a cloned NLR gene that confers resistance to two distinct wheat pathogens.
Yr87/Lr85 did not prevent host invasion and did not completely block the pathogens, but it slowed pathogen growth and prevented disease progression. In this respect, it is more similar to adult plant resistance or slow rusting, which are manifested only in adult plants, unlike complete resistance, which is usually observed at seedling stage70,71,72. However, the Yr87/Lr85 gene conferred equally effective resistance in seedlings as well as in adult plants, hence it should be considered an all stage resistance (ASR) gene. Yr87/Lr85 resistance is specific against leaf and stripe rust as it was found ineffective against stem rust or powdery mildew pathogens, hence it is not as broad as that of Lr34/Yr18/Sr57/Pm38, Lr46/Yr29/Sr58/Pm39 and Lr67/Yr46/Sr55/Pm46, which confer resistance against all four pathogen species. The resistance conferred by Yr87/Lr85 was effective against all the Pst and Pt isolates that we have tested, including highly virulent races, indicating its high potential in breeding programs.
The Yr87/Lr85 phenotype resembles the resistance that is conferred by the Sr21 and Sr13 stem rust-resistance genes, which also slow pathogen development. Sr21 and Sr13 confer only partial resistance to stem rust, are more effective at high temperatures73,74,75 and in the case of Sr21 but not Sr13, the resistance level is correlated with gene expression level. The expression of both genes leads to upregulation of a set of pathogen-responsive genes at high temperatures, suggesting that they share common pathways and mechanisms. The expression of Yr87/Lr85 is constitutive and stable, is unaffected by the presence of the pathogens, plant age, or temperature, and the resistance it provides is equally successful in both seedlings and adult plants, suggesting a distinct mechanism compared to Sr21 and Sr13.
How Yr87/Lr85 confers resistance against two different pathogen species is unclear. Assuming that, as in other cases, resistance is triggered by recognition of a fungal effector, the YR87/LR85 protein possibly recognizes two different protein effectors, as in the case of N. benthamiana ROQ1 that recognizes different effectors from different bacterial species76. Along this line, we can rule out a differential role of the two LRR domains since mutations in one of them abolished resistance against both Pst and Pt. Alternatively, the different pathogen species may contain a common effector; this is the case for the wheat Tsn1 gene that confers sensitivity to the ToxA effector from three different necrotrophic fungal pathogens, Parastagonospora nodorum, Pyrenophora tritici-repentis and Bipolaris sorokiniana that cause the diseases septoria nodorum blotch, tan spot, and spot blotch, respectively77. Since the Yr87/Lr85 gene sequence is almost identical in Ae. sharonensis and Ae. longissima, both possibilities are currently viable.
The phylogenetic analysis showed that Yr87/Lr85 belongs to an expanded clade of NLRs in the BOP and the functional haplotype was only found in Ae. sharonensis and Ae. longissima. Sequence variation in the promoter, terminator, introns, or untranslated regions likely explains the lack of full predictive power of YR87/LR85 for resistance to Pt as suggested by the allele analysis. The homolog with the highest sequence similarity, an uncharacterized RGA1 gene with 87% nucleotide and 79% amino acid identity to Yr87/Lr85, was found in Ae. tauschii (Supplementary Data 8 and 9), the donor of the hexaploid wheat D sub-genome and a member of the same clade as Ae. sharonensis and Ae. longissima78. All other predicted genes in recently published genomic data, including the D genome wheat species, various Ae. tauschii accessions, and the wheat ABD genome species45,46,47,48,49,50, showed less than 80% sequence similarity to Yr87/Lr85 (Supplementary Table 6). The presence or absence of RGA1 in various accessions of Ae. tauschii, or silencing of RGA1 in the Ae. tauschii resistant accession AEG-9907-0, did not have any impact on response to the Pt #526-24 isolate. Therefore, RGA1 does not seem to be a functional homologue of Yr87/Lr85.
Ae. sharonensis and Ae. longissima are closely related, with a mean identity of 98.6% for all high-confidence genes78. However, the mean identity of NLR genes between the two species is only 87%, suggesting that each species contains a significant number of unique R genes. Phylogenetic analysis of the NLRs from the different genomes highlighted groups of genes or specific targets for further study; for example, the two branches that lacked cloned R genes and clades rich in cloned genes that might indicate an evolutionary hotspot78. We expect that the availability of Ae. sharonensis and Ae. longissima high quality diversity panels and robust genome resources, coupled with powerful long read sequencing pipelines such as PacBio79 and whole-genome k-mer-based association mapping17, will enable researchers to systematically explore and rapidly mine these unique genetic resources to improve wheat and other cereal crops.
Methods
Plant and pathogen materials
The Aegilops sharonensis, Ae. longissima, Ae. tauschii accessions (AEG accessions) and cv. Galil (Triticum aestivum L.)36,37,78 were obtained from the Harold and Adele Lieberman Germplasm Bank in the Institute for Cereal Crops Research (ICCR) at Tel Aviv University (https://en-lifesci.tau.ac.il/icci). Seeds of the recombinant and transgenic lines generated in the current study have been deposited in the same germplasm bank. Ae. tauschii 17accessions were obtained from the Department of Agronomy and Plant Genetics, University of Minnesota, St. Paul, Minnesota. The Ae. sharonensis diversity panel consisting of 193 accessions, including AEG-548-4 (TH548)36,37, originated from 24 collection sites spanning the whole Ae. sharonensis geographic distribution in Israel. The Ae. longissima diversity panel consisting of 380 accessions, including AEG-6782-278, originated from 80 collection sites spanning the whole Ae. longissima geographic distribution in Israel. All accessions were self-fertilized for three to five generations, with bagged heads to prevent cross-fertilization. Accessions were selected to maximize their geographic distribution and minimize the number of accessions originating from the same collection site. Wheat cv. Fielder (NSGC cltr. 17268) was obtained from the National Small Grains Germplasm Research Facility, USDA-ARS- United States (NSGC).
Puccinia triticina Eriks. (Pt, leaf rust) isolates #526-24 (race MFBKG)80 #12460 (race MCDTB), and #12337 (race MFPPB), P. striiformis Westend. f. sp. tritici Eriks. (Pst, stripe rust) isolate #5006 (virulence/avirulence (V/Av) formula Yr6,7,8,9,11,12,17,19,sk,18,A/Yr1,5,10,15,24,26,sp)36 and P. graminis Pers.:Pers. f. sp. tritici Eriks. and E. Henn. (Pgt, stem rust) isolates #2135 (race TTTTC)81 and #2127 (race TTTTF) were from the stocks of the ICCR. Pt races TNBJS and MNPSD were from James Kolmer at the Cereal Disease Lab, United States, and Pst isolates PsTv-40 (V/Av formula 6,7,8,9,10,24,27,32,43,44,Tr1,Exp2/1,5,15,17,SP,Tye) and PsTv-37 (V/Av formula 6,7,8,9,17,27,43,44,Tr1,Exp2/1,5,10,15,24,32,SP,Tye)82 were from Xianming Chen's lab at Washington State University. Blumeria graminis f. sp. tritici (Bgt, powdery mildew) isolates #15, #70 and #10183 were from the Department of Vegetables and Field Crops, Institute of Plant Sciences, ARO-Volcani Center and Haifa University. The P. triticina and P. graminis nomenclature is according to the updated code for North American differential hosts for P. triticina, USDA.
Plant inoculation and phenotyping
Seedlings were tested and selected for leaf rust and stripe rust resistance84. Briefly, plants were sown and grown in small pots in a temperature-controlled greenhouse at 22 ± 2 °C with a 14-h day/10-h night photoperiod. Inoculation was performed with a suspension of urediniospores in lightweight mineral oil (Soltrol 170), and the oil on the inoculated plants was allowed to evaporate. Routinely, seedlings were inoculated at one- (7–10 days after planting, for leaf rust) or two-leaf stage (10–12 days after planting, for stripe rust), adult plants were inoculated at early grain filling (Zadoks growth stage 75)85. For gene expression studies, plants were inoculated by brushing leaves with fresh spores. For the VIGS assay, the plants were inoculated 13 days after transfection with Barley Stripe Mosaic Virus (BSMV). Following inoculation, for all applications, plants were incubated for 24 h in a dew chamber (100% relative humidity) and then transferred to the greenhouse. For leaf rust inoculation, plants were incubated for 24 h in a dew chamber at 18 °C and grown in the greenhouse for 12–14 days at 22 °C. For the high-temperature assay, plants were initially infected with Pt (leaf rust) isolates, incubated in a dew chamber for 24 h, and then moved to a growth chamber for 12–14 days at 25 °C. For stripe rust inoculation, plants are maintained in a dew chamber for 24 h (12 h at 9 °C in the dark, followed by 12 h at 15 °C in the light) and then transferred to a growth chamber for 14–17 days at 15 °C. For stepwise infection with both leaf and stripe rust, plants were first inoculated with leaf rust, incubated in a dew chamber for 24 h, then for 4–6 days in the greenhouse, and then inoculated with stripe rust and incubated in a dew chamber and growth chamber as described above. For all types of inoculations, three replicates for each accession were tested, and plants were scored for infection type (IT) 7–10 dpi for Pt and 14 dpi for Pst, on a standard 0 to 4 or 0 to 9 scale84. ITs were converted from a 0–4 scale to a 1–9 scale for convenience, where values of 0–2 (converted to 1–3 on the new scale) were considered a resistance response and values of 3–4 (converted to 7–9 on the new scale) were considered a susceptible response.
Mutagenesis and screening for susceptible Ae. sharonensis Yr87/Lr85 introgression lines
Homozygous resistant introgression line D42, containing a segment (including Yr87/Lr85) derived from Ae. sharonensis accession AEG-548-4 in the hexaploid bread wheat cultivar Galil background (RY32-3-1436), was selected and 3086 seeds were treated with EMS (Sigma–Aldrich)14. Briefly, dry seeds were treated for 16 h with 200 mL of 0.5% EMS solution while being rolled on an orbital shaker (TS-400, MRC) to ensure maximum exposure of the seeds to EMS. The excess solution was then removed, the seeds were washed with 500 mL tap water three times, each for 1 h, and then planted in 0.8-L pots. M1 seeds were grown in the greenhouse with controlled conditions of 14-h light and 23 °C/18 °C day/night temperature, and seeds of M2 families (single heads) were collected. Ten seeds per family were phenotyped sequentially with P. triticina isolate #526-24 and P. striiformis isolate #5006. M3 seeds derived from susceptible M2 plants were also phenotyped with the above-mentioned rust isolates to confirm that M2 susceptible plants were true mutants. DNA of all susceptible M3 mutants was validated for the presence of the introgressed segment containing the resistance gene Yr87/Lr85 by PCR amplification37.
Flow cytometric sorting and sequencing
Susceptible mutants derived from independent M4 families and the D42 parental line were selected for MutChromSeq14. Briefly, root tip meristem cells were synchronized using hydroxyurea, paused in metaphase using amiprophos-methyl, and mildly fixed in formaldehyde. Intact chromosomes were released by mechanically homogenizing 100 root tips in 600 μL ice-cold IB buffer86. Prior to flow cytometric analysis, chromosomes were labeled by fluorescence in situ hybridization in suspension (FISHIS) using 5′-FITC-(GAA)7-FITC-3′ and 5′-FITC-(ACG)7-FITC-3′ oligonucleotide probes (Integrated DNA Technologies, Inc., Iowa, USA)87 and chromosomal DNA was stained by 4’,6-diamidino 2-phenylindole (DAPI) at 2 μg/mL. Chromosome analysis and sorting were performed using a FACSAria II SORP flow cytometer and sorter (Becton Dickinson Immunocytometry Systems, San José, USA). Chromosome samples were analyzed at rates of 900–1400 particles per second. Bivariate flow karyotypes FITC pulse area (FITC-A) vs. DAPI pulse area (DAPI-A) fluorescence were acquired and 20,000 events were recorded to create a bivariate flow karyotype for each sample. Sort regions delimiting populations of chromosome 6B-6Ssh were set on flow karyotypes and chromosomes were sorted at a rate of 12–24 particles per second. Two batches of 25,000–76,000 copies of chromosome 6B-6Ssh were sorted from each sample into PCR tubes containing 40 μL sterile deionized water (Supplementary Fig. 16). Chromosome contents of flow-sorted fractions were estimated by microscopic observation of 1500–2000 chromosomes sorted into a 6-μL drop of primed in situ DNA labeling (PRINS) buffer containing 2.5% sucrose onto a microscope slide. Air-dried chromosomes were labeled by FISH with probes for the pSc119.2 repeat, Afa family repeat, and 45S rDNA88. At least 100 chromosomes were classified following the karyotype89,90, to determine the chromosome content of the flow-sorted samples and to assign the populations observed on bivariate flow karyotypes to particular chromosomes. Flow-sorted chromosome samples were treated with proteinase K, and their DNA was purified and amplified by multiple displacement amplification using an Illustra GenomiPhi V2 DNA Amplification Kit (GE Healthcare, Chicago, IL, USA)91. Purities in 6B-6Ssh chromosome fractions and total DNA amount prepared from the flow-sorted chromosome fractions are listed in Supplementary Table 2. Libraries for sequencing were prepared using NEBNext Ultra II DNA Library Prep Kit for Illumina (New England BioLabs, Massachusetts, USA) and sequenced on HiSeq2500 (Illumina, San Diego, CA, USA) using Hiseq Rapid SBS Kit v2. 2x250 bp (Illumina, San Diego, CA, USA), and paired-end reads were produced. Each mutant library was sequenced on one lane of a HiSeq2500 with 150-bp paired-end reads (for each of the mutants) and 250-bp paired-end reads at 70× coverage for wheat parental line D42.
MutCromSeq data analysis
The quality of sequenced raw fastq libraries was checked with Fastqc92 (http://www.bioinformatics.babraham.ac.uk/projects/fastqc). Overall, reads from parental line D42 and EMS mutants were of good quality, and no trimming was required. The MutCromSeq protocol38 was applied to the high-quality filtered reads with few modifications. For de novo assembly of the parental D42 introgression line, three assemblers were tested: the commercial CLC and the two open software MaSuRCA v.3.4.293 (https://github.com/alekseyzimin/masurca) and Abbys v.2.0.294, all with default parameters. Assembly contiguity statistics were calculated with abyss-fac from the Abbys suite. RepeatMasker v.4.0.5 (www.repeatmasker.org) with the TriticeaeRepeat Database (TREP)95 was used to mask repetitive sequences in the de novo assemblies. To align sequenced reads and generate pileup files for each mutant and the wild type, BWA v.0.7.1796 with the Aln algorithm was used. The forward and reverse aligned reads were combined with the Sampe algorithm into the corresponding SAM format files, which were converted to BAM files, sorted, filtered for duplicates, and used to generate pileup files with SAMtools v.1.997. To lessen the impact of contaminations, we selected reads aligned with a mapping quality (-q) of 30 or above. The java programs Pileup2XML.jar and Mut transcriptomics.jar, part of the Mut transcriptomics pipeline38 were used to filter the pileup files. First, Pileup2XML.jar was used to screen pileup files for single nucleotide variations (SNV), with the parameters -a and -c set to 0.2 and 7, for the maximum reference allele frequency and minimum coverage allowed, respectively. Second, Mut transcriptomics.jar with -c 7 -a 0.01 -z 2 -n 5 or 3 was used to combine the individual XML output files from the previous step and call candidate contigs. The z parameter controls the maximum number of mutants that are allowed to have a mutation at the same position, and n establishes the minimum number of mutants that need to have a mutation in a contig to be reported as a candidate. Finally, the IGV browser98 (https://software.broadinstitute.org/software/igv/) was used to visually inspect candidate contigs for validation. Both Gmap99 with --min-trimmed-coverage=0.90 --min-identity=0.90, and BLASTn, with e-value threshold of 1E-50, from the ncbi_blast+ suite100 were used to map contigs to chromosome 6Ssh of the Ae. sharonensis assembly24 and chromosome 6B of the wheat cv. Chinese Spring reference genome assembly (IWGSC_RefSeq_v1.0)101.
Genomic DNA and RNA isolation, gene expression, and copy number analysis
For most applications, gDNA was extracted from leaves by the modified CTAB method102. Briefly, 0.1 g of frozen leaves was ground to a fine powder using two steel beads, on a GenoGrinder 2010 (cat. no. 20-101-15; Fischer Scientific), the sample was then mixed with 1 mL of CTAB buffer (2% CTAB, 20 mM EDTA, 100 mM Tris-HCl pH 8.0, 1.4 M NaCl, 0.5% sodium disulfite, 0.1% β-mercaptoethanol) and incubated at 65 °C for 45 min. After incubation, a mixture of chloroform:isoamylalcohol (24:1) was added, mixed and the sample was subjected to centrifugation at 15,000 g for 10 min. Supernatant was transferred to a new centrifuge tube, 3 μL of RNase A (10 mg/mL) were added and followed by incubation at 37 °C for 30 min. Then an equal volume of chloroform:isoamylalcohol (24:1) mixture was added and the samples were subjected to centrifugation at 15,000 g for 10 min. The upper phase was transferred to a new tube and samples were mixed with 0.6 volume of ice-cold isopropanol, incubated at −20 °C for 60 min and centrifuged at 15,000 g at 4 °C for 10 min. The supernatant was discarded, and the pellet was washed twice with ice-cold 70% ethanol and dried. The DNA was then dissolved in 100 µl of ultra-pure water. For PacBio genome sequencing, a modification of the CTAB method incorporating polyvinylpolypyrrolidone and sucrose was used. Briefly, ~3.5 g of frozen leaf tissue was ground to a fine powder, using mortar and pestle in liquid nitrogen. The sample was then mixed with 13 mL of a pre-heated (65 °C) DNA isolation buffer that was prepared by combining three solutions in a 1:1:0.4 ratio, consisting of Solution A (0.35 M sorbitol, 0.1 M Tris-HCl pH 7.5, 5 mM EDTA), Solution B (0.2 M Tris-HCl pH 7.5, 0.05 M EDTA, 2 M NaCl, 2% CTAB), and Solution C (5% N-lauroylsarcosine sodium salt), with the addition of 1% polyvinylpolypyrrolidone (PVPP) and 0.3% natrium disulfite to the final mixture. The sample was incubated at 65 °C for 90 min. After incubation, an equal volume of chloroform:isoamylalcohol (24:1) mixture was added, gently mixed for 10 min and the sample was subjected to centrifugation at 1600 g at 4 °C for 15 min. The upper phase was transferred to a new centrifuge tube and the chloroform extraction was repeated twice. DNA was precipitated by adding 2/3 volume of isopropanol to the supernatant, followed by gentle inversion and incubation at −20 °C for 10 min. The DNA was collected using a Pasteur pipette, washed with 15 mL of 70% ethanol, and incubated overnight at 4 °C. After discarding the ethanol, the DNA was air-dried for 10 min and dissolved in 300 μL of ultra-pure water with heating at 65 °C for 5 min. 10 μL of RNase A (10 mg/mL) was added and the sample was incubated at 37 °C for 30 min. The solution was then mixed with 1 mL of chloroform:isoamyl alcohol (24:1) for 10 min, centrifuged at 1600 g at 4 °C for 10 min, and the supernatant was transferred to a new tube. DNA was re-precipitated by adding 1/10 volume of 3 M sodium acetate and 2/3 volume of isopropanol, incubated at −20 °C for 20 min, and centrifuged at 15,000 g at 4 °C for 15 min. The DNA was finally dissolved in 500 µl of ultra-pure water. Total RNA was extracted using the DSGT (Dodecyl Sulfate and Guanidine Thiocyanate) extraction method for next-generation sequencing quality RNA103. First-strand cDNA was synthesized using the RevertAid First Strand cDNA Synthesis Kit (cat. no. K1622; ThermoFisher). All cDNA samples were diluted fourfold with ultra-pure water prior to use in qPCR. Primers for qPCR were designed to anneal to different exons flanked by introns with amplicon lengths between 140 bp and 170 bp. Each reaction was run with at least three independent biological replicates. qPCR analysis was performed with qPCRBIO SyGreen Mix (PCR Biosystems) on a PikoReal 96 Real-time PCR instrument (Thermo Scientific). The qPCR data were analyzed by the comparative 2–∆∆Ct method104. The D6PK-like gene (T. aestivum protein kinase, XM_044524929) was used as an internal control. Significant differences were analyzed by two-tailed Student’s t-test. To measure Yr87/Lr85 expression in Ae. longissima accession AEG-6782-2 and in the Galil × Ae. sharonensis introgression line D42, 2-week-old seedlings were inoculated with Pt #526-24 and Pst #5006 isolates. Single leaves from four individual plants were harvested for each treatment at the time of inoculation (T0) and at 24 hpi, 48 hpi, and 72 hpi. To determine the efficiency of VIGS, fourth leaves of BSMV-infected D42 plants were collected at 7–14 dpi with the rust isolates. To determine the level of gene expression at different growth stages of transgenic Fielder plants, leaves were harvested at seedling, booting, and milk development stage.
The transgene copy number was measured using Droplet PCR105. Briefly, gDNA was extracted from 4-week-old T0 seedlings via the CTAB method as described above, digested with 20 U of HaeIII enzyme (NEB) in a 50-μL reaction volume at 37 °C for 16 h, and used as a template. Droplet digital PCR (ddPCR) was performed via probe chemistry in a duplex assay for the reference gene PUROINDOLINE-b (PINb)106,107 and the target gene bialaphos resistance (Bar) gene. Bar Probe1 (Supplementary Data 14) was labeled with HEX at the 5′ end, Iowa Black Hole Quencher at the 3′ end, and with an internal ZEN quencher 9 nucleotides away from the 5′ end. PINb Probe2 (Supplementary Data 14) was labeled with FAM at the 5′ end, Iowa Black Hole Quencher at the 3′ end, and with an internal ZEN quencher 9 nucleotides away from the 5′ end. Primers F12-R12 and F13-R13 were used for Bar and PINb, respectively (Supplementary Data 14). ddPCR reaction mixes were prepared following the instructions in the ddPCR Supermix for Probes (No dUTP) #1863024 kit (Bio-Rad). Droplets were generated with a QX200 droplet generator (Bio-Rad), and the PCR was run in a C1000 (Bio-Rad) deep-well thermal cycler. The fluorescence of the droplets was measured with a QX200 droplet analyzer (Bio-Rad), and the results were evaluated with the Bio-Rad Quantasoft Pro Software.
Mutational transcriptomics data analysis
The 150-bp paired-end libraries were sequenced by Novogene on an Illumina Novaseq, producing ~40 million reads per sample. Two transcriptomes were used: a combined de novo-assembled transcriptome with the parent D4224 and the mutant lines; and a reference-guided transcriptome extracted from the AEG-548-4 annotation whose chromosome fragment was introgressed into the D42 genome. For all sequenced libraries, raw fastq reads from 0 hpi, 24 hpi, and 48 hpi were quality filtered with Trimmomatic v.0.33108 and quality-checked with Fastqc109 before and after filtering. Trimmomatic was instructed to cut bases off the start and the end of a read if below a threshold quality of 20 and if the average quality within a window of 4 nucleotides fell below the threshold of 20. For de novo assembly, high-quality reads were pooled and de novo-assembled with Trinity v.2.10.0 using default parameters except to also include super-transcripts. To calculate expression values at 0 hpi, 24 hpi, and 48 hpi, reads were first mapped back to the transcriptome assembly using bowtie2 v.2.3.4.1110 and samtools v.1.997. RNA from D42 and the EMS-mutant D42 lines (mut_78, mut_109.2, mut_125.5, mut_10.6, and mut_20.2) was extracted and sequenced at three time points (0 hpi, 24 hpi, and 48 hpi), except for line mut_20.2 that was only extracted at 0 hpi and 24 hpi. For the reference-based transcriptome, AEG-548-4 reads from 0 hpi, 24 hpi, and 48 hpi were aligned to the Ae. sharonensis chr6S24 assembly using Star v2.7.1111 and the annotation file. For both transcriptomes, transcript quantification and Trimmed Mean of M values (TMM) cross-normalization were computed with the RNA-Seq by Expectation Maximization method v.1.3.0112. Statistical analyses were conducted in R113. The BLASTx program of the BLAST+ tools100 was used to search and functionally annotate the transcriptomes against the Uniprot-Viridiplantae database114. The –e value parameter was set to 1 × E-20 and -max_target_seqs to 1, to report only the top alignment, with otherwise default parameters.
To aid in identifying functional resistance genes, the NLR-Annotator tool115 was used to annotate the intracellular immune repertoire. The NLR-Annotator pipeline is divided into three steps: (1) dissection of genomic input sequence into overlapping fragments; (2) NLR-Parser, which creates an xml-based interface file; and (3) NLR-Annotator, which uses the xml file as input, annotates NLR loci, and generates output files based on coordinates and orientation of the initial input genomic sequence. The pipeline was run on the de novo-assembled genomic scaffolds and de novo-assembled pooled transcripts, as well as on the AEG-548-4 annotated transcripts, using the MEME suite v.5.0.1.1116 and otherwise default configuration.
Phylogenetic analysis
The maximum likelihood phylogenetic tree based on NBS domains of NLRs from grasses was constructed according to Bailey et al.47. Briefly, NB domains were trimmed and aligned using HMMer (v3.1b2) hmmalign using the HMM profile47 and parameters “trim” and “amino”. Full length NLRs in the YR87/LR85 clade were aligned using kalign (v3.3) using default parameters. Both trees were constructed using RAxML (v8.2.11) using the JTT substitution model. Bootstrapping was performed using 1000 bootstraps. Using BLASTp (protein–protein BLAST), the YR87/LR85 predicted amino acid sequence was searched for sequence similarities in the monocot taxonomy. BLAST was performed on a database of non-redundant protein sequences and the obtained results were filtered with a percentage identity of 60–90%.
Structural analysis and three-dimensional modeling
The secondary protein structure of YR87/LR85 was predicted using NLRScape (https://nlrscape.biochim.ro/)117, and the number of LRR repeats was analyzed using LRR predictor (https://lrrpredictor.biochim.ro/)117. The 3D structure was predicted using Phyre2 (http://www.sbg.bio.ic.ac.uk/~phyre2/)53,118 and the AlphaFold2 (v2.3.1)119 inference pipeline using an NVIDIA A100 GPU processor using the monomer model and max template date of July 26th, 2023. Visualization was performed using ChimeraX (v1.7.1) and PyMol (v2.5.2). Structural homologs search was performed using FoldSeek (https://search.foldseek.com/search)120.
Phenotyping, sequencing, and association genetics of the Ae. longissima diversity panel
Genotyping-by-sequencing data53 and phenotypic disease resistance data84 of the collection were used to select 244 genotypically and phenotypically diverse accessions using Core Hunter R package121 for the AgRenSeq experiment (Supplementary Fig. 17). To filter genes representing the NLR repertoire, the extracted DNA was subjected to NLR capture using a pan-cereal NLR oligo array Tv_3 (Arbor Biosciences, Michigan, USA)16, and the captured DNA was sequenced on an Illumina HiSeq with 150-bp paired-end reads (Novogene, China). Then, 36 genotypes were selected and sequenced with 250-bp paired-end reads to use as references in AgRenSeq. To assemble contigs of these 36 samples, BFC was used for error correction, k = 128 was selected (based on the kmergenie (http://kmergenie.bx.psu.edu/) estimate), and the contigs were assembled using minia (https://github.com/GATB/minia). Association genetics was then used to identify candidate rust-resistance genes16.
Allele mining
An iterative process of de novo assembly and k-mer fingerprinting were used to define the allelic variation in Ae. sharonensis and Ae. longissima. Initially, genomic data for AEG-546 was used to define the exon regions carrying the open reading frame of Yr87/Lr85. De novo assembly was performed with minia (v3.2.5) using default parameters. k-mer fingerprinting was performed using the k-mer analysis toolkit (KAT) ‘sect’ command using Yr87/Lr85 exonic coding sequence as a template and raw RenSeq data as input with default parameters. This process was repeated when an accession was not fully classified based on previously established diversity. The mined alleles were aligned using MUSCLE122 and the resulting multiple alignment was subjected to recombination detection using recombination detection program RDP123. Maximum likelihood (ML) phylogenetic tree as implemented in RDP was inferred from the multiple alignment and plotted with indication of species and geographic locations of the tree tips using in house R script.
Preparation of recombinant DNA fragments and plasmid constructs
The binary vector pRC3646 (Wisconsin Crop Innovation Center, Madison,WI, USA) that contains the Bar selectable marker gene was used as the backbone for plasmid construction. Two genomic fragments, 3831 bp upstream of the start codon and 1413 bp downstream of the stop codon of Yr87/Lr85, were PCR-amplified from gDNA of the Ae. longissima resistant accession AEG-6782-2. Due to the large size of introns (>12 kb), four fragments that contained no more than 1.0 kb of each intron were generated to express a genomic clone (Supplementary Fig. 5). Four different fragments containing the exons and 5′ and 3′ short regions of the flanking introns were amplified. These four DNA fragments were ligated and cloned into a BsaI-digested pUDP vector using the NEB Golden Gate Assembly Kit (BsmBI-v2) and transformed into DH5α competent Escherichia coli cells. PCR amplification of the cloned gDNA fragment produced a 6490 bp DNA fragment containing the four exons, two shortened introns, and the intact third intron. Next, the gene fragment was combined with the 5′ UTR and promoter (3831 bp) and 3′ UTR and terminator (1413 bp) fragments using Gibson NEBuilder HiFi DNA Assembly Cloning Kit (New England Biolabs), cloned into the BsaI-digested pRC3646 vector, and transformed into NEB STable Competent E. coli cells. The cDNA construct was similarly produced but used the full-length Yr87/Lr85 CDS. Both plasmids were fully sequenced before transfer to Agrobacterium tumefaciens strain AGL-1 for wheat transformation; details of primers (F1-R1-F7-R7) are listed in Supplementary Data 14.
VIGS
The BSMV vectors (pα, pβ, pγ:null, and pγ:TaPDS) utilized for gene silencing were based on the corresponding constructs124. The pγ vector is modified to contain a ligation-independent cloning (LIC) site to permit direct cloning of the VIGS target sequences. The pγ:TaPDS vector (pγ with the T. aestivum phytoene desaturase (PDS) gene fragment) was used as a positive control, and the pγ:null vector without insert was used as a negative control. To identify targets with minimal or no homology to off-target genes, the Yr87/Lr85 sequence was analyzed using si-Fi (siRNA Finder; http://labtools.ipk-gatersleben.de/) against the entire wheat cDNA annotation IWGSC RefSeq v1.0 (http://plants.ensembl.org/Triticum_aestivum/Info/Index). Two regions (5′ UTR, 243 bp = VIGS1; exon 2, 188 bp = VIGS2) were selected as VIGS target sequences. Target sequences were produced via reverse transcription PCR (RT-PCR) using total RNA extracted from healthy Ae. longissima AEG-6782-2 leaves. The pγ vector was linearized with restriction enzyme ApaI (New England Biolabs, R0114S) at 25 °C for 2 h to produce a LIC cloning site. Both the linearized pγ vector and purified PCR product were then treated with T4 DNA polymerase (New England Biolabs) to generate the complementary sticky ends. The treated PCR products were mixed with 2 µL treated pγ vector to allow ligation. The mixture was transformed into competent DH5α E. coli cells. Plasmids were purified from PCR‐verified bacteria and Sanger-sequenced. The verified plasmids were introduced into A. tumefaciens strain GV3101 by electroporation and plated on LB agar containing kanamycin (50 μg/mL) and rifampicin (25 μg/mL). Single colonies were propagated overnight, diluted 1:50, and grown at 30 °C overnight. Cultures were spun down and cells were re-suspended in infiltration medium (10 mM MES, 10 mM MgCl2, 200 μM acetosyringone), adjusted to a final optical density of 1.0 at 600 nm, and incubated at room temperature without shaking for 3 h or longer. Equal volumes of A. tumefaciens strains carrying either the pγ:VIGS1, pγ:VIGS2, pγ:TaPDS, or pγ:null construct, pα and pβ were combined and infiltrated into the adaxial side of 4-week-old Nicotiana benthamiana leaves using a 1-mL syringe. The infiltrated N. benthamiana leaves were harvested 6 days post-agroinfiltration and ground using a pre-chilled mortar and pestle in 10 mM potassium phosphate buffer (pH 7.0) containing 1–2% (w/v) Celite 545 AW (Sigma–Aldrich) abrasive. The extracted sap was then used to rub-inoculate the second leaf of two-leaf stage wheat seedlings. Plants were inoculated with rust isolates 13 days after virus infection, and symptoms were recorded after 7 days and 14 days for leaf and stripe rust, respectively.
Transformation and evaluation of rust resistance in transgenic wheat seedlings
Final confirmation of Yr87/Lr85 activity was performed by generation of transgenic wheat lines using Agrobacterium tumefacience-mediated transformation of immature embryos of wheat cv. Fielder28 with the Yr87/Lr85 constructs, and testing the response of the transgenic plants to leaf and stripe rust isolates. The validated binary vectors pRC3646:Lr_cDNA or pRC3646:Lr_gDNA were co-transformed with pVS1-VIR (Addgene125) into A. tumefaciens strain AGL-1 using the heat-shock method. The AGL-1 strains were verified to contain a binary vector harboring the candidate gene and the pVS1-VIR helper plasmid by PCR. The transformed plants were screened by PCR using primers against the Bar and Yr87/Lr85 genes (F8-R8 and F9-R9, respectively, Supplementary Data 14), by RT-PCR using primers against the Yr87/Lr85 and D6PK-like genes (F10-R10 and F11-R11, respectively, Supplementary Data 14), and by spraying with a Basta (glufosinate ammonium). The T1 plants expressing the Yr87/Lr85 gene were infected with spores of the leaf rust isolates #12460 and #526-24 to assess the resistance level as described above in “Plant inoculation and phenotyping”.
Microscopy
To visualize the infection area, the infected leaves were detached at 2 dpi and 14 dpi and stained with WGA-FITC (L4895-10MG; Sigma)75 with minor modifications. Leaves were cut into 2-cm pieces and placed in a 10-mL centrifuge tube with 5 mL 1 M KOH and 0.05% Silwet L-77. After 12 h, the KOH solution was gently poured off and the leaves were washed with 10 mL of 50 mM Tris (pH 7.5). This solution was then replaced with another 10 mL of 50 mM Tris (pH 7.5). After 20 min, the Tris solution was removed and replaced with 5 mL 20 μg/mL WGA-FITC. The tissue was stained for 15 min and then washed with 50 mM Tris (pH 7.5). The WGA-FITC-stained tissue was examined under blue light excitation with an Axio Zoom V.16 (Zeiss). The staining of Hydrogen Peroxide was performed using DAB126.
Genome assembly
Ae. longissima libraries were sequenced by Novogene (https://en.novogene.com) on a PacBio Sequel II127 using six SMRT cells43,128. A SMRTbell library was generated by fragmenting gDNA to appropriate sizes. The DNA fragments were damage-repaired, end-repaired, and A-tailed. The SMRTbell library was produced by ligating universal hairpin adapters onto double-stranded DNA fragments. After the exonuclease and AMPure PB beads purification steps, the sequencing primer was annealed to the SMRTbell templates, followed by binding of the sequencing polymerase to the annealed templates. The software SMRTlink was used to filter and process original sequencing results with the minLength 0 and minReadScore 0.8 parameters. The HiFi read assembly was done using hifiasm (https://github.com/chhylp123/hifiasm; version 0.14) with default parameters. The pseudomolecules were constructed using the TRITEX pipeline129.
Reporting summary
Further information on research design is available in the Nature Portfolio Reporting Summary linked to this article.
Data availability
The raw Chrom-Seq and RNA-seq data used for MutChromSeq, AgRenSeq, and PacBio reads used for de novo whole-genome assemblies were deposited in the European Nucleotide Archive (ENA) under project numbers PRJEB64238, PRJEB64239, and PRJEB58051, respectively. The Yr87/Lr85 gene and transcript sequences have been deposited to NCBI under accession PP897794. Seeds of Ae. longissima accession AEG-6782-2 [https://www.genesys-pgr.org/a/70e40670-d268-4260-b249-99599de7a833] and Ae. sharonensis accession AEG-548-4 [https://www.genesys-pgr.org/a/ee4141c7-f78d-41a7-802f-84c42ab71c0c] have been deposited in the Lieberman-Okinow gene bank at the Institute for Cereal Crops Research (ICCR) at Tel Aviv University (https://en-lifesci.tau.ac.il/iccr). The D42 introgression parental line and its mutants are also available from ICCR at Tel Aviv University. The following public databases/datasets were used in this study: Chinese Spring reference genome101, Gramene (http://www.gramene.org/), BLAST non-redundant protein sequence (https://blast.ncbi.nlm.nih.gov/Blast.cgi?PROGRAM=blastx&PAGE_TYPE=BlastSearch&LINK_LOC=blasthome). Source data are provided with this paper.
References
Khan, M. H., Bukhari, A., Dar, Z. A. & Rizvi, S. M. Status and strategies in breeding for rust resistance in wheat. Agric. Sci. 04, 292–301 (2013).
Savary, S. et al. The global burden of pathogens and pests on major food crops. Nat. Ecol. Evol. 3, 430–439 (2019).
Periyannan, S., Milne, R. J., Figueroa, M., Lagudah, E. S. & Dodds, P. N. An overview of genetic rust resistance: From broad to specific mechanisms. PLoS Pathog. 13, 100638 (2017).
Dinh, H. X., Singh, D., Periyannan, S., Park, R. F. & Pourkheirandish, M. Molecular genetics of leaf rust resistance in wheat and barley. Theor. Appl Genet. 133, 2035–2050 (2020).
Ali, S. et al. Origin, migration routes and worldwide population genetic structure of the wheat yellow rust pathogen Puccinia striiformis f.sp. tritici. PLoS Pathog. 10, 1003903 (2014).
Hovmøller, M. S. et al. Replacement of the European wheat yellow rust population by new races from the centre of diversity in the near-Himalayan region. Plant Pathol. 65, 402–411 (2016).
McDonald, B. A. & Stukenbrock, E. H. Rapid emergence of pathogens in agro-ecosystems: global threats to agricultural sustainability and food security. Philos. Trans. R. Soc. B 371, 20160026 (2016).
Prank, M., Kenaley, S. C., Bergstrom, G. C., Acevedo, M. & Mahowald, N. M. Climate change impacts the spread potential of wheat stem rust, a significant crop disease. Environ. Res. Lett. 14, 124053 (2019).
Hafeez, A. N. et al. Creation and judicious application of a wheat resistance gene atlas. Mol. Plant 14, 1053–1070 (2021).
Cavalet-Giorsa, E. et al. Origin and evolution of the bread wheat D genome. Nature 633, 848–855 (2024).
Knight, E. et al. Mapping the ‘breaker’ element of the gametocidal locus proximal to a block of sub-telomeric heterochromatin on the long arm of chromosome 4Ssh of Aegilops sharonensis. Theor. Appl Genet. 128, 1049–1059 (2015).
Pont, C. et al. Tracing the ancestry of modern bread wheats. Nat. Genet. 51, 905–911 (2019).
Tsujimoto, H. & Tsunewaki, K. Gametocidal genes in wheat and its relatives. I. Genetic analyses in common wheat of a gametocidal gene derived from Aegilops speltoides. Can. J. Genet Cytol. 26, 78–84 (1984).
Sánchez-Martín, J. et al. Rapid gene isolation in barley and wheat by mutant chromosome sequencing. Genome Biol. 17, 1–7 (2016).
Steuernagel, B. et al. Rapid cloning of disease-resistance genes in plants using mutagenesis and sequence capture. Nat. Biotechnol. 34, 652–655 (2016).
Arora, S. et al. Resistance gene cloning from a wild crop relative by sequence capture and association genetics. Nat. Biotechnol. 37, 139–143 (2019).
Gaurav, K. et al. Population genomic analysis of Aegilops tauschii identifies targets for bread wheat improvement. Nat. Biotechnol. 40, 422–431 (2022).
Thind, A. K. et al. Rapid cloning of genes in hexaploid wheat using cultivar-specific long-range chromosome assembly. Nat. Biotechnol. 35, 793–796 (2017).
Wang, Y. & Koo, D. An unusual tandem kinase fusion protein confers leaf rust resistance in wheat. Nat. Genet. 55, 914–920 (2023).
Walkowiak, S. et al. Multiple wheat genomes reveal global variation in modern breeding. Nature 588, 277–283 (2020).
Athiyannan, N., Aouini, L., Wang, Y. & Krattinger, S. G. Unconventional R proteins in the botanical tribe Triticeae. Essays Biochem. 66, 561–569 (2022).
Mapuranga, J. et al. Harnessing genetic resistance to rusts in wheat and integrated rust management methods to develop more durable resistant cultivars. Front. Plant Sci. 13, 951095 (2022).
Lolle, S., Stevens, D. & Coaker, G. Plant NLR-triggered immunity: from receptor activation to downstream signaling. Curr. Opin. Immunol. 62, 99–105 (2020).
Yu, G. et al. Aegilops sharonensis genome-assisted identification of stem rust resistance gene Sr62. Nat. Commun. 13, 1607 (2022).
Klymiuk, V., Coaker, G., Fahima, T. & Pozniak, C. J. Tandem protein kinases emerge as new regulators of plant immunity. Mol. Plant Microbe Interact. 34, 1094–1102 (2021).
Li, H. et al. Wheat powdery mildew resistance gene Pm13 encodes a mixed lineage kinase domain-like protein. Nat. Commun. 15, 2449 (2024).
Debernardi, J. M. et al. A GRF–GIF chimeric protein improves the regeneration efficiency of transgenic plants. Nat. Biotechnol. 38, 1274–1279 (2020).
Hayta, S., Smedley, M. A., Clarke, M., Forner, M. & Harwood, W. A. An efficient agrobacterium-mediated transformation protocol for hexaploid and tetraploid wheat. Curr. Protoc. 1, 58 (2021).
Wang, K. et al. The gene TaWOX5 overcomes genotype dependency in wheat genetic transformation. Nat. Plants 8, 110–117 (2022).
Kishii, M. An update of recent use of Aegilops species in wheat breeding. Front. Plant Sci. 10, 585 (2019).
Millet, E. Exploitation of Aegilops species of section Sitopsis for wheat improvement. Isr. J. Plant Sci. 55, 277–287 (2007).
Scott, J. C., Manisterski, J., Sela, H., Ben-Yehuda, P. & Steffenson, B. J. Resistance of Aegilops species from Israel to widely virulent African and Israeli races of the wheat stem rust pathogen. Plant Dis. 98, 1309–1320 (2014).
Anikster, Y., Manisterski, J., Long, D. L. & Leonard, K. J. Resistance to leaf rust, stripe rust, and stem rust in Aegilops spp. in Israel. Plant Dis. 89, 303–308 (2005).
Huang, L. et al. Map-based cloning of leaf rust resistance gene Lr21 from the large and polyploid genome of bread wheat. Genetics 164, 655–664 (2003).
Olivera, P. D., Kolmer, J. A., Anikster, Y. & Steffenson, B. J. Resistance of Sharon goatgrass (Aegilops sharonensis) to fungal diseases of wheat. Plant Dis. 91, 942–950 (2007).
Millet, E. et al. Introgression of leaf rust and stripe rust resistance from Sharon goatgrass (Aegilops sharonensis Eig) into bread wheat (Triticum aestivum L.). Genome 57, 309–316 (2014).
Khazan, S. et al. Reducing the size of an alien segment carrying leaf rust and stripe rust resistance in wheat. BMC Plant Biol. 20, 1–13 (2020).
Steuernagel, B., Vrána, J., Karafiátová, M., Wulff, B. B. H. & Doležel, J. Rapid gene isolation using MutChromSeq. Methods Mol. Biol. 1659, 231–243 (2017).
Ni, F. et al. Sequencing trait-associated mutations to clone wheat rust-resistance gene YrNAM. Nat. Commun. 14, 4353 (2023).
Lee, W. S., Rudd, J. J. & Kanyuka, K. Virus induced gene silencing (VIGS) for functional analysis of wheat genes involved in Zymoseptoria tritici susceptibility and resistance. Fungal Genet. Biol. 79, 84–88 (2015).
Sela, H. et al. Ancient diversity of splicing motifs and protein surfaces in the wild emmer wheat (Triticum dicoccoides) LR10 coiled-coil (CC) and leucine-rich repeat (LRR) domains. Mol. Plant Pathol. 13, 276–287 (2012).
Sukarta, O. C. A., Slootweg, E. J. & Goverse, A. Structure-informed insights for NLR functioning in plant immunity. Semin. Cell Biol. 56, 134–149 (2016).
Rhoads, A. & Au, K. F. PacBio sequencing and its applications. Genom. Proteom. Bioinform. 13, 278–289 (2015).
Sedlazeck, F. J. et al. Accurate detection of complex structural variations using single-molecule sequencing. Nat. Methods 15, 461–468 (2018).
Kiselev, K. V. et al. Influence of the 135 bp intron on stilbene synthase VaSTS11 transgene expression in cell cultures of grapevine and different plant generations of Arabidopsis thaliana. Horticulturae 9, 513 (2023).
Meyberg, M. Selective staining of fungal hyphae in parasitic and symbiotic plant-fungus associations. Histochemistry 88, 197–199 (1988).
Bailey, P. C. et al. Dominant integration locus drives continuous diversification of plant immune receptors with exogenous domain fusions. Genome Biol. 19, 1–18 (2018).
Zhou, Y. et al. Allele mining for blast-resistance gene at Pi5 locus in rice. Plant. Stress 12, 100465 (2024).
Akpinar, B. et al. The complete genome sequence of elite bread wheat cultivar, ‘Sonmez’. F1000Research 11, 614 (2022).
Sato, K. et al. Chromosome-scale genome assembly of the transformation-amenable common wheat cultivar ’Fielder. DNA Res. 28, 8 (2021).
Zhou, Y. et al. Introgressing the Aegilops tauschii genome into wheat as a basis for cereal improvement. Nat. Plants 7, 774–786 (2021).
Li, L. F. et al. Genome sequences of five Sitopsis species of Aegilops and the origin of polyploid wheat B subgenome. Mol. Plant 15, 488–503 (2022).
Page, R. et al. Genome-wide association mapping of rust resistance in Aegilops longissima. Front. Plant Sci. 14, 1196486 (2023).
Olivera, P. D., Anikster, Y. & Steffenson, B. J. Genetic diversity and population structure in Aegilops sharonensis. Crop Sci. 50, 636–648 (2010).
Fukuoka, S. et al. Loss of function of a proline-containing protein confers durable disease resistance in rice. Science 325, 998–1001 (2009).
Zhao, H. et al. The rice blast resistance gene Ptr encodes an atypical protein required for broad-spectrum disease resistance. Nat. Commun. 9, 2039 (2018).
Krattinger, S. G. et al. A putative ABC transporter confers durable resistance to multiple fungal pathogens in wheat. Science 323, 1360–1363 (2009).
Moore, J. W. et al. A recently evolved hexose transporter variant confers resistance to multiple pathogens in wheat. Nat. Genet. 47, 1494–1498 (2015).
Narusaka, M., Hatakeyama, K., Shirasu, K. & Narusaka, Y. Arabidopsis dual resistance proteins, both RPS4 and RRS1, are required for resistance to bacterial wilt in transgenic Brassica crops. Plant Signal Behav. 9, 29130 (2014).
Milligan, S. B. et al. The root knot nematode resistance gene Mi from tomato is a member of the leucine zipper, nucleotide binding, leucine-rich repeat family of plant genes. Plant Cell 10, 1307–1319 (1998).
Rossi, M. et al. The nematode resistance gene Mi of tomato confers resistance against the potato aphid. Proc. Natl Acad. Sci. USA 95, 9750–9754 (1998).
Nombela, G., Williamson, V. M. & Muñiz, M. The root-knot nematode resistance gene Mi-1.2 of tomato is responsible for resistance against the whitefly Bemisia tabaci. Mol. Plant Microbe Interact. 16, 645–649 (2003).
Schultink, A., Qi, T., Lee, A., Steinbrenner, A. D. & Staskawicz, B. Roq1 mediates recognition of the Xanthomonas and Pseudomonas effector proteins XopQ and HopQ1. Plant J. 92, 787–795 (2017).
Li, W., Deng, Y., Ning, Y., He, Z. & Wang, G. L. Exploiting broad-spectrum disease resistance in crops: from molecular dissection to breeding. Annu. Rev. Plant Biol. 71, 575–603 (2020).
Brabham, H. J. et al. Barley MLA3 recognizes the host-specificity effector Pwl2 from Magnaporthe oryzae. Plant Cell 36, 447–470 (2022).
Bettgenhaeuser, J. et al. The barley immune receptor Mla recognizes multiple pathogens and contributes to host range dynamics. Nat. Commun. 12, 6915 (2021).
Brabham, H. J. et al. Rapid discovery of functional NLRs using the signature of high expression, high-throughput transformation, and large-scale phenotyping. Cell. Preprint at https://doi.org/10.2139/ssrn.4446759 (2023).
McIntosh, R. A. Nature of induced mutations affecting disease reaction in wheat. Induced mutations against plant disease. Vol. 9, 551–564 (International Atomic Energy Agency (IAEA), 1977).
Marais, G. F., McCallum, B. & Marais, A. S. Leaf rust and stripe rust resistance genes derived from Aegilops sharonensis. Euphytica 149, 373–380 (2006).
Sánchez-Martín, J. & Keller, B. NLR immune receptors and diverse types of non-NLR proteins control race-specific resistance in Triticeae. Curr. Opin. Plant Biol. 62, 102053 (2021).
Dinglasan, E., Periyannan, S. & Hickey, L. T. Harnessing adult-plant resistance genes to deploy durable disease resistance in crops. Essays Biochem. 66, 571–580 (2022).
Ellis, J. G., Lagudah, E. S., Spielmeyer, W. & Dodds, P. N. The past, present and future of breeding rust resistant wheat. Front. Plant Sci. 5, 641 (2014).
Chen, S., Zhang, W., Bolus, S., Rouse, M. N. & Dubcovsky, J. Identification and characterization of wheat stem rust resistance gene Sr21 effective against the Ug99 race group at high temperature. PLoS Genet. 14, 1007287 (2018).
McIntosh, R. A. & Luig, N. H. Linkage of genes for reaction to Puccinia graminis f. sp. tritici and P. recondita in selkirk wheat and related cultivars. Aust. J. Biol. Sci. 26, 1145–1152 (1973).
Zhang, W. et al. Identification and characterization of Sr13, a tetraploid wheat gene that confers resistance to the Ug99 stem rust race group. Proc. Natl Acad. Sci. USA 114, 9483–9492 (2017).
Nakano, M. & Mukaihara, T. The type III effector RipB from Ralstonia solanacearum RS1000 acts as a major avirulence factor in Nicotiana benthamiana and other Nicotiana species. Mol. Plant Pathol. 20, 1237–1251 (2019).
Faris, J. D. et al. A unique wheat disease resistance-like gene governs effector-triggered susceptibility to necrotrophic pathogens. Proc. Natl Acad. Sci. USA 107, 13544–13549 (2010).
Avni, R. et al. Genome sequences of three Aegilops species of the section Sitopsis reveal phylogenetic relationships and provide resources for wheat improvement. Plant J. 110, 179–192 (2022).
Kovaka, S., Ou, S., Jenike, K. M. & Schatz, M. C. Approaching complete genomes, transcriptomes and epi-omes with accurate long-read sequencing. Nat. Methods 20, 12–16 (2023).
Long, D. & Kolmer, J. A North American system of nomenclature for Puccinia triticina. Phytopathology 79, 525–529 (1986).
Roelfs, A. P. An international system of nomenclature for Puccinia graminis f. sp. tritici. Phytopathology 78, 526–533 (1988).
Wan, A. & Chen, X. Virulence characterization of Puccinia striiformis f. sp. tritici using a new set of Yr single-gene line differentials in the United States in 2010. Plant Dis. 98, 1534–1542 (2014).
Ben-David, R. et al. Differentiation among Blumeria graminis f. sp. tritici isolates originating from wild versus domesticated Triticum species in Israel. Phytopathology 106, 861–870 (2016).
Huang, S., Steffenson, B. J., Sela, H. & Stinebaugh, K. Resistance of Aegilops longissima to the rusts of wheat. Plant Dis. 102, 1124–1135 (2018).
Zadoks, J. C., Chang, T. T. & Konzak, C. F. A decimal code for the growth stages of cereals. Weed Res. 14, 415–421 (1974).
Šimková, H., Číhalíková, J., Vrána, J., Lysák, M. & Doležel, J. Preparation of HMW DNA from plant nuclei and chromosomes isolated from root tips. Biol. Plant 46, 369–373 (2003).
Giorgi, D. et al. FISHIS: fluorescence In Situ Hybridization in suspension and chromosome flow sorting made easy. PLoS One 8, 57994 (2013).
Molnár, I. et al. Dissecting the U, M, S and C genomes of wild relatives of bread wheat (Aegilops spp.) into chromosomes and exploring their synteny with wheat. Plant J. 88, 452–467 (2016).
Zhang, Y., Zhu, M. L. & Dai, S. L. Analysis of karyotype diversity of 40 Chinese chrysanthemum cultivars. J. Syst. Evol. 51, 335–352 (2013).
Badaeva, E. D., Friebe, B. & Gill, B. S. Genome differentiation in Aegilops. 1. Distribution of highly repetitive DNA sequences on chromosomes of diploid species. Genome 39, 293–306 (1996).
Šimková, H. et al. Coupling amplified DNA from flow-sorted chromosomes to high-density SNP mapping in barley. BMC Genom. 9, 1–9 (2008).
Hummel, A. W. et al. Allele exchange at the EPSPS locus confers glyphosate tolerance in cassava. Plant Biotechnol. J. 16, 1275–1282 (2018).
Zimin, A. V. et al. The MaSuRCA genome assembler. Bioinformatics 29, 2669–2677 (2013).
Jackman, S. D. et al. ABySS 2.0: resource-efficient assembly of large genomes using a Bloom filter. Genome Res. 27, 768–777 (2017).
Wicker, T., Matthews, D. E. & Keller, B. TREP: a database for Triticeae repetitive elements. Trends Plant Sci. 7, 561–562 (2002).
Li, H. & Durbin, R. Fast and accurate short read alignment with Burrows-Wheeler transform. Bioinformatics 25, 1754–1760 (2009).
Li, H. et al. The Sequence Alignment/Map format and SAMtools. Bioinformatics 25, 2078–2079 (2009).
Robinson, J. T. et al. Integrative genomics viewer. Nat. Biotechnol. 29, 24–26 (2011).
Wu, T. D. & Watanabe, C. K. GMAP: a genomic mapping and alignment program for mRNA and EST sequences. Bioinformatics 21, 1859–1875 (2005).
Camacho, C. et al. BLAST+: architecture and applications. BMC Bioinforma. 10, 1–9 (2009).
Appels, R. et al. Shifting the limits in wheat research and breeding using a fully annotated reference genome. Science 361, 7191 (2018).
Doyle, J. J. & Doyle, J. L. A rapid DNA isolation procedure for small quantities of fresh leaf tissue. Phytochem. Bull. 19, 11–15 (1987).
Sharma, D. et al. An efficient method for extracting next-generation sequencing quality RNA from liver tissue of recalcitrant animal species. J. Cell Physiol. 234, 14405–14412 (2019).
Pfaffl, M. W. A new mathematical model for relative quantification in real-time RT–PCR. Nucleic Acids Res. 29, 45 (2001).
Collier, R. et al. Accurate measurement of transgene copy number in crop plants using droplet digital PCR. Plant J. 90, 1014–1025 (2017).
Giroux, M. J. & Morris, C. F. A glycine to serine change in puroindoline b is associated with wheat grain hardness and low levels of starch-surface friabilin. Theor. Appl. Genet. 95, 857–864 (1997).
Li, Z., Hansen, J. L., Liu, Y., Zemetra, R. S. & Berger, P. H. Using real-time PCR to determine transgene copy number in wheat. Plant Mol. Biol. Rep. 22, 179–188 (2004).
Bolger, A. M., Lohse, M. & Usadel, B. Trimmomatic: A flexible trimmer for Illumina sequence data. Bioinformatics 30, 2114–2120 (2014).
Andrews, S. et al. FastQC: a quality control tool for high throughput sequence data. https://www.bioinformatics.babraham.ac.uk/projects/fastqc/ (2010).
Langmead, B. & Salzberg, S. L. Fast gapped-read alignment with Bowtie 2. Nat. Methods 9, 357–359 (2012).
Dobin, A. et al. STAR: ultrafast universal RNA-seq aligner. Bioinformatics 29, 15–21 (2013).
Li, B. & Dewey, C. N. RSEM: accurate transcript quantification from RNA-Seq data with or without a reference genome. BMC Bioinforma. 12, 1–16 (2011).
RcoreTeam. R.: A Language and Environment for Statistical Computing (R Foundation for Statistical Computing, 2018).
Bateman, A. et al. UniProt: the universal protein knowledgebase in 2021. Nucleic Acids Res. 49, 480–489 (2021).
Steuernagel, B. et al. The NLR-annotator tool enables annotation of the intracellular immune receptor repertoire. Plant Physiol. 183, 468–482 (2020).
Bailey, T. L. & Gribskov, M. Combining evidence using p-values: application to sequence homology searches. Bioinformatics 14, 48–54 (1998).
Martin, E. C. et al. NLRscape: an atlas of plant NLR proteins. Nucleic Acids Res. 51, 1470–1482 (2022).
Kelley, L. A., Mezulis, S., Yates, C. M., Wass, M. N. & Sternberg, M. J. E. Europe PMC Funders Group The Phyre2 web portal for protein modelling, prediction and analysis. Nat. Protoc. 10, 845–858 (2015).
Jumper, J. et al. Highly accurate protein structure prediction with AlphaFold. Nature 596, 583–589 (2021).
van Kempen, M. et al. Fast and accurate protein structure search with Foldseek. Nat. Biotechnol. 42, 243–246 (2024).
De Beukelaer, H., Davenport, G. F. & Fack, V. Core Hunter 3: flexible core subset selection. BMC Bioinforma. 19, 1–12 (2018).
Edgar, R. C. M. U. S. C. L. E. Multiple sequence alignment with high accuracy and high throughput. Nucleic Acids Res. 32, 1792–1797 (2004).
Martin, D. P. et al. RDP5: a computer program for analyzing recombination in, and removing signals of recombination from, nucleotide sequence datasets. Virus Evol. 7, 087 (2021).
Yuan, C. et al. A high throughput barley stripe mosaic virus vector for virus induced gene silencing in monocots and dicots. PLoS One 6, 26468 (2011).
Zhang, R. et al. Generation of herbicide tolerance traits and a new selectable marker in wheat using base editing. Nat. Plants 5, 480–485 (2019).
Liu, Z. & Friesen, T. DAB staining and visualization of hydrogen peroxide in wheat leaves. Bio-protocol 2, 309 (2012).
Wenger, A. M. et al. Accurate circular consensus long-read sequencing improves variant detection and assembly of a human genome. Nat. Biotechnol. 37, 1155–1162 (2019).
Eid, J. et al. Real-time DNA sequencing from single polymerase molecules. Science 323, 133–138 (2009).
Marone, M. P., Singh, H. C., Pozniak, C. J. & Mascher, M. A technical guide to TRITEX, a computational pipeline for chromosome-scale sequence assembly of plant genomes. Plant Methods 18, 128 (2022).
Acknowledgements
The research was supported by BARD grant # IS-5087-18 R to A.M-D., A.S., and G.M., The Lieberman Family and the JNF Australia donations to A.S., and by the Lieberman-Okinow Endowment at Tel Aviv University to the Institute for Cereal Crops Research. D.S. was supported by PBC fellowship of the Council for Higher Education of Israel; M.J.M. received funding from the 2Blades Foundation, Japan Tobacco Inc., KANEKA CORPORATION, the United Kingdom Research and Innovation-Biotechnology and Biological Sciences Research Council Institute Strategic Programme (UKRI-BBSRC ISP; grant no. BBS/E/J/000PR9795), the Gatsby Charitable Foundation, and United States Department of Agriculture-Agricultural Research Service CRIS #5062-21220-025-000D; BBHW received funding from the 2Blades Foundation, and the UKRI-BBSRC ISP (grant no. BBS/E/J/000PR9780); J.D. received funding from ERDF project ‘Plants as a tool for sustainable global development’, No. CZ.02.1.01/0.0/0.0/16_019/0000827. We thank Zdeňka Dubská, Romana Šperková, and Jitka Weiserová for the preparation of chromosome samples for flow cytometry. We thank Cathy Melamed-Bessudo for providing the modified CTAB protocol (PacBio-grade sequencing) and Yamit Bar-Lev for assistance with the DNA extraction process.
Author information
Authors and Affiliations
Contributions
Generated the Ae. longissima population: B.J.S., H.S., M.R.; Generated the Ae. sharonensis EMS mutants: E.M. S.H-K., A.M-D.; Generated the Ae. sharonensis population: O.S., O.Maatuk.; Participated in the phenotyping: S.E., H.S., J.M., P.B-Y., M.R., A.M-D., O.Matny., O.S., B.J.S.; Performed chromosome flow sorting and amplification: I.M., K.H., M.S., J.D.; Chromosome assembly: R.A., M.M.; AgRenSeq analysis: R.A., H.S.; DNA and RNA extraction: D.S., O.Maatuk, S.E., M.R-P., R.K., A.M-D., A.S-C., G.Y.; Mut transcriptomics analysis: J.G-G., G.J.M.; Bioinformatic analyses, annotation and localization of Yr87/Lr85: U.L., A.M-D., R.A.; Analysis of the Ae. sharonensis gene: G.B., G.J.M.; Isolation and subcloning of Yr87/Lr85: D.S.; Developed the binary vectors: D.S., R.K., A.S-C., A.M-D.; Produced transgenic wheat plants: R.K., A.S-C., DS; Performed rust, ROS and callose staining: A.M-D., T.E., Y.L.; Generated and performed VIGS: D.S.; Quantitative real-time PCR: D.S.; Transgenic copy number assay: D.S., A.M-D., M.R-P.; Performed phylogenetics analyses: M.J.M., M.R-P., H.S., R.A., U.L., H.J-B., M.M.; Performed protein structure analysis: M.J.M., O.S.; Provided germplasm, rust cultures or scientific support and advice: B.B.H.W., Y.A., J.M., E.M., B.J.S.; Conceived study: A.S., A.M-D., G.J.M.; Drafted manuscript: A.S., A.M.D., D.S., G.J.M., B.B.H.W, M.J.M.
Corresponding authors
Ethics declarations
Competing interests
The authors declare the following competing interests: D.S., R.A., R.K, E.M., A.M-D., and A.S. are inventors on the US patent application 63/250,413 filed by Ramot (Tel Aviv University) and relating to the use of Yr87/Lr85 for leaf and stripe rust resistance in transgenic wheat. All other authors claim no competing interests.
Peer review
Peer review information
Nature Communications thanks the anonymous reviewers for their contribution to the peer review of this work. A peer review file is available.
Additional information
Publisher’s note Springer Nature remains neutral with regard to jurisdictional claims in published maps and institutional affiliations.
Supplementary information
Source data
Rights and permissions
Open Access This article is licensed under a Creative Commons Attribution-NonCommercial-NoDerivatives 4.0 International License, which permits any non-commercial use, sharing, distribution and reproduction in any medium or format, as long as you give appropriate credit to the original author(s) and the source, provide a link to the Creative Commons licence, and indicate if you modified the licensed material. You do not have permission under this licence to share adapted material derived from this article or parts of it. The images or other third party material in this article are included in the article’s Creative Commons licence, unless indicated otherwise in a credit line to the material. If material is not included in the article’s Creative Commons licence and your intended use is not permitted by statutory regulation or exceeds the permitted use, you will need to obtain permission directly from the copyright holder. To view a copy of this licence, visit http://creativecommons.org/licenses/by-nc-nd/4.0/.
About this article
Cite this article
Sharma, D., Avni, R., Gutierrez-Gonzalez, J. et al. A single NLR gene confers resistance to leaf and stripe rust in wheat. Nat Commun 15, 9925 (2024). https://doi.org/10.1038/s41467-024-54068-6
Received:
Accepted:
Published:
Version of record:
DOI: https://doi.org/10.1038/s41467-024-54068-6
This article is cited by
-
Molecular mapping of QTLs for stripe rust resistance in bread wheat (Triticum aestivum L.)
BMC Plant Biology (2026)
-
Identification of a novel stripe rust resistance locus in a Chinese wheat landrace by bulked segregant analysis of recombinant inbred lines combined with the 660 K SNP array
Euphytica (2026)
-
Integrated genome-wide association study (GWAS) and metabolomics identify genetic and metabolic drivers of stripe rust resistance in wheat from the Western Himalayas
Functional & Integrative Genomics (2026)
-
Mapping, validation, and development of markers for the major adult plant stripe rust resistance locus QYr.hnk-7DL in Henan wheat
BMC Plant Biology (2025)
-
Genomics-driven discovery of superior alleles and genes for yellow rust resistance in wheat
Nature Genetics (2025)






