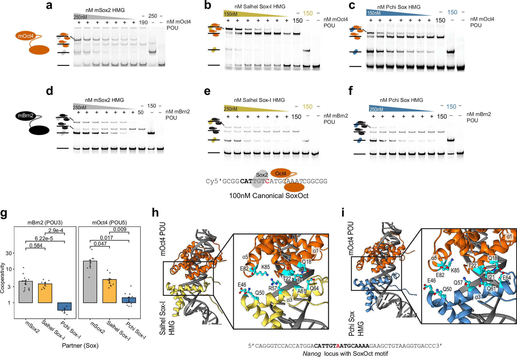
Fig. 3: Choanoflagellate Sox can partner with Oct4 (POU5) and Brn2 (POU3) on DNA elements found in mammalian pluripotency enhancers.
From: The emergence of Sox and POU transcription factors predates the origins of animal stem cells

a–f Heterodimer EMSAs with 50 or 100 nM Cy5 labeled canonical SoxOct DNA elements to monitor the heterodimer formation of POU factors (a–c) 150–190 nM mOct4 or (d–f) 50 nM mBrn2 with Sox factors - (a–d) mSox2 (a–e) Salhel Sox-I or (c–f) Pchi Sox HMG. POU factors are kept at a constant concentration indicated by + signs, triangles indicate different concentrations of Sox with the highest concentration indicated, and – sign indicates absences of either Sox or POU or both for controls. g Quantifications of heterodimer EMSAs and calculation of cooperativity factors according to (Ng et al. 2012) with the y axis depicted in log10 scale (mean ± SEM) with n = independent experiments. Oc4/Sox2 (n = 4), Oc4/Pchi Sox (n = 3), Oct4/Salhel Sox-I (n = 4) and Brn2 with Sox2, Pchi Sox and Salhel Sox-I (n = 3). Adjusted p-values are shown and were determined from a Games-Howell test with a 0.95 confidence interval after Bartlett test of homogeneity for each dataset (mOct4 - p = 2.06E-08, mBrn2 p = 0.003637) and Kruskal-Wallis test(One-way). h, i Structural models of heterodimer complexes on canonical SoxOct motifs of (f) Salhel Sox-I HMG-mOct4 POU complex or (g) Pchi Sox HMG-mOct4 POU complex highlighting differences at the heterodimer interface (i.e. positions 57, 61 and 64 previously predicted to impact dimer formation). Source data and statistics are provided as a Source Data file.