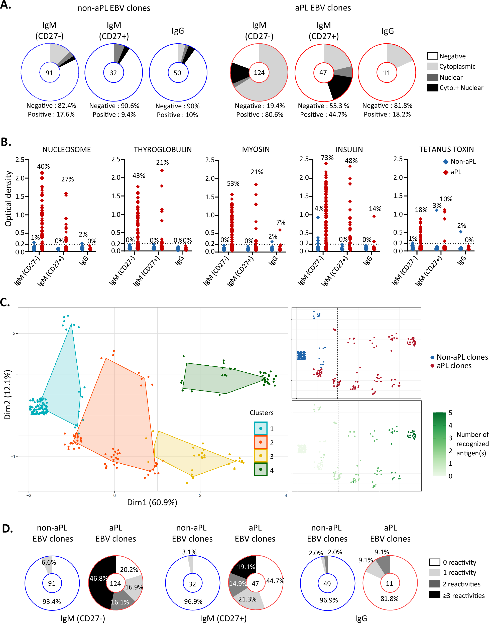
Fig. 4: Naive pool of aPL B cells is largely polyreactive.

A HEp-2 reactivity of non-PL and PL-reactive clones, derived from PAPS patients, considering IgM+CD27-, IgM+CD27+ and IgG clones. Pie charts represent the frequencies of reactive (solid) and nonreactive (open) clones, with the number of clones tested (n) indicated in the center (left). B ELISA reactivity of non-PL and PL-reactive clones, derived from PAPS patients, against nucleosome, thyroglobulin, myosin, insulin and tetanus toxin. C K-means clustering plot showing cluster analysis of clones, derived from PAPS patients, reactivity in ELISA (left) and representation of the dimensional repartition of clones according to the PL reactivity (top right) and the number of different antigens recognized among nucleosome, thyroglobulin, myosin, insulin and tetanus toxin (down right). D Pie charts represent the number of reactivity detected among aPL (solid) and non-aPL clones (open), derived from PAPS patients, with the number of clones tested (n) indicated in the center. Significance was determined using a χ2 test. aPL antiphospholipid antibody.