Abstract
Tissue nanotransfection (TNT) topically delivers Etv2, Foxc2, and Fli1 (EFF) plasmids increasing vasculogenic fibroblasts (VF) and promoting vascularization in ischemic murine skin. Human dermal fibroblasts respond to EFF nanoelectroporation with elevated expression of endothelial genes in vitro, which is linked to increased ten-eleven translocase 1/2/3 (TET) expression. Single cell RNA sequencing dependent validation of VF induction reveals a TET-dependent transcript signature. TNTEFF also induces TET expression in vivo, and fibroblast-specific EFF overexpression leads to VF-transition, with TET-activation correlating with higher 5-hydroxymethylcytosine (5-hmC) levels in VF. VF emergence requires TET-dependent demethylation of endothelial genes in vivo, enhancing VF abundance and restoring perfusion in diabetic ischemic limbs. TNTEFF improves perfusion and wound closure in diabetic mice, while increasing VF in cultured human skin explants. Suppressed in diabetes, TET1/2/3 play a critical role in TNT-mediated VF formation which supports de novo blood vessel development to rescue diabetic ischemic tissue.
Similar content being viewed by others
Introduction
The generation of cells of desired functionality to replace or repair aging, diseased, or damaged tissues is of outstanding interest1,2. Direct lineage reprogramming, i.e., direct induction of functional cell types from one lineage to phenotype and function of another lineage, circumvents intermediary pluripotent state reprogramming and related risks1,3, and represents an attractive approach to repair and rescue tissue functionality4. Direct cell reprogramming relies on the use of lineage-specific transcription factors (TF) to recreate the conditions necessary for converting cells from one cell lineage to another. Thus, choice of TF for direct reprogramming are generally identified through the study of cell lineage specification during development5. Capitalizing on these developmental cues, previously reported works have utilized ETV2, ERG, FLI1, DKK3 and TAL1 to directly generate endothelial-like cells from a variety of different somatic cell host lineages6,7,8,9.
Fibroblasts are ubiquitous and were thought to display lower epigenetic barriers and thus are well suited for conversion into a variety of functionally targeted cell states5,10. ETS transcription factors are potent regulators of vascular development and angiogenesis11. Direct reprogramming of fibroblasts to generate endothelial-like cells using ETS family of TF (e.g., Etv2, Fli1) has been reported12. Earlier studies have employed the ETV2/FLI1/ERG1 cocktail to achieve generation of endothelial-like cells from fibroblasts in vitro8,13. Several other in vitro studies have used various combinations of Etv2 and Fli1 either alone or together with factors such as Foxo1, Klf2, Tal1, and Lmo2 to generate endothelial-like cells7,13. These endothelial-like cells were transplanted into mouse ischemic hindlimbs to induce new vessel formation. Vascular tissue engineering approaches based on endothelial cell conversion in vitro face the challenge of transplantation, graft acceptance and inosculation14. Work reported from our laboratories, have demonstrated that TNT-based vasculogenic reprogramming of the skin in vivo requires a hypoxic microenvironment in the tissue15,16. This approach obviates the need for transplantation and elaborate laboratory infrastructure for in vitro processing of cell-based therapies. Furthermore, in vivo reprogramming occurs in the living body under immune surveillance resulting in sustainable inducible vasculogenesis without host immunologic elimination5,16. To that end, we are committed to developing viable alternative approaches as options for translational development. Our previous works have identified that tissue nanotransfection (TNT) based topical electrophoretic delivery of Etv2, Foxc2, and Fli1 (EFF cocktail)16,17 plasmids achieve induced vascular perfusion in the skin. When first reported16, we interpreted TNTEFF outcome as a fate-change of fibroblasts to endothelial-like cells in vivo. Based on more recent single cell RNA sequencing (scRNA-seq) studies we now know that instead it is a state-change of dermal fibroblasts to vasculogenic fibroblasts (VF) in vivo, which in turn participate as components of functional blood vessels15. VF is an injury-inducible, TNT-responsive, adaptive physiological state change aimed at tissue repair15. Elucidation of the underlying cellular and molecular mechanisms producing VF in response to TNTEFF will help maximize the benefits of rescuing perfusion to ischemic skin and in achieving translational success.
During reprogramming, TF plays essential roles in the binding of epigenetic regulators and recruitment of the regulatory complex to specific regions on the genomic DNA18 to promote demethylation of responsive genes, and collectively activate gene expression to modify the cell state19. TF interact with epigenetic regulators during vascular development or regeneration20. However, it is still unclear whether this interplay between DNA methylation and TF binding is restricted to enhancing endothelial gene transcription or does it play a wider role in decisions towards cell-state conversion. DNA methyltransferases (DNMTs), in combination with chromatin state, regulate DNA methylation to repress or maintain gene expression21. DNA demethylation induces transcription and is regulated by ten-eleven translocation 1-3 (TET1/2/3) methylcytosine dioxygenases, which oxidize 5-methylcytosine to unmodified cytosine either by active or passive demethylation mechanisms19. During TF-induced fibroblast to endothelial-like cell change, hypomethylation of the proximal promoters of several endothelial-specific genes has been observed6,7. However, the significance of TET1/2/3 in mediating selective demethylation of the typically “vascular” genes in fibroblasts is poorly understood. Furthermore, the potential role of TET1/2/3 in the epigenetic dysregulation, that is observed in diabetes, causing hypermethylation of endothelial genes and vascular dysfunction remains to be delineated22. Our previous work supports the notion that EFF functions as a vasculogenic agent in adult skin inducing the formation of functional blood vessels16.
In the current work, we tested the hypothesis that active demethylation of fibroblast-borne endothelial genes is a prerequisite for EFF-induced vasculogenesis. This work provides the evidence that TET1/2/3 expression in dermal fibroblasts reduces promoter-methylation of fibroblast-borne endothelial genes thus resulting in the emergence of a novel VF subset. Augmenting VF abundance, naturally deficient in diabetic ischemic tissue, improves perfusion of the injured tissue thus rescuing poorly healing diabetic cutaneous wounds.
Results
The vasculogenic state of human adult dermal fibroblast is TET-dependent
As physiological response to injury or wounding, we observed the upregulation of endogenous EFF in day 5 WE tissue (Fig. S1A–C). Specifically, COL1A2+ dermal fibroblasts of WE showed increased expression of EFF (Fig. S1D, E). In vitro studies on human adult dermal fibroblasts (HADF) were conducted to understand the significance of EFF overexpression. EFF open reading frames (ORFEFF) were delivered to HADF leading to significant increases in each TF compared to empty plasmid control treatment (Fig. S2A, B). Comparison of the delivery of each individual TF, pairs of TF, or a combined EFF treatment revealed that the EFF cocktail caused the most significant induction of vasculogenic genes (VEGFR2, PECAM1 and CDH5) in normoglycemic and hyperglycemic (50 mM D-glucose) culture conditions (Fig. 1A, B; Fig. S2C–F). Of interest, the hyperglycemic conditions blunted the magnitude of the EFF effect on transcript abundance compared to the osmolarity control samples (Fig. S2E, F). Interestingly, these EFF-transfected HADF retained fibroblast features as explained by the high abundance of COL1A2, an abundant fibroblast product and marker on days 5 and 7 post-transfection (Fig. S3A, B). Hence, these cells are called vasculogenic fibroblasts (VFEFF) consistent with our previous report. To test whether TNTEFF is capable of inducing VF in the human skin, we studied ex vivo cultured human skin explants. Surgically discarded and de-identified human skin samples were obtained from individuals undergoing surgery and processed for human skin ex vivo culture. We obtained data from human skin ex vivo cultures treated with TNTEP (n = 9 grafts from 5 individuals) or TNTEFF (n = 10 grafts from the same 5 individuals). The blood vessel density (Fig. S3C) and COL1A2/VWF colocalization (Fig. S3D) was significantly higher on day 7 in TNTEFF treated skin ex vivo grafts as compared to TNTEP treated grafts. These initial studies demonstrate TNTEFF delivery in ischemic human skin explants significantly increases VF, and these results are consistent with EFF-induced VF derived from isolated dermal fibroblast cultures. Next, we sought to understand the mechanistic underpinnings of such fibroblast→VF transition and our attention was drawn towards plausible epigenetic alterations orchestrated by EFF overexpression. ETV2-TET1/2 dependent DNA demethylation has been reported to increase endothelial-specific gene expression in non-endothelial cells. In the present study, VFEFF emergence was associated with increased transcript abundance of TET1/2/3 (Fig. 1C). However, the transcript abundance of DNMTs were not significantly different compared to EP control treated HADF (Fig. S3C) leading us to focus on EFF and TET1/2/3 interactions in mediating VFEFF induction. Abundance of TET1/2/3 in WE tissue were also found to significantly increase during physiological wound healing processes specifically in the COL1A2 rich dermal fibroblast compartment (Fig. S4A–D). Such increased transcript abundance of TET1/2/3 was associated with higher levels of 5-hydroxymethylcytosine (5-hmC) abundance in VFEFF (Fig. 1D). Additionally, significantly lower methylation in the promoter of the endothelial-specific CDH5 gene was observed in VFEFF (38.1%) as compared to HADFEP (67.1%) (Fig. 1E, F). To identify the mechanism of epigenetic regulation post-EFF induction of VFEFF, direct interaction of EFF-TET protein were analyzed using a Flag-based co-immunoprecipitation (co-IP) strategy. ETV2 directly interacted with both TET1 and TET2. However, FLI1 interacted with only TET2 in VFEFF post-72h of EFF transfection (Fig. 1G). FOXC2 did not directly interact with either of these TET (Fig. S5A). These results support that TET1 and/or 2 proteins directly interact with ETV2 and FLI1 (EF) and are associated with vasculogenic gene demethylation and subsequent increased endothelial transcript abundance in VFEFF cells. To investigate the causal relationship of TET1/2/3 in VFEFF conversion, siRNA mediated TET1/2/3 knockdown in EFF-treated HADF was tested (Fig. S5B, C). TET1/2/3 knockdown during concomitant EFF overexpression, blunted VFEFF emergence by repressing vasculogenic genes (VEGFR2, PECAM1, and CDH5) in EFF-treated HADFs (Fig. S5D). Failure to observe EFF-induced increase in HADF CDH5 transcripts was consistent with no change in CDH5 promoter DNA methylation in TET1/2/3 siRNA treated HADF cells in response to EFF overexpression (EP + scramble = 69.5%; EFF + scramble = 34.2%; EP + TET1/2/3 siRNA = 72.8%; and EFF + TET1/2/3 siRNA = 71%) (Fig. S5E). Thus, TET1/2/3 are required for EFF-dependent VF induction in vitro.
A Schematic diagram of ETV2, FLI1 and FOXC2 (EFF) plasmids delivery in HADF (HADFEFF) and empty plasmid (EP) control. Positive control = HMEC cells. B VEGFR2 [d0(n = 6, 6); d3(n = 6, 6); d5(n = 5, 5); d7(n = 6, 5); HMEC, n = 4)], VWF(d0, n = 6, 6; d3,n = 6, 4; d5,n = 8, 10; d7,n = 5, 5; HMEC, n = 4), CDH5(d0,n = 6, 6; d3,n = 6, 6; d5,n = 6, 8; d7,n = 5, 12; HMEC, n = 9), and PECAM1 (d0,n = 6, 6; d3,n = 5, 6; d5,n = 5, 5; d7,n = 5, 5; HMEC, n = 4) transcript abundance in HADFEFF and HADFEP treated cells at days 0, 3, 5, and 7 post-transfection. Results represent mean ± S.D (Student t test, two-sided). C TET1, TET2, and TET3 transcript abundance in EFF treated HADF cells at days 0 (n = 5, 6, 7), 3(n = 6, 6, 6), 5 (n = 6, 6, 10) and 7 (n = 8, 7, 10) post-transfection. Results represent mean ± S.D. One-way ANOVA, Tukey HSD post-hoc-test (D) Dot blot (top) and its intensity analysis (below) of 5-hydroxymethylcytosine (5-hmC) analyzed in EFF treated HADF cells at days 0, 3, 5, and 7 post-transfection. Results represent mean ± S.D (n = 3; Student t test, two-sided). E CDH5 promoter methylation status in HADFEP and HADFEFF treated HADF cells at d7. Clones analyzed = 6. F Venn diagram shows CDH5 methylation in HADFEP (Left) and HADFEFF (Right) at d7. G Co-immunoprecipitation experiments performed with anti-ETV2 and anti-TET1 (left) and TET2 (right) antibodies on HADF cells treated with Flag-ETV2. A different set of interaction was assessed using Flag-Fli1 transfected in HADF cells using antibodies against FLI1 and TET2. H Experimental design for in vivo collagen gel assay. I, J Immunofluorescence confocal images and analysis I of in vivo collagen gel assay showing more prevalence of lectin (white) perfused vessels of HADF (green) origin treated with EFF+scramble siRNA at day 28 as compared to EP + scramble. ECFC cells are shown in red. I Such perfused vessels were absent in EFF + TET1/2/3 siRNA group where HADF cells were treated with TET1/2/3-siRNA in presence of EFF. Scale, 50 µm. J The rightmost panel represents the colocalization of HADF-GFP, lectin, and ECFC-tdTomato in the 3D cross-sectional view rendered by IMARIS. Results represent mean ± S.D. (n = 7, 5, 6; one-way ANOVA, Tukey HSD post-hoc-test). Source data are provided as a Source Data file. n = biological replicates in (B, C, D, J). A, H are created in BioRender. Mohanty, S. (2024) BioRender.com/o24n391. indicates Supplementary Movie 1–3.
To investigate the functional significance of TET1/2/3-dependent induction of vasculogenic characteristics in VFEFF, commercially available HADF expressing green fluorescent protein (GFP) were transfected with EFF ORF in the presence or absence of TET. These cells were then suspended along with tdTomato+ cord blood endothelial colony forming cells (ECFC) (1:1 ratio with ECFC as positive control) in collagen gels, cultured in vitro for 48 h, and then implanted within the subcutaneous space of immunodeficient mice. After 28 days, confirmation of intravenously delivered lectin-perfused chimeric capillary vessels comprised of human vasculogenic fibroblast (VFEFF) and some tdTomato+ ECFC cells was detected in 5 of 7 test mice (Fig. 1H–J). This perfused chimeric capillary formation ability of VFEFF was lost when TET1/2/3 transcripts were knocked down during this experimental setting (Fig. 1H–J). Thus, some HADF attained vasculogenic capacity as VFEFF and yet retained fibroblast cell transcripts in response to exogenous EFF delivery (Fig. S3A, B). Here, VFEFF vasculogenic function is suggestive of a fibroblast subset state change in a TET-dependent fashion.
Single-cell RNA sequencing (scRNA-seq) analysis reveal TET-dependent gain of a vasculogenic cluster in dermal fibroblasts in response to EFF delivery
In in vitro studies, to interrogate single-cell HADF transcriptome complexity, all cells from EFF-transfected d5 HADF were compared in the presence and absence of TET1/2/3-siRNAs. Parental HADF cells with no treatment were used as additional baseline controls for scRNA-seq analysis. The initial dataset contained 18624 cells including 7978 cells that met quality control parameters and underwent downstream analysis. Unsupervised clustering identified 4 clusters (Fig. 2A). Compositional analysis revealed that clusters 1 and 3 cells increased in response to EFF transfection. Cluster 3 was identified as a TET-dependent cluster, as this cluster was lost after TET1/2/3 siRNA-treatment (Fig. 2A). All four clusters identified above displayed pan-fibroblast markers THY1, S100A4, VIM, COL1A2, COL1A1 and FBLN1 (Fig. 2B). The interaction of differentially expressed genes (DEG) identified in individual clusters compared to others is illustrated (Fig. 2C). Cluster 3 was the most unique cluster containing ~44% of total DEG among the compared groups. Differential connectome analysis using CellChat was performed between clusters post-EFF transfection in the presence or absence of TET1/2/3 siRNA. Overall cell-cell communication between HADF clusters was diminished in EFF-transfected HADF post- TET1/2/3 inhibition (Fig. 2D, Fig. S6A, B). Degree of functional similarity of the contributing signaling pathways or ligand-receptor pairs identified was determined using the joint manifold learning and classification of the inferred communication networks (Fig. 2E). A significant enrichment of transcripts involved in VEGF, PDGF, and SEMA pathways was detected in clusters 1 and 3 (Fig. 2E). Such enrichment was lost in cluster 3 in response to TET1/2/3 inhibition. Analysis of cell surface proteins in all four clusters identified cluster 1 and 3 as beta 2 microglobulin high (B2Mhi) and Caveolin 1 low (CAVlo) while the remaining clusters were B2Mlo CAVhi (Fig. 2F, Fig. S6C). Flow-sorting followed by expression analysis of these identified vasculogenic clusters (cluster 1 and 3; B2MhiCAVlo) exhibited high abundance of endothelial transcripts (CDH5 and PECAM1); both of which were lost in response to TET1/2/3 inhibition (Fig. 2G, H, Fig. S6D). Thus, under in vitro conditions, a TET1/2/3-dependent fibroblast subcluster displaying vasculogenic transcripts emerges from HADF treated with EFF.
A t-SNE plots for HADF cells at day 5 post EFF transfection in the presence or absence of TET1/2/3 siRNA. Parent HADF cells were used as d0 control. Unsupervised clustering identified 4 cell clusters (0, 1, 2, 3). The abundance of clusters 1 (P < 0.00001) and 3 (P < 0.00001) increased at d5 post-EFF transfection. Chi-Square test, two sided. Cluster 3 was identified as TET1-3 dependent cluster which was lost after treatment with TET1/2/3 siRNA. P < 0.00001, Chi-Square test, two sided. B Violin plots expression of pan-fibroblast markers representing clusters 1 and 3 retained their fibroblast gene signature (C) Intersection of DEG (log2FC ≥ 0.58, adj. p ≤ 0.01, Wilcoxon Rank Sum Test, two-sided) identified in individual clusters compared to others were illustrated in Venn diagram. D Differential connectome analysis using CellChat between fibroblast clusters post-EFF transfection in the presence or absence of TET1/2/3 siRNA. Diagram showing communication network where the blue indicates less while red indicates more signals between fibroblast clusters post-TET1/2/3 siRNA inhibition. Overall cell-cell communication between HADF clusters were diminished in EFF transfected HADFs post-TET1/2/3 siRNA inhibition as marked by the presence of more blue lines. E Degree of functional similarity of the contributing signaling pathways (weighted senders and receivers) or ligand-receptor pairs identified between fibroblast clusters post-EFF transfection in the presence or absence of TET1/2/3 siRNA. Due to the enrichment of VEGF, PDGF, and SEMA pathways Clusters 1 and 3 were identified as vasculogenic cluster out of which cluster 3 was TET1/2/3 siRNA dependent. F Dot plot representing different membrane receptors specific to identified clusters in (A). G Flow sorting of vasculogenic clusters (1 and 3; B2MhiCAVlo) and rest of other clusters (0 and 2; B2MloCAVhi). Results represent mean ± SD. (n = 3). P < 0.05 (oneway ANOVA, Tukey HSD post hoc test) (H) CDH5 and PECAM1 transcript abundance in B2MhiCAVlo and B2MloCAVhi sorted cells. Results represent mean ± SD. (n = 4). n = biological replicates in (G, H). Oneway ANOVA, Tukey HSD post hoc test. Source data are provided as a Source Data file.
TET-dependent induction of vasculogenic state of fibroblasts require demethylation of fibroblast-borne endothelial genes in vivo
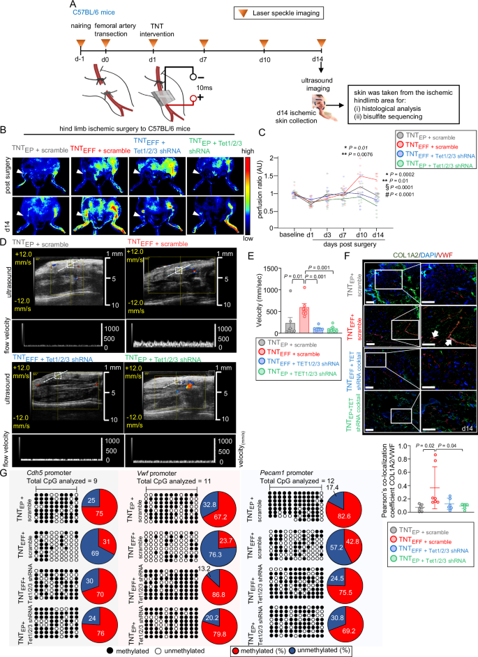
We first examined the functional significance of exogenous EFF and TET induction by experimental induction of ischemia in the hind limb (HLI) of C57BL/6 mice (Fig. 3A). Topical TNT-based EFF delivery (TNTEFF) rescued HLI with significantly improved perfusion as measured by high resolution laser speckle imaging (LSI) (Fig. 3B, C) and ultrasound imaging (Fig. 3D, E) compared to TNTEP control delivery. We have previously established that due to TNTEFF, angiogenesis was also induced in more distal locations within the limb, such as the gastrocnemius muscle16. Enhanced perfusion of the ischemic limb post-EFF transfection was significantly abrogated when TET1/2/3 were silenced (Fig. 3B–E). In addition, the histological abundance of increased COL1A2+/VWF+ VFEFF in response to EFF transfection was also reduced to basal levels when TET1/2/3 were silenced in HLI (Fig. 3F). Bisulfite sequencing of the DNA isolated from dermal fibroblasts (COL1A2+) of the ischemic skin revealed that promoter regions of vasculogenic genes Cdh5(32.6% vs 67.4%), Vwf (23.7% vs 76.3%) and Pecam1(42.8% vs 57.2%) were hypomethylated in response to EFF transfection as compared to EP controls, respectively (Fig. 3G). EFF effects on vascular gene demethylation in ischemic tissue was lost when TET1/2/3 were inhibited (Cdh5, 69.8%; Vwf, 86.8%; Pecam1, 75.5%) (Fig. 3G). Thus, optimal TET1/2/3 abundance in dermal COL1A2+ elements transfected with topical TNTEFF delivery resulted in substantial in vivo induction of fibroblast→VFEFF state that improved tissue perfusion.
A Study design showing TNT2.0 procedure and related vascular imaging in hind-limb ischemia model in C57BL/6 mice. Created in BioRender. Mohanty, S. (2024) BioRender.com/f78e778. Representative PeriMed laser speckle–assisted limb perfusion images (B) and quantification (C) of hind limb perfusion at different time points post-surgery in C57BL/6 mice treated with TNTEP+scramble, TNTEFF+scramble, TNTEFF+Tet1/2/3 shRNA or TNTscramble+Tet1/2/3 shRNA post hind-limb surgery (n = 7). *TNTEFF + scramble vs TNTEP+scramble; **TNTEP + scramble vs TNTEP + Tet1/2/3 shRNA, §TNTEFF + scramble vs TNTEFF + Tet1/2/3 shRN, #TNTEFF + scramble vs TNTEP + Tet1/2/3 shRNA (one-way ANOVA, Tukey HSD post-hoc-test). One-way ANOVA, followed by Tukey HSD post-hoc-test. Representative ultrasound and flow velocity images (D) and quantification (E) of flow velocity of hind limb in C57BL/6 mice treated with combinations mentioned in (B). (n = 7). Results represent mean ± S.D. One-way ANOVA, followed by Tukey HSD post-hoc-test. F Immunofluorescence images of hind-limb ischemic skin (left) and colocalization quantification (right) of COL1A2 (green) and VWF (red) staining of 4 groups in (B) determined by Pearson correlation coefficient (r). The white arrow represents the area of colocalization. Data expressed as mean ± S.D (n = 7, 7, 6, 6). One-way ANOVA, followed by Tukey HSD post-hoc-test. G Bisulfite sequencing analyses of endothelial specific gene [Cdh5 (left), Vwf (middle), and Pecam1 (right)] promoter methylation in laser capture microdissection (LCM) captured COL1A2+ elements at d14 hind-limb ischemic skin of C57BL/6 mice treated with combinations mentioned in (D) (methylated CpG, black; unmethylated CpG, white). Number of clones = 6. Venn diagram shows the distribution of methylated and unmethylated CpGs in promoter of each gene. AU, arbitrary unit. Source data are provided as a Source Data file.
In recognition of the possibility that deeper skeletal muscle fibroblasts or adventitial femoral artery fibroblasts may have contributed to the above-mentioned improvement in perfusion, we turned towards a full-thickness cutaneous injury model to examine the role of EFF treatment and its impact on skin perfusion and wound closure (Fig. S7A, B). In response to TNTEFF, EFF, and Pecam1 transcript abundance was increased in skin COL1A2+ tissue elements but no change was observed in keratinocytes (K14+) and endothelial (CDH5+) cells of TNTEFF treated skin (Fig. S7C, D). TNTEFF also increased the abundance of active TET1/2/3 at the WE, and resulted in increased perfusion and accelerated wound closure (Figs S7E, F and S8A–E). The beneficial effect of EFF on wound perfusion and healing was abrogated when TET1/2/3 were inhibited under the same experimental conditions (Fig. S8A–E). In addition, the transcript abundance of vasculogenic genes (Fig. S8F) and histological abundance of increased COL1A2+/VWF+ VFEFF in response to EFF transfection were also reduced to basal levels when TET1/2/3 were silenced at the d14 WE (Fig. S8G). These observations establish that the vasculogenic state change is dependent upon TET1/2/3 expression. The long-term effect of TNTEFF was tested by analyzing the full-thickness cutaneous wound till day 28 post-wounding. While some physiologic emergence of Col1A2+ cells that co-localized with lectin perfused vessels was apparent with significant increase in perfusion (Fig. S8H–M), as might be expected, the increase in endothelial transcripts (Vwf, Pecam1) as seen at day 14 (Fig. S8F) was not observed in the fibroblast elements captured from the wound-edge (Fig. S8M). However, corresponding endothelial protein (Vwf) persisted in such lectin colocalized Col1A2+ cells (Fig. S8N). Thus, the TNTEFF mediated effect on increasing blood flow persists while the endothelial transcripts are diminishing by day 28.
Fibroblast-specific inducible overexpression of EFF causes induction of TET, which is followed by transition to vasculogenic fibroblast in vivo
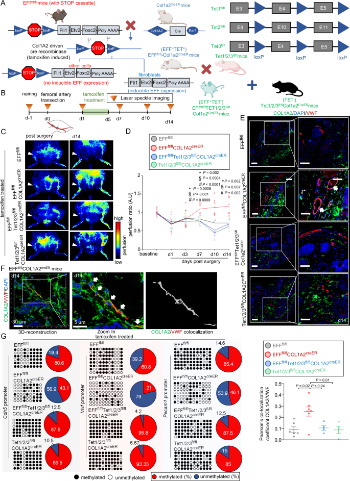
Seeking direct evidence of VFEFF cell state conversion in vivo, HLI studies were conducted in a TARGATT inducible EFFfl/flCol1a2CreER mouse strain in both sexes (Fig. S9A–C). To produce this mouse line, the mammalian Etv2, Fox2, and Fli1 open reading frames were inserted into an established TARGATT vector (Applied StemCell, Milpitas, CA). These ORFs were placed under the control of floxed SV40 stop codon to require inducible expression. The Col1a2CreER transgenic driver mouse was chosen since COL1A2 is widely expressed among dermal fibroblasts (Fig. 2B). In cutaneous wound studies, application of tamoxifen to WE tissue in EFFfl/flCol1a2creER mice deleted the LoxP flanked stop cassette in the TARGATT mouse and induced EFF and TET1/2/3 expression at the affected skin-site (Fig. S9D–H). Such treatment improved blood-flow, accelerated wound closure and increased COL1A2+VWF+ VFEFF abundance (Fig. S9I–M). Tamoxifen treatment in the HLI of EFFfl/flCol1a2creER TARGATT mouse improved perfusion and blood flow to the ischemic limb (Fig. 4A–D). In this TARGATT experimental system, the effect of tamoxifen as an active principle was assessed using additional EFFfl/fl control mice. No significant change in wound perfusion, closure and COL1A2+VWF+ VFEFF abundance was noted in tamoxifen treated EFFfl/fl control mice (Fig. S9I–M). Tamoxifen treated EFFfl/flCol1a2CreER and EFFfl/fl mice were thus selected as experimental groups for further studies.
A pTARGATT-CAG-L4SL-Fli IRES-Etv2-T2A-Foxc2-PolyA was constructed for the generation of Foxc2, Etv2, and Fli1 knock-in (EFFfl/fl) mouse model. The EFFfl/fl mice were crossed with Col1a2CreER mice (EFFfl/flCol1a2CreER) to specifically induce EFF expression in Col1a2 expressing cells upon tamoxifen application. EFFfl/flCol1a2CreER mice were also crossed with Tet1/2/3fl/fl to generate EFFfl/flTet1/2/3fl/flCol1a2CreER mice. Additional mouse colony Tet1/2/3fl/fl Col1a2CreER was generated. Model characterization is provided in Figs S9, 10. B Schematic diagram of hind-limb experiment and vascular imaging in: (i) EFFfl/fl, (ii) EFFfl/flCol1a2CreER, (iii) EFFfl/flTet1/2/3fl/fl Col1a2CreER and (iv) Tet1/2/3fl/flCol1a2CreER. Tamoxifen treatment was done for 5 days post-surgery. Representative PeriMed laser speckle–assisted limb perfusion images (C) and quantification (D) of hind limb perfusion at different time points in abovementioned 4 groups (n = 8, 8, 4, 4). *EFFfl/flCOL1A2creER vs EFFfl/fl; §EFFfl/flCOL1A2creER vs EFFfl/flTet1/2/3fl/flCOL1A2creER; #EFFfl/flCOL1A2creER vs Tet1/2/3fl/flCOL1A2creER(one-way ANOVA, Tukey HSD post-hoc-test). E Immunofluorescence images of hind-limb ischemic skin (top) and colocalization quantification (bottom) of COL1A2 (green) and VWF (red) staining of the abovementioned groups (B) was determined by Pearson correlation coefficient (r). White arrow represents colocalization. Data expressed as mean ± S.D (n = 6, 7, 4, 4). (one-way ANOVA, Tukey HSD post-hoc-test). F Immunofluorescence image of day 14 hind limb ischemic tissue in EFFfl/flCOL1A2creER mice stained for COL1A2 and VWF. The left panel shows the 3D-reconstruction image of the colocalized COL1A2 and VWF rendered by IMARIS (inset). The middle panel shows the magnified inset. The right panel shows the colocalized area for COL1A2 and VWF. Scale, 30 µm. G Bisulfite sequencing analyses of endothelial specific gene {Cdh5 (left), Vwf (middle) and Pecam1 (right)} promoter methylation in LCM captured COL1A2+ elements for at d14 hind-limb ischemic skin of abovementioned (B) groups (methylated CpG, black; unmethylated CpG, white). Number of clones = 6. Venn diagram shows the distribution of methylated and unmethylated CpGs in promoter of each gene. AU, arbitrary unit. Source data are provided as a Source Data file. n = biological replicates in (D, E). A, B are created in BioRender. Mohanty, S. (2024) BioRender.com/e89c803.
To evaluate the genetic involvement of TET1/2/3 in EFF-induced VF formation from fibroblasts, Tet1, Tet2, and Tet3 triple-floxed mice were crossed with EFFfl/flCol1a2CreER mice (hereafter referred to as EFFfl/flTet1/2/3fl/flCol1a2CreER). Tamoxifen mediated induction of cre recombinase was able to significantly increase EFF expression and at the same time reduce expression of all three LoxP flanked Tet genes in COL1A2+ expressing cells of EFFfl/flTet1/2/3fl/flCol1a2CreER mice as compared to appropriate genotype controls (Fig. 4A, Fig. S9D–H). Such lowering of TET1/2/3 transcript abundance resulted in reduced global 5-hmC levels at the wound-edge of EFFfl/flTet1/2/3fl/flCol1a2CreER mice indicative of deficient TET enzyme activity (Fig. S10A, B). The beneficial effects on limb perfusion and abundance of COL1A2+/VWF+ VFEFF that emerged in the ischemic tissue in EFFfl/flCol1a2CreER mice upon tamoxifen treatment, was reduced in TET1/2/3 deficient EFFfl/flTet1/2/3fl/flCol1a2CreER mice (Fig. 4B–F). Additionally, in TET1/2/3 deficient EFFfl/flTet1/2/3fl/flCol1a2CreER mice, the promoter of vasculogenic genes remained hypermethylated (Cdh5, 87.5%; Vwf, 95.8%; and Pecam1, 87.5%) as compared to TET1/2/3 sufficient EFFfl/flCol1a2CreER mice (Cdh5,43.1%; Vwf,21%; and Pecam1,46.1%) upon tamoxifen treatment (Fig. 4G). These findings in transgenic mice models suggested that the presence of TET1/2/3 enzymes specifically in the COL1A2+ dermal fibroblast compartment is necessary to enable the VFEFF emergence and improved perfusion of the ischemic limb skin.
TET-dependent demethylation of fibroblast-borne endothelial genes causes the formation of vasculogenic fibroblast and rescues perfusion in diabetic ischemic limbs
Compared to non-diabetic human subjects, patients with diabetes showed lower EFF and TET1/2/3 endogenous abundance in their wound-edge tissue (Fig. S11A, B). The functional significance of low TET1/2/3 endogenous abundance was manifested as significant lowering of global 5-hmC abundance at WE in human diabetic subjects (Fig. S11C). To test this pathway in diabetic mice, leptin receptor deficient B6.BKS(D).Leprdb/J (db/db) mice were used as a type 2 diabetes model keeping non-hyperglycemic m+/db littermates as non-diabetic controls (Fig S11D). Bisulfite sequencing of the DNA isolated from uninjured skin revealed that promoter regions of vasculogenic genes, Cdh5 (81.5% vs 18.5%), Vwf (78.8% vs 21.2%) and Pecam1(76.4% vs 23.6%) genes remained hypermethylated in diabetic db/db as compared to non-diabetic m+/db mice (Fig. S11E). This epigenetic regulation is consistent with low expression of EFF and TET1/2/3 along with vasculogenic genes at the cutaneous WE of acutely injured db/db diabetic mice compared to m+/db controls specifically in COL1A2+ dermal fibroblast rich tissue elements (Fig. S11F–I). Under this experimental setting, exogenous TNTEFF increased the abundance of TET1/2/3 at the WE in dermal fibroblasts (COL1A2+) and resulted in increased perfusion and accelerated wound closure (Fig. S11J–M). The histological presence of increased COL1A2+/VWF+ VFEFF in response to EFF transfection was also reduced to basal levels when TET1/2/3 were silenced at the d14 WE (Fig. S11N). Bisulfite sequencing of the DNA isolated from dermal fibroblasts (COL1A2+) at d14 WE of db/db mice revealed that promoter regions of vasculogenic genes, Cdh5(35.2% methylated vs 77.4 methylated), Vwf (44% vs 80.5%) and Pecam1(39% vs 89.5%), were hypomethylated in response to EFF transfection as compared to EP controls, respectively (Fig. S11O). The observed effect of EFF delivery on vascular gene demethylation in WE tissue of db/db mice was lost when TET1/2/3 were inhibited (Cdh5, 84.4% methylated; Vwf, 88.2% methylated; Pecam1, 88% methylated) (Fig. S11O). To understand the effect of TNTEFF on non-diabetic m+/db controls, a similar set of above-mentioned experiments was conducted. TNTEFF delivery in non-diabetic m+/db mice at the cutaneous WE of acute wounds resulted in increased perfusion and accelerated wound closure (Fig. S12A–C). The beneficial effect of EFF on wound perfusion and healing was delayed when TET1/2/3 were inhibited under the same experimental conditions (Fig. S12A–C). In addition, histological presence of increased COL1A2+/VWF+ VFEFF in response to EFF transfection was also reduced to basal levels when TET1/2/3 were silenced at the d14 WE of non-diabetic m+/db wounded mice (Fig. S12D, E). In a second experimental setting of tissue ischemia in diabetic db/db mice, TNTEFF rescued the ischemic limb following HLI surgery, with significantly improved perfusion as measured by high resolution LSI (Fig. 5A, B) and ultrasound imaging (Fig. 5C, D). The enhanced perfusion of the diabetic ischemic limb post-EFF transfection was abrogated when TET1/2/3 were silenced (Fig. 5A–D). In addition, the histological presence of increased COL1A2+/VWF+ VFEFF in response to EFF transfection was also lowered to basal levels when TET1/2/3 were silenced in ischemic hind limbs of db/db mice (Fig. 5E–G). The impact of TNTEFF was also significantly demonstrated in the increased presence of COL1A2+ VFEFF comprising blood vessels that were documented to be perfused with intravenously injected lectin in the db/db mice (Fig. S13A–C). Perfused COL1A2+/VWF+ VFEFF were significantly reduced when TET1/2/3 transcripts were knocked down in the presence of TNTEFF treatment in db/db mice (Fig. S13B, C). These results demonstrate that diabetes blunts endogenous EFF and TET1/2/3 transcript abundance in WE dermal fibroblasts upon wounding. Topical TNTEFF delivery to skin was effective in rescue.
Representative PeriMed laser speckle–assisted limb perfusion images at d14 (A) and its quantification (B) of hind limb perfusion at different time points post-surgery in db/db mice treated with TNTEP+scramble, TNTEFF + scramble, TNTEFF + Tet1/2/3 shRNA and TNTEP + Tet1/2/3 shRNA post hind-limb surgery (n = 7). *TNTEFF + scramble vs TNTEP+scramble; §TNTEFF + scramble vs TNTEFF + Tet1/2/3 shRN, #TNTEFF + scramble vs TNTEP + Tet1/2/3 shRNA (one-way ANOVA, Tukey HSD post-hoc-test). One-way ANOVA, followed by Tukey HSD post-hoc-test). The study design and time points are similar to Fig. 3A. C Representative ultrasound and flow velocity images and quantification (D) of the flow velocity of the hind limb in db/db mice treated with combinations mentioned in (B) (n = 7, 6, 7, 6). One-way ANOVA, Tukey HSD post-hoc-test. Results represent mean ± S.D. E Immunofluorescence images of hind-limb ischemic skin and colocalization quantification (F) of COL1A2 (green) and VWF (red) staining of the abovementioned groups (B) were determined by Pearson correlation coefficient (r). The white arrow represents the area of colocalization. Data expressed as mean ± S.D (n = 6, 6, 7, 6). One-way ANOVA, Tukey HSD post-hoc-test). AU, arbitrary unit. G Immunofluorescence confocal image of day 14 hind limb ischemic tissue in TNTEFF+scramble db/db mice stained for COL1A2 and VWF. The left panel shows the 3D-reconstruction image of the colocalized COL1A2 and VWF rendered by IMARIS software (inset). The middle panel shows the magnified inset. The right panel shows the colocalized area for COL1A2 and VWF. Scale, 20 µm. Source data are provided as a Source Data file.
Discussion
In the present study, in vitro VFEFF emergence was associated with increased transcript abundance of TET1/2/3 (Fig. 1C). A direct interaction between ETV2 and TET1/2 and FLI1 and TET2 was identified by Flag-based co-immunoprecipitation assay Fig. 1G) and TET1/2/3 knockdown during concomitant EFF overexpression, blunted VFEFF emergence by repressing vasculogenic genes (VEGFR2, PECAM1 and CDH5) in EFF-treated dermal fibroblasts (Fig. S5D). A VF transcriptional scRNAseq signature was identified in EFF but not EP treated dermal fibroblasts and this signature was TET-dependent (Fig. S5B–E). TNTEFF also induced TET expression in fibroblasts in vivo and fibroblast-specific inducible overexpression of EFF induced TET expression in both sexes, led to VF transition in vivo. TET induction was associated with elevated 5-hmC abundance in VF. VF emergence required TET-dependent demethylation of fibroblast-borne endothelial genes in vivo and this effect augmented VF abundance and rescued perfusion in diabetic ischemic limbs. TNTEFF also rescued perfusion and closure of murine diabetic skin wounds and increased VF in cultured human skin explants. This work recognizes the significance of TET1/2/3 in the TNTEFF inducible formation of VF that form de novo blood vessels to rescue diabetic ischemic tissue. Of note, in achieving functional rescue of ischemic tissue VF does not act in isolation and must rely on a broader community of cells and their microenvironmental factors at the affected site.
TET-dependent DNA demethylation at the promoter-site of developmental genes enables adaptive developmental plasticity23,24. TET-induced demethylation and elevated hydroxymethylation of promoter and enhancer sites of cell-fate determining genes enhance chromatin accessibility and drive gene expression unleashing cellular plasticity. Among genomic regions, bivalent domains characteristically possess two histone marks that are associated with both positive (“on”) and negative (“off”) transcriptional events. TET participate in the establishment and/or maintenance of bivalent domains of many differentiation-associated genes thus enabling developmental plasticity24. Tet1/2 double knockdown downregulate pluripotency-related genes such as Esrrb and Prdm1425, which are reported to safeguard embryonic cells from adopting an endoderm cell fate26, resulting in increased extra-embryonic lineage differentiation25. Thus, TET function may be viewed as a key enabler of cell plasticity.
Closed chromatin structure and related DNA methylation repress gene expression in somatic cells. Such barriers of genome plasticity hinder cell and tissue reprogramming27. Demethylation of cell-stemness enhancers occur by TF‐guided recruitment of TET proteins to designated chromatin loci18,28. Because of epigenetic barriers5, success in direct reprogramming fibroblasts into different lineages has been limited6,7. ETV2 is a pioneering TF which supports the transition of cells of the primitive mesoderm to hematoendothelial lineages29. The loss of Etv2 results in early embryonic death because of complete loss of hematoendothelial differentiation30. In endothelial development, ETV2 increases chromatin accessibility to potentiate binding of downstream TF, such as Fli1 and Erg, that in turn occupy promoter regions for numerous key endothelial genes5,31. In fact, sustained binding ability of Fli1 to methylation-rich regions in hematopoietic progenitor cells32, make this TF an ideal choice for fibroblast→VFEFF state change. In addition, appropriate methyltransferase-dependent Foxc2-expression is essential for early phases of lymphatic development and maturation33,34. Thus, EFF-induced vasculogenesis is subject to epigenetic regulation. Because EFF-induced vasculogenesis requires tissue hypoxia as a pre-condition, restoration of normoxia in response to induced vasculogenesis is expected to act as a stop signal serving the role of an in-built safety valve against the perils of uncontrolled vascularization.
In non-vascular cells, overexpression of ETV2 induces vascular characteristics via upregulated TET1/235. Demethylation of vascular genes is a prerequisite for the conversion of somatic to vasculogenic cells7. Such processes, especially those caused by DNMT-inhibition, induce vascular characteristics36 in non-vascular cells. In fibroblasts subjected to TF-induced vascular reprogramming, hypomethylation of the proximal promoters of several endothelial-specific genes is reported3,7. Genetic inactivation of Tet1-3, causing hypermethylation, in murine embryonic fibroblasts limits reprogramming efficiency37. Such epigenetic arrest of endothelial functionality is noted under conditions of hyperglycemia-induced inactivation of TET2 wherein angiogenesis is impaired38. Findings of the current study on the rescue of VF under diabetic conditions recognize a novel role of Tet1/2/3. In fibroblasts, high TET1/2/3 gave rise to a specific subset (cluster 3) enriched in key vasculogenic genes and active in forming functional blood vessels. The VFEFF is an example of fibroblast heterogeneity that can be induced to form productive blood vessels achieving rescue of tissue at risk of ischemic insult. This work recognizes TET, a dioxygenase catalyst of DNA methylation, as a major contributor to the EFF-dependent induction of the VFEFF. That diabetic condition limit TET function predicts sub-optimal function of VF. TNT-based therapeutic delivery of EFF was able to bolster TET expression under conditions of diabetes and rescue blood supply to the diabetic ischemic tissue.
In conclusion, this work recognizes VFEFF as physiological and wound-inducible subset of skin fibroblasts. TET enzymes play a pivotal role in causing EFF-induced VFEFF state change. The significance of this observation is amplified under conditions of diabetes wherein TET activity is suppressed. On its path to producing VFEFF, TNTEFF bolsters TET expression. Vasculogenic in vivo skin reprogramming involves a simple point-of-care scalable approach wherein the entire process unfolds in the body under immune surveillance obviating the need for elaborate laboratory infrastructure. TET-targeting is recognized to be productive in managing tumor outcomes39,40. This work recognizes the significance of TET1/2/3 in the inducible formation of VFEFF to form de novo blood vessels to rescue diabetic ischemic tissue.
Methods
Our experimental data, analytical methods, and study materials will be made available upon request to interested researchers to permit replicating the procedures and corroborating the results. A detailed “Materials and Methods” section can be found in Supplemental Material which includes primers for quantitative real-time PCR (RT-qPCR) (Supplementary Table 1) and bisulfite sequencing (Supplementary Table 2). The list of key reagents used in this study are provided in Supplementary Data 1.
Animal care and use
All experiments and procedures conducted on animals were approved by the Indiana University School of Medicine and University of Pittsburgh Institutional Animal Care and Use Committees (IACUC).
Murine hindlimb ischemia
Mice (8–12 weeks old) were anaesthetized using 1-3% isoflurane and unilateral femoral artery occlusion with transection and removal41. Following skin closure, buprenorphine was administered subcutaneously for pain control. Laser speckle imaging was used to confirm arterial occlusion 2 h post-operatively15,16.
Murine cutaneous wound healing
Cutaneous wounds were created in pairs using a punch biopsy on the dorsum of the mouse equidistant from the midline and the 4 limbs. The wounds were splinted with a silicon sheet to prevent contraction as described42. Each wound was digitally photographed, and area quantitated using ImageJ software.
In vivo collagen gel implantation
Human Adult Dermal Fibroblast cells (expressing green fluorescence protein; HADF-GFP, 1 million) treated with EFF (along with scramble), EFF (along with TET1/2/3 siRNA cocktail), and empty plasmid (along with scramble) were mixed with 1 million cord blood ECFC (expressing tdTomato) and added to 1 mL type 1 rat tail collagen solution followed by incubation at 37 °C for 48 h. The collagen gels were then picked and implanted subcutaneously beneath the ventral abdominal skin near the groin in immunodeficient mice as reported15. On day 28, mice were infused with Alexa 647-bound lectin via tail vein injection, then sacrificed, and gels were recovered for perfused vessel analysis.
Single-cell RNA sequencing (scRNA-seq) analysis
HADF, HADFEFF+scramble, and HADFEFF+TET1/2/3 siRNA were collected at day 5 post-transfection and processed for scRNA-seq analysis per 10x Genomics protocol as reported previously15,43,44,45.
Human samples
Human wound biopsy samples were obtained from clinically diagnosed diabetic and non-diabetic subjects. All human studies were approved by the Institutional Review Board (IRB) of Indiana University (IRB#12516, Approved Protocol#1505714405) or that of University of Pittsburgh (IRB#0511186). This included the collection of wound tissue obtained from individuals undergoing wound care. In the cases of surgically discarded tissue and de-identified samples, IRB determined that informed consent was not required from the subjects per federal guidelines category #4 listed in 45CFR 46.101(b)(1) through 46.101(b)(6). The Declaration of Helsinki protocols were followed. The demographics of subjects with the location of wounds included in this study have been provided in Supplementary Table 3.
Ex vivo cultured human skin explants
Under a protocol approved by the Institutional Review Board of the University of Pittsburgh (#0511186), surgically discarded and deidentified human skin samples were obtained from individuals undergoing surgery and processed for human skin wound ex vivo culture. The demographics of the study participants are detailed in the Supplementary Table 4. Samples were first washed with 1X PBS containing 1% antibiotic and antimycotic (cat no.-p0-781, Gibco), followed by a wash with 70% ethanol, and then rinsed again with PBS. The stratum corneum was removed using a Zimmer Electric Dermatome, and ~500–600 µm of tissue was collected. The collected tissue was trimmed into 1 × 1 cm rectangular shapes and placed in 6 well culture plates containing RPMI 1640 High Glucose medium containing 25 mM of D-glucose (cat no.11875119, Gibco) supplemented with 10% Fetal bovine serum and 1% antibiotic. At day 1 post-wounding, TNTEP (n = 9 grafts from 5 individuals) or TNTEFF (n = 10 grafts from the same 5 individuals) was performed on epidermal side of grafts and cultured for a total of 7 days with daily media changes. Digital images were also captured on day 3 and day 7 to observe the physical condition of the tissue grafts. After 7 days, the wound tissues were fixed in 4% paraformaldehyde (PFA) or processed for paraffin tissue sections, antigen retrieval, immunofluorescent staining, and imaging.
CO-Detection by indEXing (CODEX) method using PhenoCycler-Fusion
Tissue antigen retrieval was conducted as per instructions by the Akoya Biosciences protocol. After antigen retrieval and tissue hydration, fixation for staining was carried out. An antibody cocktail was formulated with the specified antibodies and applied to the tissues. Subsequently, another fixation step was performed to ensure adherence of the tissue to the slide in preparation for washing cycles during imaging. The staining employed the antibody CD31 (cat no. 92841SF, CST) (1:200 dilution), barcodes, and their respective reporters as -BX002 (custom conjugated (5450023)—Atto 550-RX002. Imaging was conducted at 20X resolution using the fully automated CODEX system (Akoya Biosciences) and a PhenoImager slide scanning microscope. Sample processing, analysis, and visualization were performed using Phenochart software 2.0, and the microvessel density was calculated using Vessel Analysis plugin and the Mexican Hat filter plugin for FIJI/ImageJ (NIH).
Statistical analyses
Statistical analyses was performed using GraphPad Prism version 10 (GraphPad Software). Data throughout the article are expressed as mean ± SD. The results were analyzed by Student’s t test (two-tailed) to determine significant differences. Comparison between multiple groups were tested using analysis of variance (ANOVA). Tukey’s honestly significant difference (HSD) post hoc test was applied. P < 0.05 was considered statistically significant.
Reporting summary
Further information on research design is available in the Nature Portfolio Reporting Summary linked to this article.
Data availability
Source data are provided with this paper. The raw single cell RNA sequencing data generated in this study have been deposited in the GEO database under accession number GSE167406. Bisulfite sequencing data have been deposited in BioProject with accession number PRJNA1175408. Source data are provided in the Source Data file. Source data are provided with this paper.
Code availability
No Original codes were written for this manuscript. Scripts for the downstream analysis of the single-cell data are available on GitHub https://github.com/RajneeshSrivastava/EFF_Analysis. Citable code is available at: https://doi.org/10.5281/zenodo.13942154.
References
Srivastava, D. & DeWitt, N. In vivo cellular reprogramming: the next generation. Cell 166, 1386–1396 (2016).
Larouche, J. & Aguilar, C. A. New technologies to enhance in vivo reprogramming for regenerative medicine. Trends Biotechnol. 37, 604–617 (2019).
Kelaini, S., Cochrane, A. & Margariti, A. Direct reprogramming of adult cells: avoiding the pluripotent state. Stem Cells Cloning 7, 19–29 (2014).
Graf, T. & Enver, T. Forcing cells to change lineages. Nature 462, 587–594 (2009).
Wingo, M. & Rafii, S. Endothelial reprogramming for vascular regeneration: past milestones and future directions. Semin. Cell Dev. Biol. 122, 50–55 (2022).
Han, J. K. et al. Direct conversion of adult human fibroblasts into functional endothelial cells using defined factors. Biomaterials 272, 120781 (2021).
Han, J. K. et al. Direct conversion of adult skin fibroblasts to endothelial cells by defined factors. Circulation 130, 1168–1178 (2014).
Morita, R. et al. ETS transcription factor ETV2 directly converts human fibroblasts into functional endothelial cells. Proc. Natl Acad. Sci. USA 112, 160–165 (2015).
Chen, T. et al. DKK3 (Dikkopf-3) transdifferentiates fibroblasts into functional endothelial cells-brief report. Arterioscler. Thromb. Vasc. Biol. 39, 765–773 (2019).
Liu, Z. et al. Re-patterning of H3K27me3, H3K4me3 and DNA methylation during fibroblast conversion into induced cardiomyocytes. Stem Cell Res. 16, 507–518 (2016).
Oh, S. Y., Kim, J. Y. & Park, C. The ETS factor, ETV2: a master regulator for vascular endothelial cell development. Mol. Cells 38, 1029–1036 (2015).
Park, S. Y. et al. Etv2- and Fli1-induced vascular progenitor cells enhance functional recovery in ischemic vascular disease model-brief report. Arterioscler. Thromb. Vasc. Biol. 40, e105–e113 (2020).
Lee, S. et al. Direct reprogramming of human dermal fibroblasts into endothelial cells using ER71/ETV2. Circ. Res. 120, 848–861 (2017).
Wong, W. T., Huang, N. F., Botham, C. M., Sayed, N. & Cooke, J. P. Endothelial cells derived from nuclear reprogramming. Circ. Res. 111, 1363–1375 (2012).
Pal, D. et al. Identification of a physiologic vasculogenic fibroblast state to achieve tissue repair. Nat. Commun. 14, 1129 (2023).
Gallego-Perez, D. et al. Topical tissue nano-transfection mediates non-viral stroma reprogramming and rescue. Nat. Nanotechnol. 12, 974–979 (2017).
Lemmerman, L. R. et al. Nanotransfection-based vasculogenic cell reprogramming drives functional recovery in a mouse model of ischemic stroke. Sci. Adv. 7, eabd4735 (2021).
Sardina, J. L. et al. Transcription factors drive Tet2-mediated enhancer demethylation to reprogram cell fate. Cell Stem Cell 23, 727–741.e729 (2018).
Wu, X. & Zhang, Y. TET-mediated active DNA demethylation: mechanism, function and beyond. Nat. Rev. Genet 18, 517–534 (2017).
Tanaka, T. et al. ETV2-TET1/TET2 complexes induce endothelial cell-specific robo4 expression via promoter demethylation. Sci. Rep. 8, 5653 (2018).
Dunn, J. et al. Flow-dependent epigenetic DNA methylation regulates endothelial gene expression and atherosclerosis. J. Clin. Invest 124, 3187–3199 (2014).
Pirola, L. et al. Genome-wide analysis distinguishes hyperglycemia regulated epigenetic signatures of primary vascular cells. Genome Res 21, 1601–1615 (2011).
Dawlaty, M. M. et al. Combined deficiency of Tet1 and Tet2 causes epigenetic abnormalities but is compatible with postnatal development. Dev. Cell 24, 310–323 (2013).
Wu, X., Li, G. & Xie, R. Decoding the role of TET family dioxygenases in lineage specification. Epigenetics Chromatin 11, 58 (2018).
Ficz, G. et al. Dynamic regulation of 5-hydroxymethylcytosine in mouse ES cells and during differentiation. Nature 473, 398–402 (2011).
Ma, Z., Swigut, T., Valouev, A., Rada-Iglesias, A. & Wysocka, J. Sequence-specific regulator Prdm14 safeguards mouse ESCs from entering extraembryonic endoderm fates. Nat. Struct. Mol. Biol. 18, 120–127 (2011).
Fu, X. et al. Restricting epigenetic activity promotes the reprogramming of transformed cells to pluripotency in a line-specific manner. Cell Death Discov. 9, 245 (2023).
Schwarz, B. A. et al. Prospective isolation of poised iPSC intermediates reveals principles of cellular reprogramming. Cell Stem Cell 23, 289–305.e285 (2018).
Koyano-Nakagawa, N. & Garry, D. J. Etv2 as an essential regulator of mesodermal lineage development. Cardiovasc Res 113, 1294–1306 (2017).
Lee, D. et al. ER71 acts downstream of BMP, Notch, and Wnt signaling in blood and vessel progenitor specification. Cell Stem Cell 2, 497–507 (2008).
Abedin, M. J. et al. Fli1 acts downstream of Etv2 to govern cell survival and vascular homeostasis via positive autoregulation. Circ. Res. 114, 1690–1699 (2014).
Hogart, A. et al. Genome-wide DNA methylation profiles in hematopoietic stem and progenitor cells reveal overrepresentation of ETS transcription factor binding sites. Genome Res. 22, 1407–1418 (2012).
Yoo, H. et al. Epigenetic priming by Dot1l in lymphatic endothelial progenitors ensures normal lymphatic development and function. Cell Death Dis. 11, 14 (2020).
Norrmen, C. et al. FOXC2 controls formation and maturation of lymphatic collecting vessels through cooperation with NFATc1. J. Cell Biol. 185, 439–457 (2009).
Zhang, X., Zhang, Y., Wang, C. & Wang, X. TET (Ten-eleven translocation) family proteins: structure, biological functions and applications. Signal Transduct. Target Ther. 8, 297 (2023).
Banerjee, S. & Bacanamwo, M. DNA methyltransferase inhibition induces mouse embryonic stem cell differentiation into endothelial cells. Exp. Cell Res. 316, 172–180 (2010).
Caldwell, B. A. et al. Functionally distinct roles for TET-oxidized 5-methylcytosine bases in somatic reprogramming to pluripotency. Mol. Cell 81, 859–869.e858 (2021).
Shi, Y. et al. Loss of TET2 impairs endothelial angiogenesis via downregulating STAT3 target genes. Cell Biosci. 13, 12 (2023).
Bensberg M., et al. TET2 as a tumor suppressor and therapeutic target in T-cell acute lymphoblastic leukemia. Proc. Natl. Acad. Sci. USA 118, e2110758118 (2021).
Kim, H., Jung, I., Lee, C. H., An, J. & Ko, M. Development of novel epigenetic anti-cancer therapy targeting TET proteins. Int J. Mol. Sci. 24, 16375 (2023).
Rustagi, Y. et al. Endothelial phospholipase Cgamma2 improves outcomes of diabetic ischemic limb rescue following VEGF therapy. Diabetes 71, 1149–1165 (2022).
Singh, K. et al. Cutaneous epithelial to mesenchymal transition activator ZEB1 regulates wound angiogenesis and closure in a glycemic status-dependent manner. Diabetes 68, 2175–2190 (2019).
Singh, K. et al. Genome-wide DNA hypermethylation opposes healing in patients with chronic wounds by impairing epithelial-mesenchymal transition. J. Clin. Investig. 132, e157279 (2022).
Srivastava, R. et al. Human fetal dermal fibroblast-myeloid cell diversity is characterized by dominance of pro-healing Annexin1-FPR1 signaling. iScience 26, 107533 (2023).
Gordillo, G. M. et al. Tissue nanotransfection causes tumor regression by its effect on nanovesicle cargo that alters microenvironmental macrophage state. Mol. Ther. 31, 1402–1417 (2023).
Acknowledgements
This work was supported in part by the National Institute of Diabetes and Digestive and Kidney Diseases (NIDDK) grants DK141513, DK128845, DK135447, DK125835 and DK119099 to C.K.S. and DK136814 to K.S. This work was also supported in part by U.S. Department of Defense grants W81XWH-21-1-0033 to C.K.S. and W81XWH-22-1-0146, HT94252410131 to K.S. Research programs led by C.K.S. were supported by the John Templeton foundation grant ID-61742 and Lilly Endowment INCITE (Indiana Collaborative Initiative for Talent Enrichment) program. We thank Professor Yong-hui Jiang (Yale University, New Haven, CT) for providing Tet1flox/flox mice. We thank Dr. Michael Murphy for his contribution in the validation of results in clinical specimens. We also thank Julie McCormack and Diamond Reese for their technical help in performing the experiments.
Author information
Authors and Affiliations
Contributions
Conceptualization: C.K.S. Methodology: S.K.M., K.S., R.S., S.Kh.; Software: R.S. Investigation: M.K., S.Kh., S.S.V., S.C.G., S.K., S.G., R.P., Y.R., P.V., A.K.S., M.E., P.B., C.K.S.; Validation: S.K.M., K.S., M.K; Formal Analysis: S.K.M., K.S., R.S., Resources: S.Kh., S.R., J.P.R., M.C.Y., C.K.S.; Data Curation: R.S., Writing—Original Draft: M.C.Y., C.K.S., S.K.M., K.S.; Writing—Review: M.C.Y., C.K.S., J.P.R., S.K.M., K.S., Visualization: S.K.M., K.S., R.S; Supervision: S.R., M.C.Y., J.P.R, C.K.S.; Project Administration: S.K.M., K.S., C.K.S.; Funding Acquisition: C.K.S., S.R. and K.S.
Corresponding author
Ethics declarations
Competing interests
The authors declare no competing interests.
Peer review
Peer review information
Nature Communications thanks the anonymous reviewers for their contribution to the peer review of this work. A peer review file is available.
Additional information
Publisher’s note Springer Nature remains neutral with regard to jurisdictional claims in published maps and institutional affiliations.
Supplementary information
Source data
Rights and permissions
Open Access This article is licensed under a Creative Commons Attribution-NonCommercial-NoDerivatives 4.0 International License, which permits any non-commercial use, sharing, distribution and reproduction in any medium or format, as long as you give appropriate credit to the original author(s) and the source, provide a link to the Creative Commons licence, and indicate if you modified the licensed material. You do not have permission under this licence to share adapted material derived from this article or parts of it. The images or other third party material in this article are included in the article’s Creative Commons licence, unless indicated otherwise in a credit line to the material. If material is not included in the article’s Creative Commons licence and your intended use is not permitted by statutory regulation or exceeds the permitted use, you will need to obtain permission directly from the copyright holder. To view a copy of this licence, visit http://creativecommons.org/licenses/by-nc-nd/4.0/.
About this article
Cite this article
Mohanty, S.K., Singh, K., Kumar, M. et al. Vasculogenic skin reprogramming requires TET-mediated gene demethylation in fibroblasts for rescuing impaired perfusion in diabetes. Nat Commun 15, 10277 (2024). https://doi.org/10.1038/s41467-024-54385-w
Received:
Accepted:
Published:
Version of record:
DOI: https://doi.org/10.1038/s41467-024-54385-w







