Fig. 2: KRAS expression is upregulated by NDRG3 via suppression of ubiquitination and proteasomal degradation of KRAS protein.
From: Anti-proteolytic regulation of KRAS by USP9X/NDRG3 in KRAS-driven cancer development

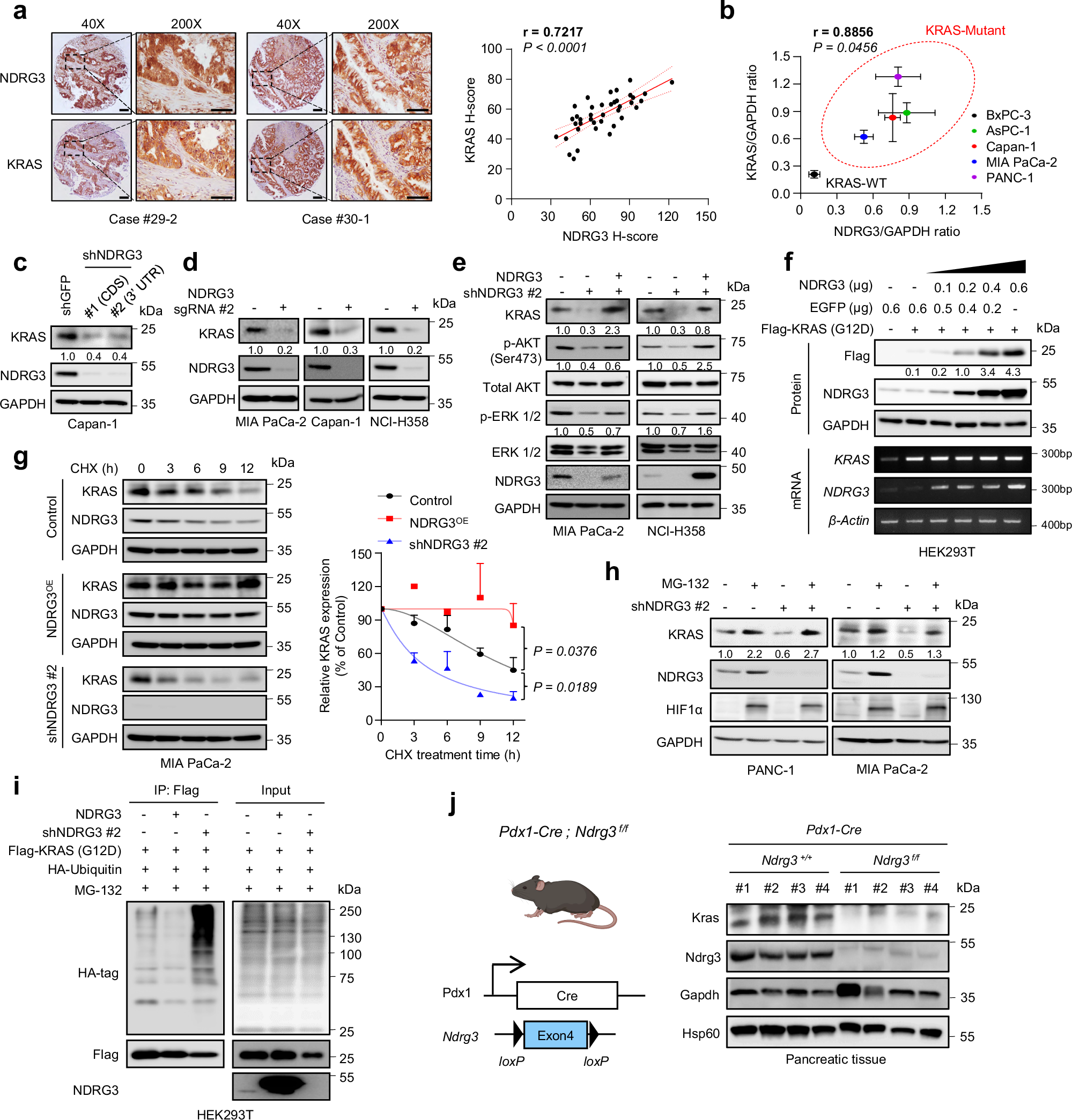
a Correlation analysis between the expression levels of KRAS and NDRG3 proteins in human pancreatic cancer patient tissues. Representative immunohistochemical images are shown (left). Scale bars, 200 μm and 100 μm in 40X and 200X images, respectively. H-scores of each immunohistochemical image were quantitatively measured using IHC profiler of ImageJ program, and average values of two different tissue sections of one human sample were subject to the correlation analysis (right; n = 39). Linear regression line of best fit with 95% confidence intervals is shown. b Correlation between the basal expression levels of KRAS and NDRG3 proteins in different pancreatic cancer cell lines. (n = 3 biological replicates/cell line). c KRAS expression changes in Capan-1 cells after depletion of NDRG3 expression with shRNAs targeting the CDS or 3’-UTR of the NDRG3 gene. d KRAS expression changes after CRISPR/Cas9-mediated disruption of NDRG3 gene in different cancer cell lines. e KRAS expression and downstream signaling activities in NDRG3-depleted and -reconstituted cells. f Expression of ectopically provided KRASG12D in HEK293T cells where a fixed amount of FLAG-KRASG12D was co-expressed with an increasing amount of NDRG3. g Kinetics of endogenous KRAS protein degradation dependent on NDRG3 expression status. KRAS protein levels were time-dependently analyzed by western blotting in MIA PaCa-2 cells after cycloheximide (CHX) treatment. (n = 3 biological replicates). h Recovery of KRAS protein level by MG-132 treatment in NDRG3-depleted cells. i Ubiquitin binding to ectopic Flag-KRASG12D protein dependent on NDRG3 expression status. j Kras protein expression in pancreatic tissues of mice with β-cell-specific knock-out (Ndrg3f/f) of Ndrg3 gene. Created with BioRender.com released under a Creative Commons Attribution-NonCommercial-NoDerivs 4.0 International license (https://creativecommons.org/licenses/by-nc-nd/4.0/deed.en) Data are presented as mean ± SEM (b, g). Statistical analysis was done with a two-sided Pearson correlation coefficient test (a, b) or two-sided Student’s t-Test (g). Source data are provided as a Source Data file.