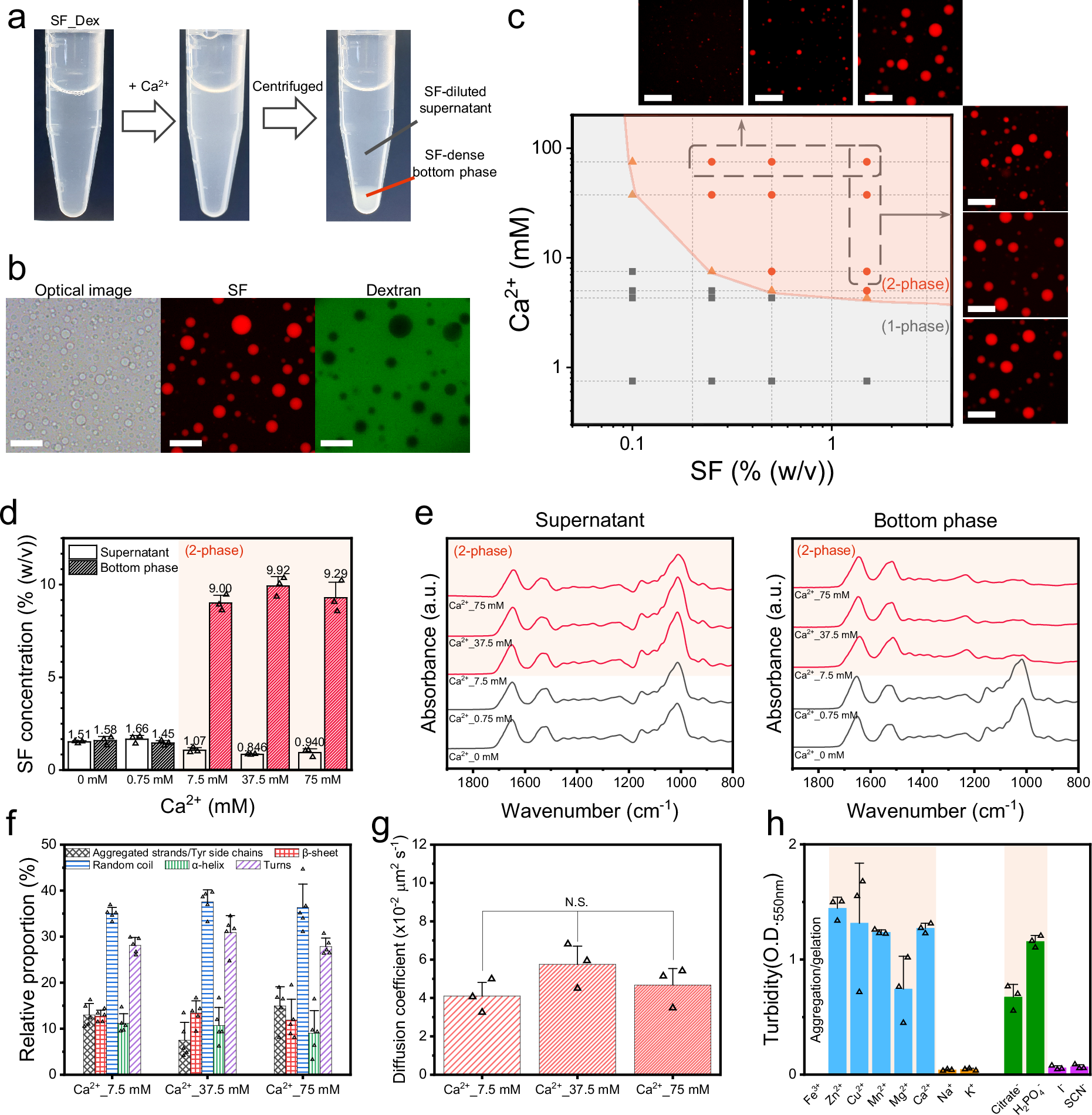
Fig. 1: Calcium ions induce the LLPS of SF.

a The silk fibroin and dextran solution (SF_Dex) became turbid after the addition of Ca2+ (37.5 mM). The turbid solution was further separated into two phases after centrifugation (10,000 × g, 15 min). b Optical and fluorescence images of Ca2+-induced LLPS of SF. ([SF] = 1.5% (w/v), [dextran]=2.5% (w/v), [Ca2+]=37.5 mM. Red: SF dyed with rhodamine B, green: FITC-dextran. Scale bar=50 µm). c Phase separation map as a function of the SF and Ca2+ concentrations. The red binodal line was drawn by connecting the data points where LLPS was observed after 15 min. The inset fluorescence images correspond to the solutions from each data point inside the dashed boxes. (squrae: No LLPS, triangle: LLPS observed after 15 min, circle: LLPS observed immediately after mixing; scale bar=50 µm). d SF concentrations of the bottom and the supernatant phase at different Ca2+ concentrations calculated from the absorbance at 278 nm. Data are presented as mean ± SD for n = 3 independent experiments. e FTIR spectra of the bottom and the supernatant phase of each solution with different Ca2+ concentrations. f Relative proportions of different types of secondary structure of the SF in the bottom phase determined via deconvolution of the amide I peaks. Data are presented as mean ± SD for n = 5 independent experiments. The deconvolution of the spectra for Ca2+_0 mM and Ca2+_0.75 mM was not conducted because of the existence of dextran in the bottom phase. In (d, e), data from samples that underwent LLPS are highlighted in red. g Diffusion coefficients calculated from FRAP measurements of SF coacervates from different Ca2+ concentrations. Data are presented as mean ± SD for n = 3 independent experiments. The statistical significance (P < 0.05) of the differences was checked using one-way analysis of variance (ANOVA) with Tukey’s test. h Turbidity of SF_Dex solutions with different types of cations and anions at the same concentration (37.5 mM). The highlighted columns indicate the solutions that underwent LLPS. Data are presented as mean ± SD for n = 3 independent experiments. The corresponding data points of the bar graphs in (d, f, g, h) are indicated as triangles.