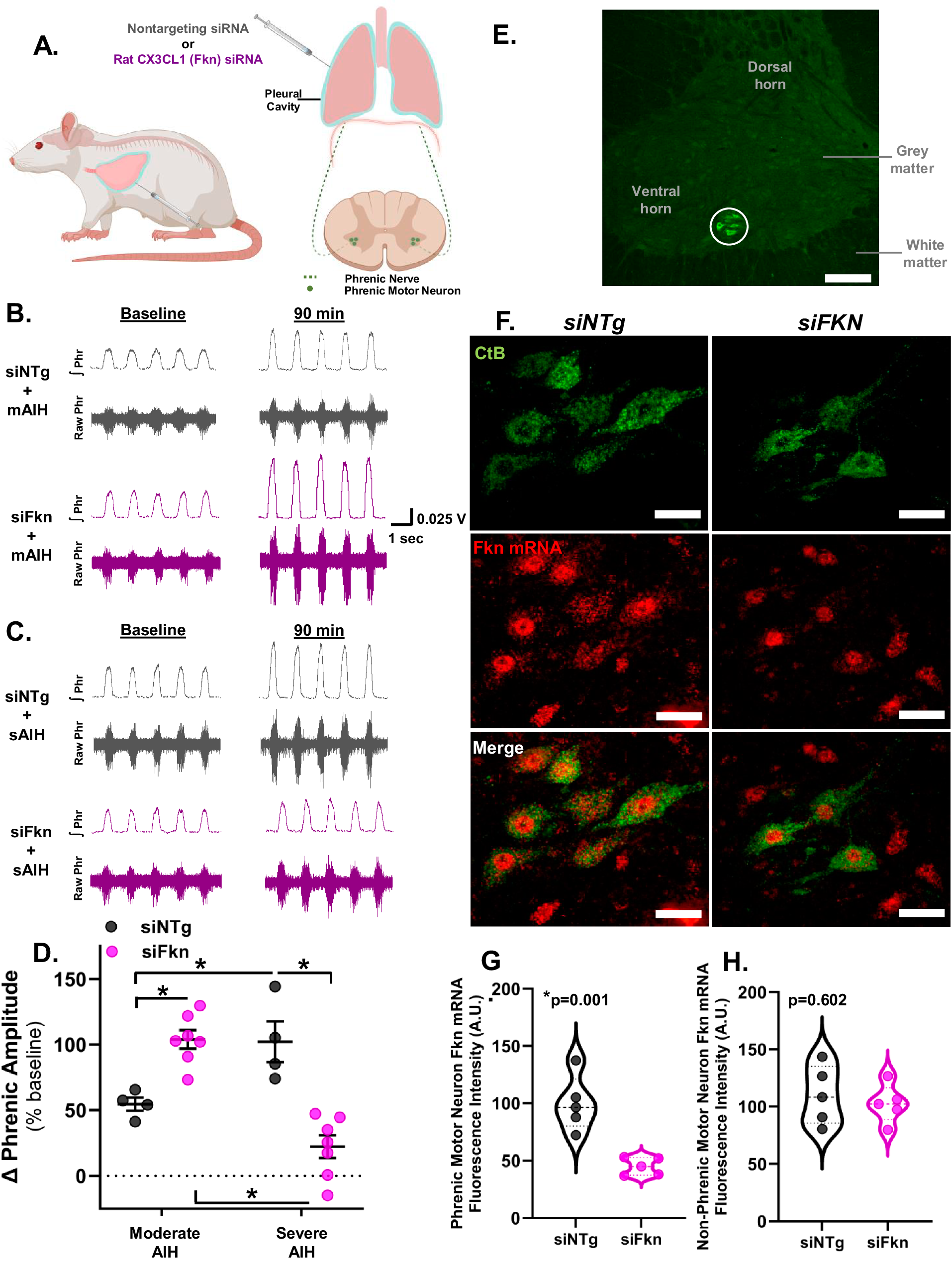
Fig. 5: Phrenic motor neuron fractalkine undermines moderate (serotonin-dominant) AIH-induced pLTF but is required for severe (adenosine-dominant) AIH-induced pLTF.
From: Microglia regulate motor neuron plasticity via reciprocal fractalkine and adenosine signaling

A Schematic depicting intrapleural injections for retrograde siRNA transport (nontargeting controls, siNTg; rat CX3CL1/fractalkine, siFkn) and CtB to phrenic motor neurons. Representative individual, integrated (∫) and raw phrenic (Phr) nerve bursts taken during baseline and 90 min post-AIH from siNTg- (top row) and siFkn-injected rats (bottom row) prior to moderate (mAIH; B) or severe AIH (sAIH; C). One-minute averages of phrenic nerve amplitude were measured 90 min post-AIH, and are presented as percent change from baseline (D); there was a statistically significant interaction between siRNA (siNTg vs siFkn) and AIH protocol (moderate vs severe) on pLTF (siNTg: n = 4 rats each with 1 independent recording per group; siFkn: n = 7 rats, each with 1 independent recording per group; F(1,18) = 45.431, p < 0.001; two-way ANOVA). *p < 0.01 (siNTg vs siFkn: moderate, p = 0.002; severe, p < 0.001; mAIH vs sAIH: siNTg, p = 0.006; siFkn, p < 0.001; Tukey post-hoc Test). E Representative confocal microscope image of cervical ventral horn; phrenic motor nucleus circled; phrenic motor neurons identified with CtB (green); scale bar (10x magnification): 150 µm; spinal tissue from n = 10 rats. F Representative confocal microscope images from siNTg (left) and siFkn (right)-injected groups stained for CtB (green) and Fkn mRNA (red); scale bar (40x magnification): 20 µm; spinal tissue from n = 5 rats per group. G Fkn mRNA fluorescence intensity was significantly reduced in siFkn vs siNTg phrenic motor neurons (spinal tissue from n = 5 rats per group, at least 10 sections per rat; t(8) = 4.812, p = 0.001; unpaired t-test, two-sided). H Fractalkine mRNA fluorescent intensity in non-phrenic motor neurons was similar between siNTg and siFkn groups (t(8) = 0.542, p = 0.602; unpaired t-test, two-sided). Bars are means ± SEM. Source data are provided as a Source Data file. Figures created in BioRender. Marciante, A. (2024) https://BioRender.com/e55f542.