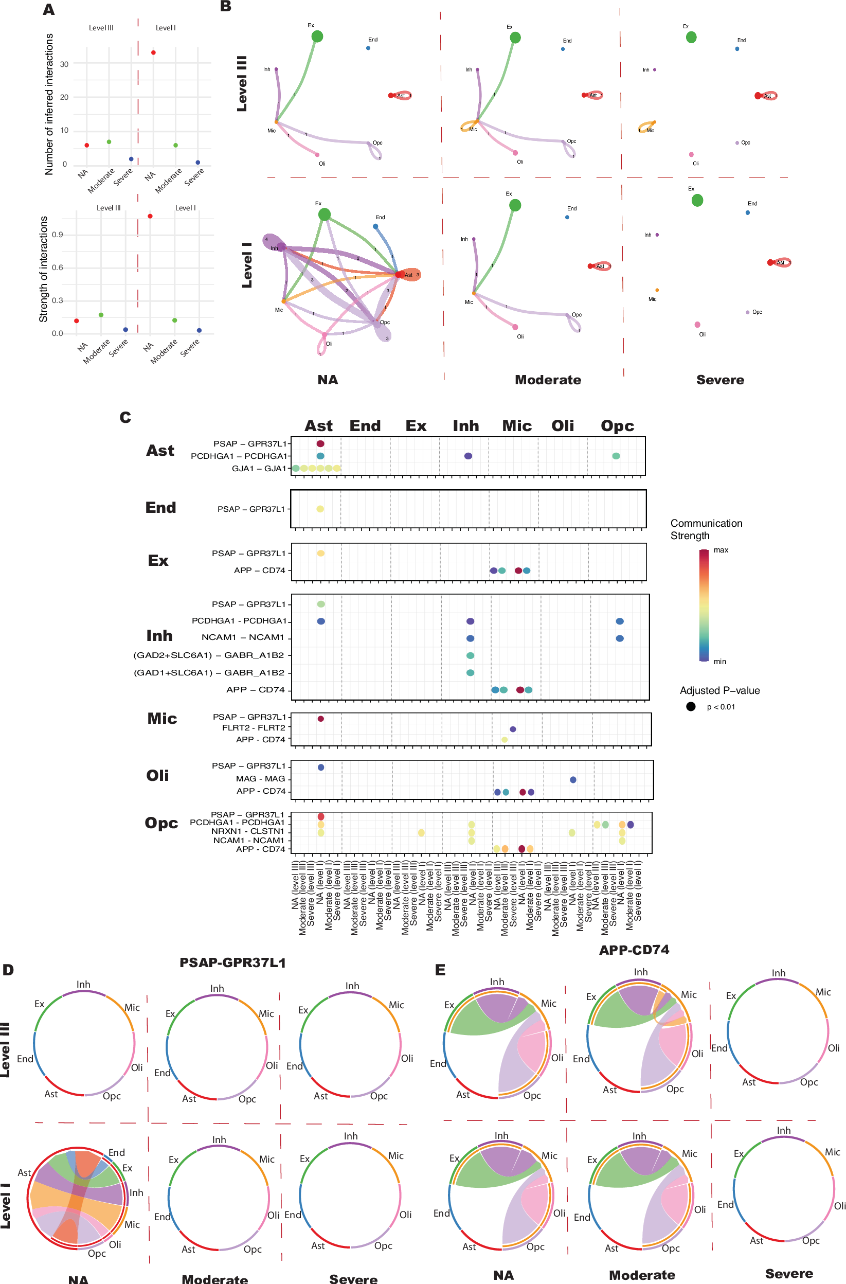
Fig. 6: Differences in the cell-cell communication between the nuclei in level I and III.
From: Stereo-seq of the prefrontal cortex in aging and Alzheimer’s disease

A The total number (top) and the strength (bottom) of the LR pairs in level I and III groups across control, moderate, and severe AD groups, respectively. B Networks of cell-cell interactions show the number of LR pairs (edges) between nuclei clusters (nodes) within level III and I across NA, moderate, and severe AD groups, respectively. The colors of the dots and edges represent the specific types of nuclei and the outgoing signaling emanating from them. The number on the edge indicates the number of the outgoing signals. The size of the spot are proportional to the number of nucleus within each level of specific AD group. C The communication strength of the specific LR pairs of the nuclei in level I and III in the NA, moderate, and severe AD groups, respectively. Nuclei type in each row indicates the nuclei expressing the ligands and the column indicates the one expressing the receptors. Permutation test and Bonferroni correction were used for adjusted P-value calculation. The x-axis represents the level I and III across NA, moderate, and severe AD groups in each nucleus type. The color of the dots reflects the communication strength, and the size of the spot represents the adjusted P-value. D, E The chord diagram of the PSAP-GPR37L1 and APP-CD74 LR pairs of the nuclei in level I and III in the NA, moderate, and severe AD groups, respectively. Each segment of the circle in different color represents different types of nuclei. The chords connecting the segments represent interactions between two types of nuclei, and the thickness of each chord reflecting the strength of the interactions.