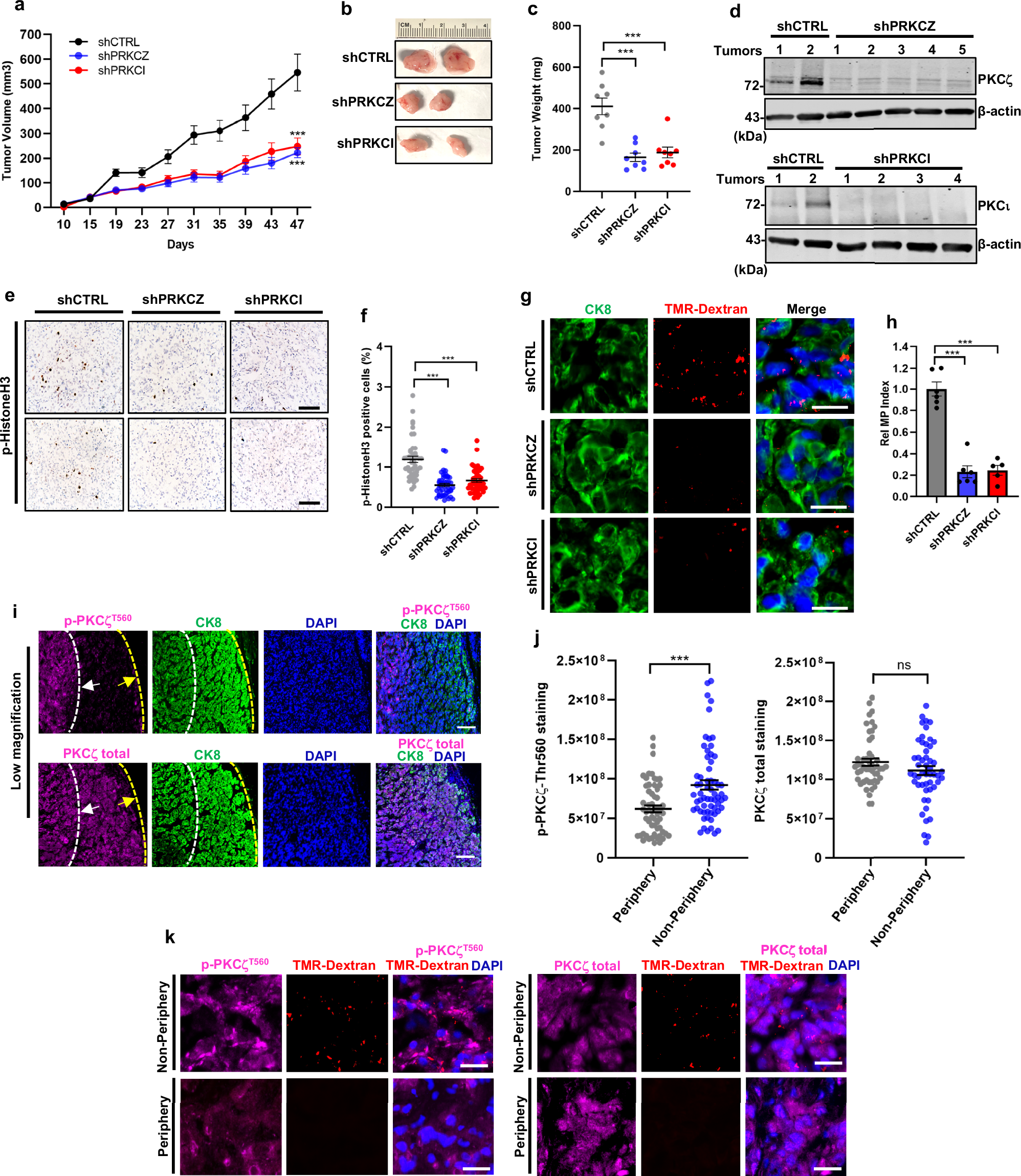
Fig. 6: aPKCs support tumor growth and are required for macropinocytosis in vivo.
From: Cell polarity proteins promote macropinocytosis in response to metabolic stress

a Growth curves for AsPC-1-derived heterotopic xenograft tumors expressing the indicated Doxycycline (Dox)-inducible shRNAs. Dox was provided in the drinking water and diet. A total of nā=ā8 tumors were measured per condition. ***P(shCTRL vs shPRKCZ)<ā0.0001; ***P(shCTRL vs shPRKCI)<ā0.0001. b Representative photos of the xenograft tumors at termination. c Measurement of tumor weights at termination for nā=ā8 tumors per condition. ***P(shCTRL vs shPRKCZ)<0.0001; ***P(shCTRL vs shPRKCI)ā=ā0.0003. d Immunoblots assessing PKCζ and PKCι protein levels in the tumors at termination. nā=ā5 and nā=ā4 knockdown tumors for PKCζ and PKCι, respectively, were analyzed relative to two different control tumors. e Representative images of p-HistoneH3 staining in two different tumors per condition. Scale bar, 100āμm. f Quantification of p-HistoneH3 staining in tumor sections of shCTRL (nā=ā44 fields), shPRKCZ (nā=ā46 fields) and shPRKCI (nā=ā43 fields). Fields were quantified from nā=ā3 tumors for each condition. ***P(shCTRL vs shPRKCZ)< 0.0001; ***P(shCTRL vs shPRKCI)<ā0.0001. g Representative images of macropinocytosis in tumors expressing the indicated shRNAs, with macropinosomes labeled with TMR-dextran (red) and tumor cells labeled with CK8 (green). Nuclei are stained with DAPI (blue). Scale bar, 20āµm. h Macropinocytosis quantification in nā=ā6 tumors (shCTRL and shPRKCZ) and nā=ā5 tumors (shPRKCI). Data are shown relative to shCTRL. ***P(shCTRL vs shPRKCZ)<0.0001; ***P(shCTRL vs shPRKCI)<ā0.0001. i Immunofluorescent staining of p-PKCζT560 or total PKCζ (purple) in control tumors, with CK8 (green) delineating peripheral and non-peripheral regions. Pictures are representative of nā=ā4 tumors from the control group. Scale bar,100āµm. j Quantification of peripheral and non-peripheral staining for p-PKCζT560 (nā=ā57 fields/periphery, nā=ā62 fields/non-periphery) and total PKCζ (nā=ā50 fields/periphery, nā=ā51 fields/non-periphery) in control tumors. p-PKCζT560: ***P(non-periphery vs periphery)<0.0001); PKCζ: nsP(non-periphery vs periphery)ā=ā0.1385. k Representative co-staining images of p-PKCζT560 and total PKCζ (purple) with macropinosomes (red) in peripheral and non-peripheral regions. Nuclei labeled with DAPI (blue). Scale bar, 20āµm Statistical significance was calculated using two-way ANOVA with Tukeyās multiple comparison test for (a) at day 47. For (c, f, h, and j), statistical significance was calculated using an unpaired two-tailed Studentās t test. ns, non-significant, *Pā<ā0.05, **Pā<ā0.01, ***Pā<ā0.001. All data are presented as the meanā±āSEM. Source data are provided as a SourceĀ Data file.