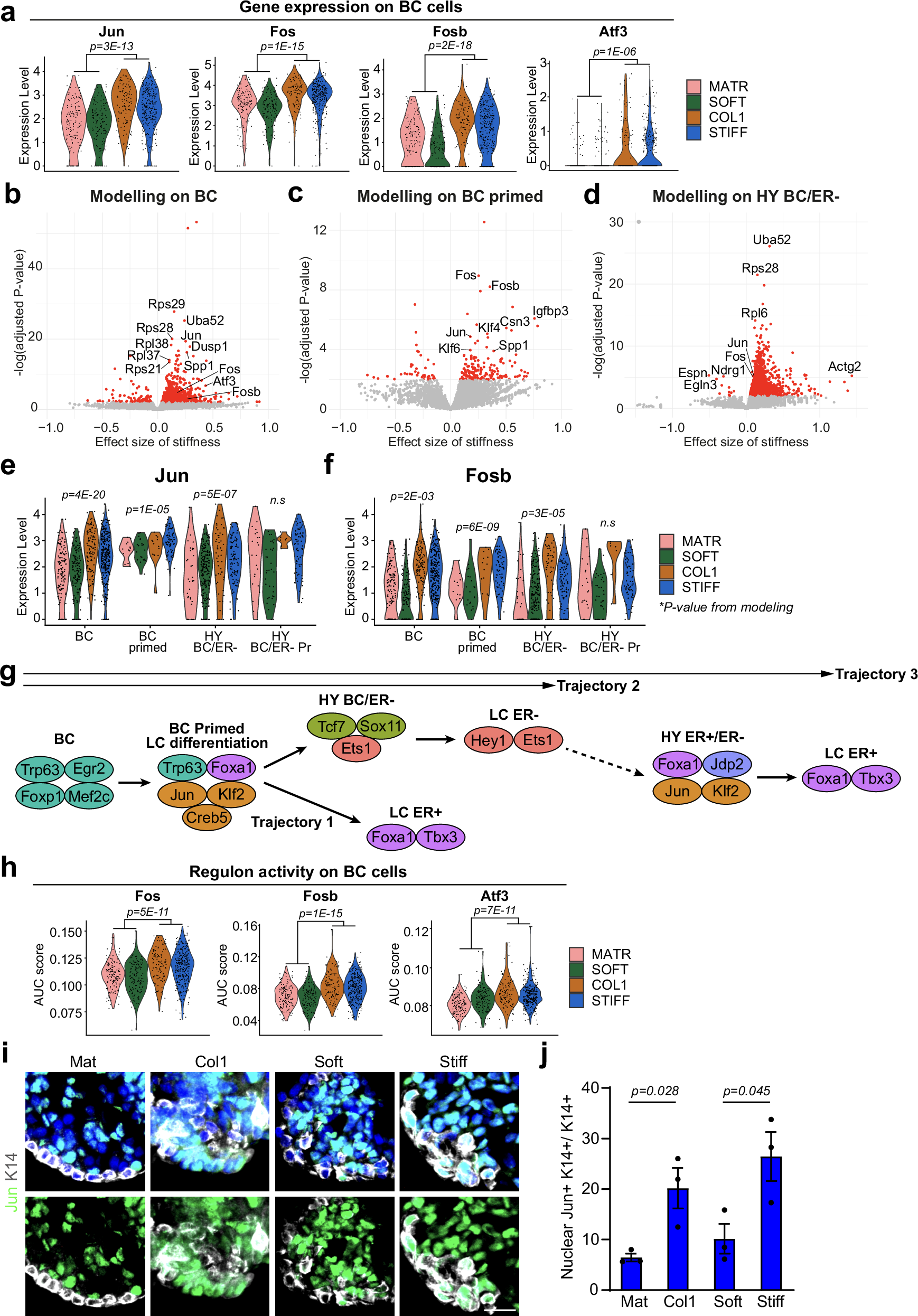
Fig. 4: Identification of genes and TFs associated with BC multipotency in MG organoids embedded in collagen 1 and stiff matrix.

a Violin plots showing the expression level of the genes which were commonly upregulated on BC cells of multipotent conditions (COL1 and STIFF) compared to unipotent conditions (MATR and SOFT). P-values were calculated using the non-parametric Wilcoxon rank sum test (two-sided). Volcano plots showing the results on the linear modeling on the BC (b), BC primed (c), and HY BC/ER- (d) for stiffness-dependent genes. BC primed indicates BC primed LC differentiation cluster. Significant genes on the linear models are marked as red (adjusted P-value < 0.01). P-value were calculated by negative binomial regression, two-sided. Violin plots showing the gene expression level of Jun (e) and Fosb (f) on BC, BC primed, HY BC/ER- cells, and HY BC/ER- proliferating on integrated data, split by different conditions. P-value is from modeling on each cell type to test the correlation between stiffness and gene expression, calculated by negative binomial regression, two-sided. g Schematic representation of the transcription factors (TFs) found as activated by SCENIC leading to BC-to-LC differentiation. Dashed arrow indicates that the lineage trajectory can go further, but not necessarily. h Violin plots showing the regulon activity of Fos, Fosb, and Atf3 on BC, which are more activated on multipotent conditions compared to the unipotent conditions. P-values were calculated using the non-parametric Wilcoxon rank sum test (two-sided) to compare AUC scores. i Representative images of immunostaining of the MG organoid embedded in Matrigel, Col1, Soft, and Stiff gel using anti-K14 (White) anti-Jun (green) antibodies, Hoechst in blue. Scale bars, 50 μm. j Quantification of nuclear Jun+ K14+ on total K14+ in MG organoids embedded in the different gels indicated (mean ± s.e.m.; n = 3 independent experiments). p-values are derived from two-sided unpaired t-test. Source data are provided as a Source Data file.