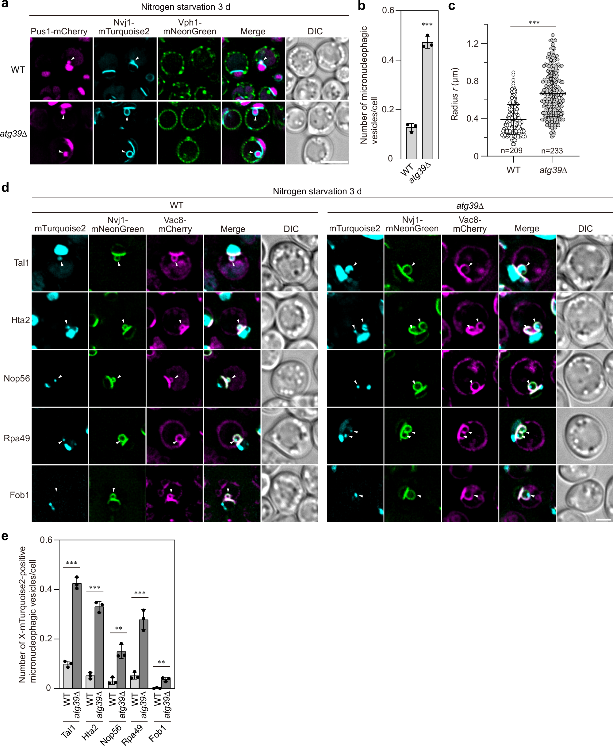
Fig. 1: Various nuclear components are transported to the vacuole via enhanced micronucleophagy in Atg39-mediated macronucleophagy-deficient cells.
From: Macronucleophagy maintains cell viability under nitrogen starvation by modulating micronucleophagy

a, d Fluorescence microscopy images of yeast cells after nitrogen starvation for 3 days. Scale bars, 5 µm (a); 2 µm (d). Arrowheads, micronucleophagic vesicles (a) or micronucleophagic vesicles containing mTurquoise2-tagged nuclear proteins (d). b, e The results shown in (a, d) were quantified, and the numbers of Nvj1-positive micronucleophagic vesicles per cell (a) or Nvj1-positive micronucleophagic vesicles containing mTurquoise2-tagged nuclear proteins (d) are shown as the mean ± s.d. (n = 3 independent experiments) in (b), (e), respectively. c The size of micronucleophagic vesicles was measured as depicted in Supplementary Fig. 2a, b. Quantification results are shown as radius r ± s.d. of vesicles observed in cells after nitrogen starvation for 3 days from three independent experiments. **P < 0.01; ***P < 0.001 (unpaired two-tailed Student’s t test (b, e), Mann-Whitney U test (c), source data and the exact P values are provided as a Source Data file).