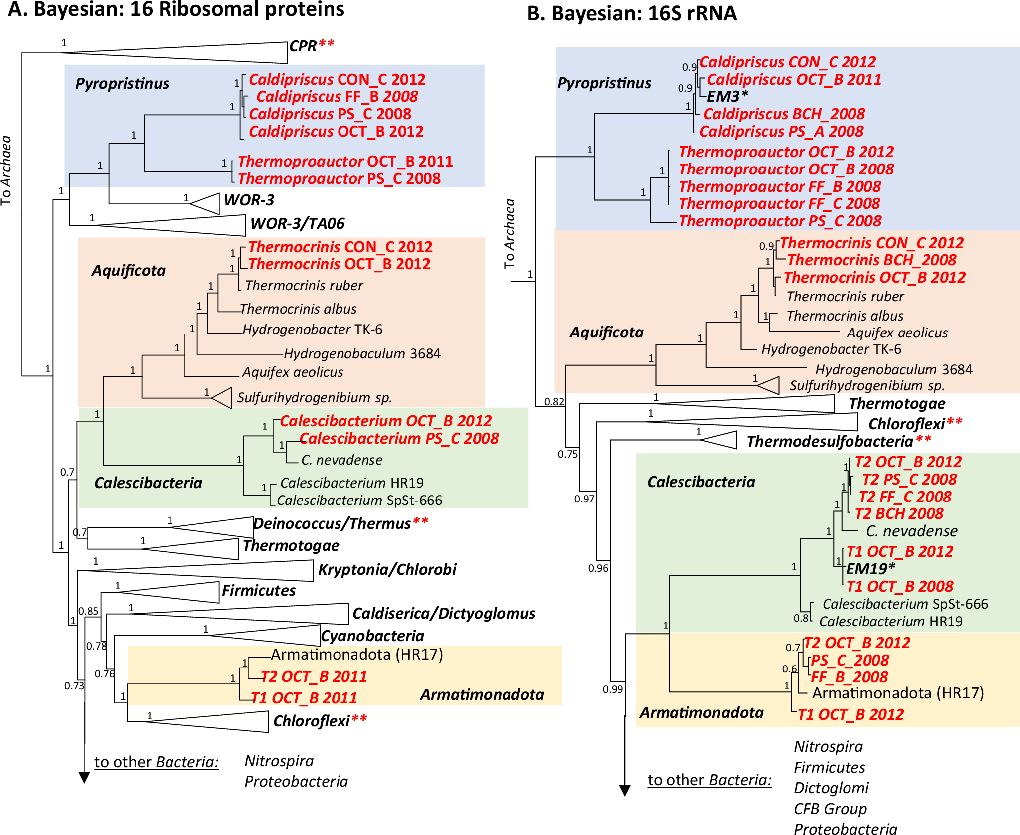
Fig. 4: Phylogenomics of early-evolved bacteria in Conch and Octopus Springs.

Bayesian phylogenetic trees of Bacteria using A a concatenation of 16 ribosomal proteins (2447 residues) or B the 16S rRNA gene (sequences > 1000 bp only). Members of the Pyropristinus lineage include Caldipriscus and Thermoproauctor spp. from circumneutral (pH 7–9) hyperthermal (>75 °C) geothermal springs [OCT Octopus Spring, CON Conch Spring, BCH Bechler, FF Fairy Falls, PS Perpetual Spouter; *16S rRNA clones EM3 and EM19 from Octopus Spring 23; ** lineages contain populations from Octopus Spring (e.g., Patescibacteria within Candidate Phyla Radiation26 (CPR) (2 types, OCT 2012), Thermus aquaticus OCT 2011, 2012, Thermoflexus hugenholtzii OCT 2011, 2012) or Conch Spring (Thermodesulfobacteria); Uncollapsed versions of these phylogenetic trees are provided in Supplementary Figs. 5 and 6.