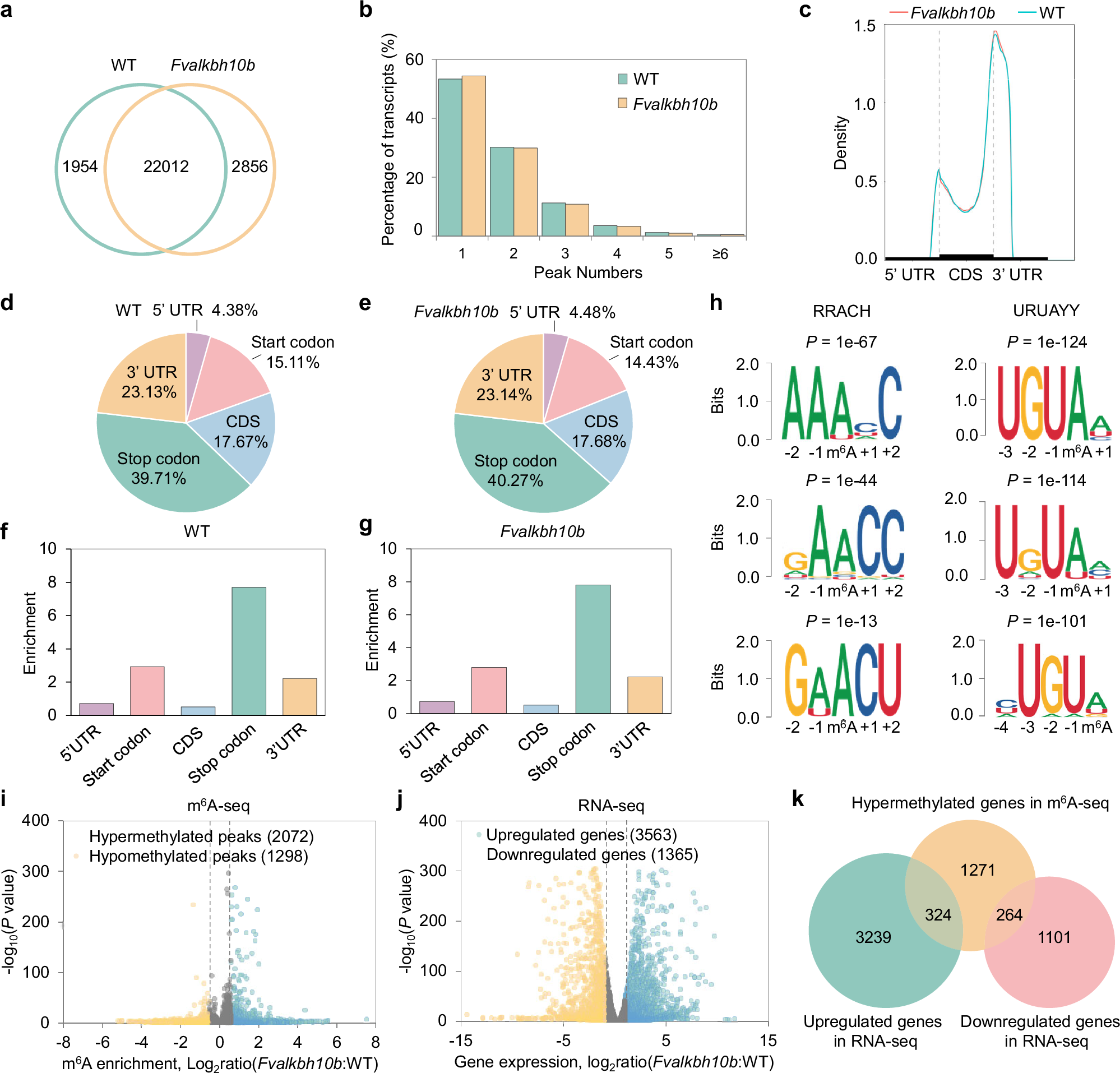
Fig. 4: Changes in global m6A methylation in fruits of Fvalkbh10b mutant.
From: The FvABF3-FvALKBH10B-FvSEP3 cascade regulates fruit ripening in strawberry

a Venn diagrams showing the number of common and specific m6A peaks in the wild type (WT) and Fvalkbh10b mutant identified by m6A-seq. b Percentage of the m6A-modified transcripts with various m6A peak numbers. c Metagenomic profiles of m6A peak distribution along transcripts in WT and Fvalkbh10b. UTR untranslated region, CDS coding sequence. d–g The percentage (d, e) and relative enrichment (f, g) of m6A peaks in five non-overlapping transcript segments. h Consensus motifs identified within m6A-containing peak regions by HOMER. i Volcano plot showing hypermethylated (blue) and hypomethylates (yellow) m6A peaks in fruits of Fvalkbh10b mutant across three biological replicates (fold change ≥ 1.5 and P value < 0.05; two-sided Wald test). The gray plot depicts the peaks with no significant difference. j Volcano plots revealing the upregulated (blue) and downregulated (yellow) genes in fruits of Fvalkbh10b mutant compared to WT by RNA-seq (fold change ≥ 2.0 and P value < 0.05; two-sided Exact test). k Venn diagram showing the overlap between differentially expressed genes and m6A-hypermethylated genes. Source data are provided as a Source Data file.