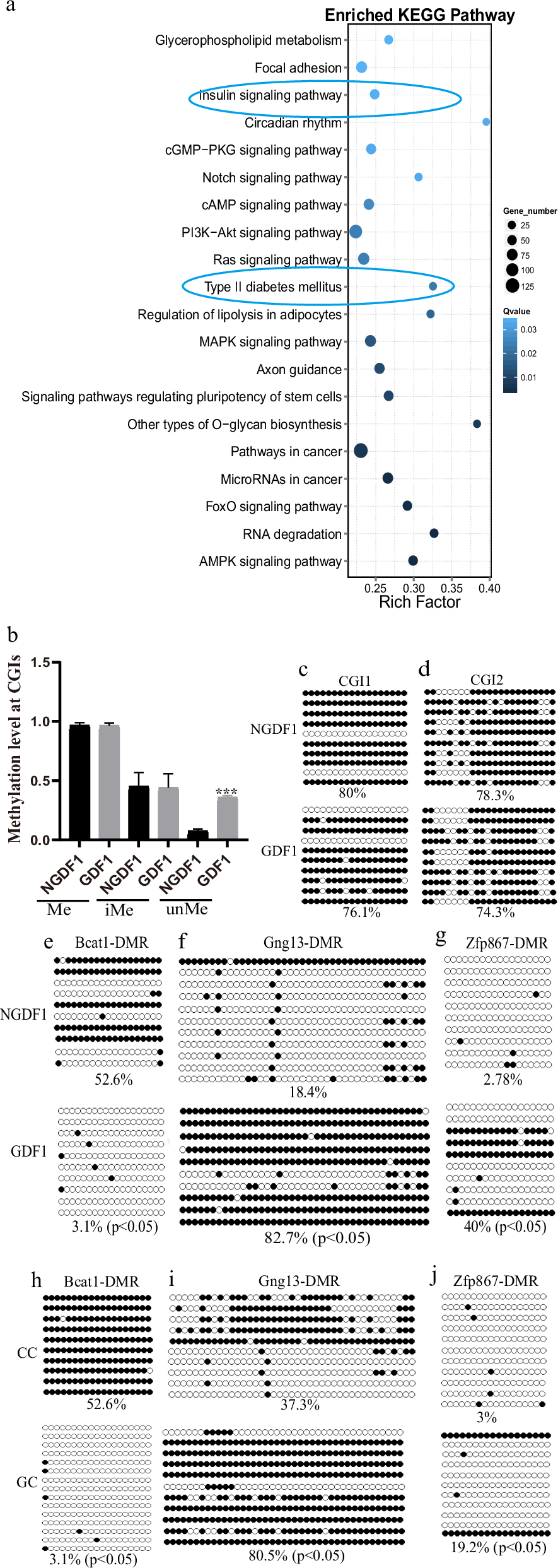
Fig. 3: Differentially methylated regions (DMRs) analysis.
From: Gestational diabetes mellitus causes genome hyper-methylation of oocyte via increased EZH2

a KEGG enrichment of genes with DMRs in promoter regions; b methylation level at CGIs, data presented as mean ± SD, p = 0.544, 0.4866, and <0.0001 for methylated CGIs, inter-methylated CGIs, and unmethylated CGIs, respectively; c, d methylation of CGI1 (p = 0.372704) and CGI2 (p = 0.323712) in F1 oocytes is examined using bisulfite sequencing; e–g methylation of Bcat1-DMR (p < 0.00001), Gng13-DMR (p < 0.00001), and Zfp867-DMR (p < 0.00001) in F1 oocytes is respectively examined using bisulfite sequencing; h–j methylation of Bcat1-DMR (p < 0.00001), Gng13-DMR (p < 0.00001), and Zfp867-DMR (p < 0.00001) in F2 oocytes is respectively examined using bisulfite sequencing. Methylation level is presented as percentage, and the statistical difference was analyzed using chi-square test. Black circle, methylated CG; white circle, unmethylated CG; CGIs, CpG islands; DMR, differentially methylated regions; Me, methylated CGIs; iMe, intermediate methylated CGIs; unMe, unmethylated CGIs; CC, female NGDF1 mated with normal male; GC, female GDF1 mated with normal male; ***p < 0.001.