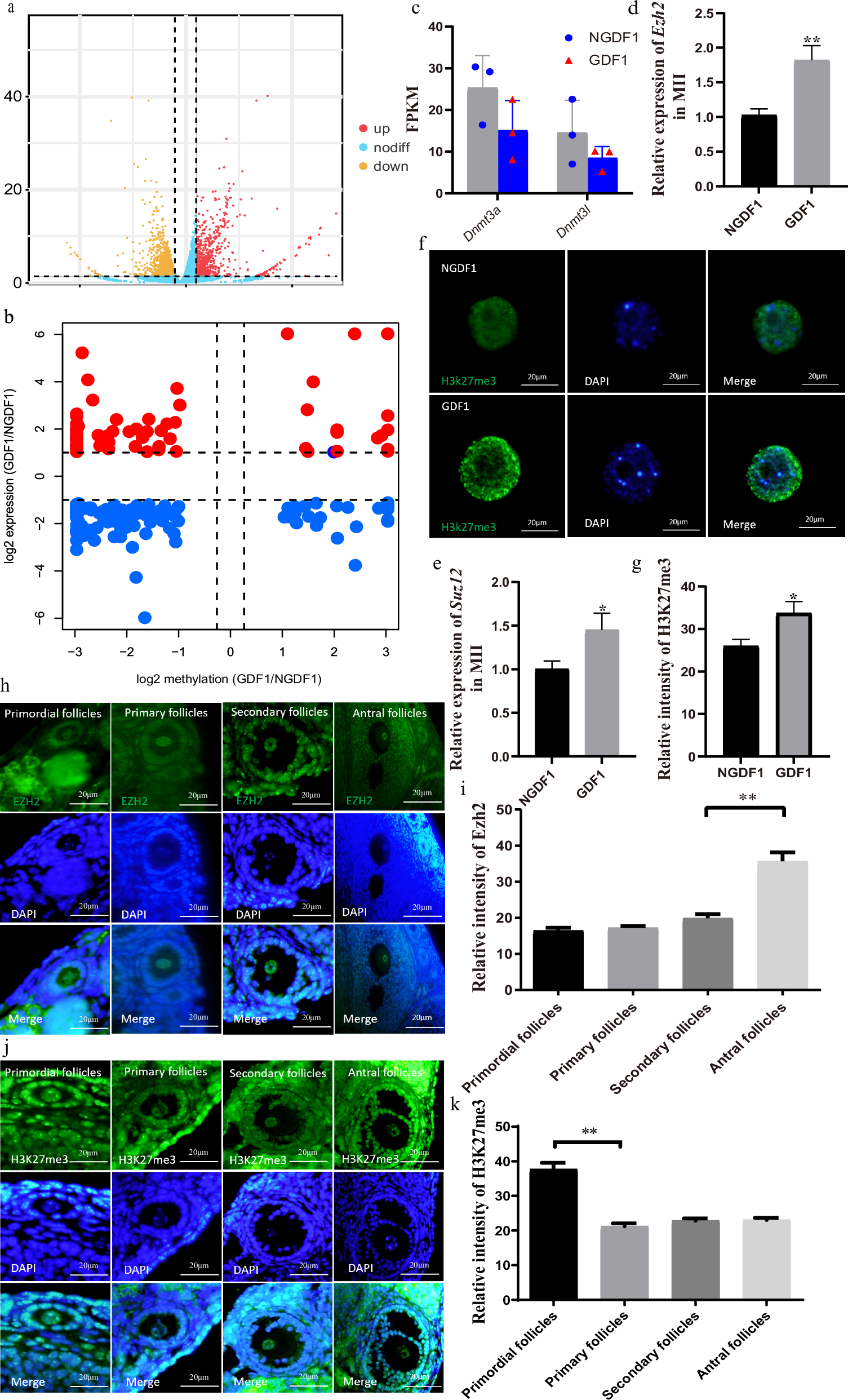
Fig. 4: Effects of GDM on transcriptome of F1 oocytes.
From: Gestational diabetes mellitus causes genome hyper-methylation of oocyte via increased EZH2

a differentially expressed genes (DEGs) analysis in F1 oocytes; b the association between DMRs located at promoter regions and DEGs; blue, downregulated DEGs; red, upregulated DEGs; c the mRNA expression of DNMT3a (p = 0.16794) and DNMT3l (p = 0.27292) in GDF1 oocytes; data presented as mean ± SD; d, e the mRNA expression of Ezh2 (p = 0.004) and Suz12 (p = 0.014) in GDF1 oocytes examined using qPCR; data presented as mean ± SD; f H3K27me3 modification in GV oocytes is examined using immunofluorescence and g the relative intensity of fluorescence is calculated using Image J; data presented as mean ± SD; NGDF1, n = 51; GDF1, n = 40; p = 0.01135; h the expression of EZH2 (n = 59) during folliculogenesis is examined using immunofluorescence histochemistry, and i the relative intensity fluorescence is calculated using Image J; data presented as mean ± SEM; n: primordial follicles = 28, primary follicles = 32, secondary follicles = 46, and antral follicles = 20 (p = 1.1527*10−8); 8 ovaries from 8 mice were used; j the H3K27me3 (n = 36) modification in follicular development is examined, and k the relative intensity of fluorescence was calculated by Image J; data presented as mean ± SEM; n: primordial follicles=27, primary follicles = 38 (p = 1.0952*10−12), secondary follicles = 33, and antral follicles = 19. *p < 0.05; **p < 0.01. Bar, 20 μm. FPKM, fragments Per Kilobase of exon model per Million mapped fragments. Source data are provided as a Source Data file. The statistical difference between groups was analyzed using two-tail t test.