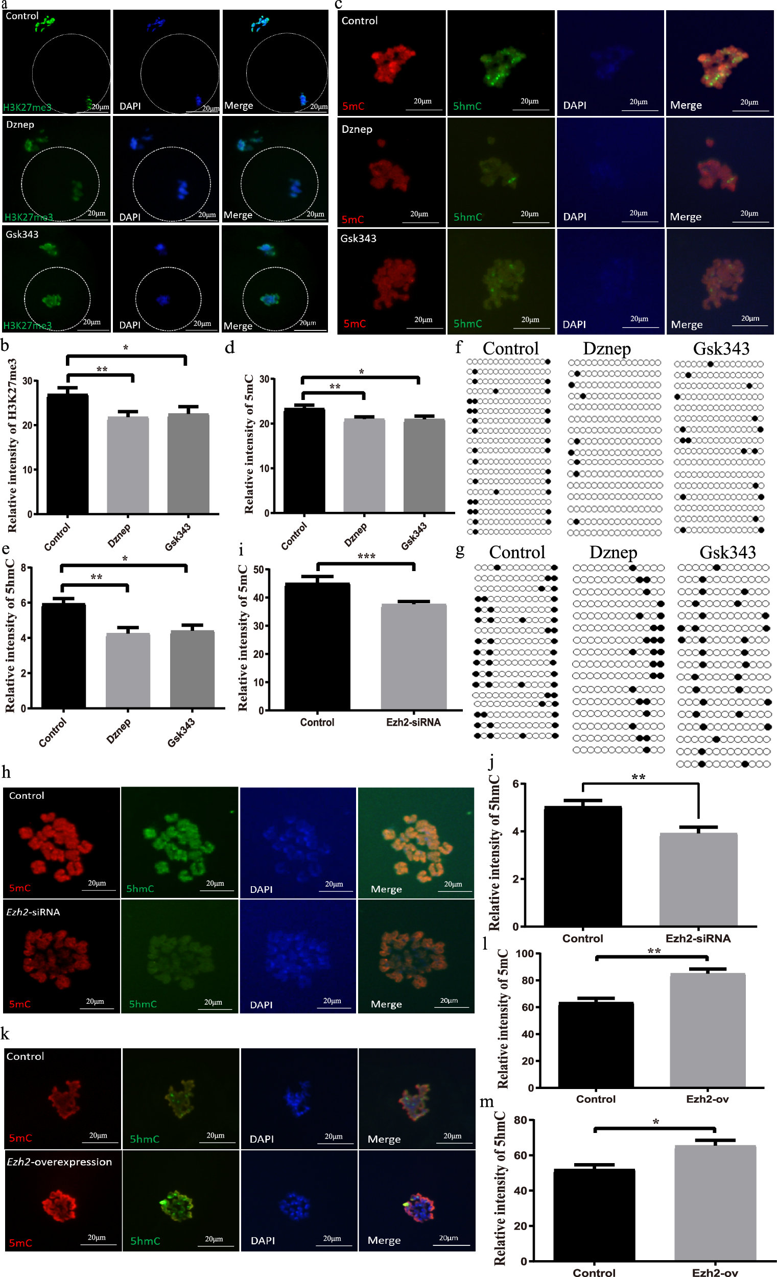
Fig. 5: EZH2 regulates genomic methylation of oocytes.
From: Gestational diabetes mellitus causes genome hyper-methylation of oocyte via increased EZH2

a, b inhibitors of EZH2 are used to inhibit the function of EZH2 in oocytes, and the H3K27me3 level is examined using immunofluorescence; control, n = 83; Dznep, n = 73 (p = 0.009185); Gsk343, n = 75 (p = 0.043357); c–e after inhibition of EZH2, the 5mC and 5hmC level in MII oocytes are examined using immunofluorescence; n: control=44, Dznep=56 (p = 0.007128), and Gsk343 = 36 (p = 0.021183) for 5mC, and control=42, Dznep=44 (p = 0.000235), and Gsk343 = 25 (p = 0.000834) for 5hmC; f, g Abca1 and Dact3 are target genes of EZH2, and the DNA methylation level of Abca1 (p = 0.000137 and 0.037005) and Dact3 (p = 0.017237 and 0.04808) is reduced by inhibiting the function of EZH2; data presented as percentage, and the statistical difference was examined using chi-square test; h–j when Ezh2 expression is knocked down in oocytes using siRNA, the genomic methylation level of 5mC and 5hmC is examined; n: control =27 and Ezh2-siRNA = 58 (p = 0.010829) for 5mC, and control=13 and Ezh2-siRNA =56 (p = 0.006307) for 5hmC; k–m with Ezh2 overexpression in oocytes, the 5mC and 5hmC level are examined using immunofluorescence; n: control =50 and Ezh2-overexpressionn=63 for both of 5mC (p = 1.31743*10−5) and 5hmC (p = 0.001759). *p < 0.05; **p < 0.01; ***p < 0.001; black circle, methylated CG; white circle, unmethylated CG. Bar, 20 μm. data presented as mean ± SEM. Source data are provided as a Source Data file.