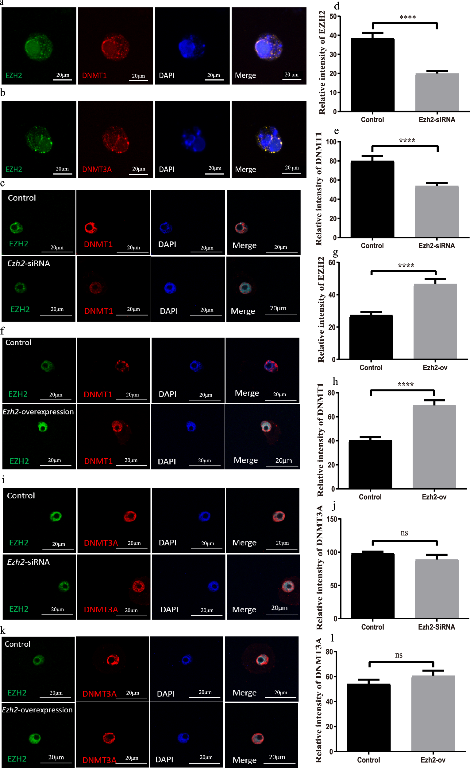
Fig. 6: EZH2 regulates DNA methylation in oocytes by DNMT1.
From: Gestational diabetes mellitus causes genome hyper-methylation of oocyte via increased EZH2

a, b EZH2 colocalizes with DNMT1 and DNMT3a in nucleus of GV oocytes; c–e Ezh2 expression knockdown reduces the level of EZH2 and DNMT1 at chromatin; n: control=48 and Ezh2-siRNA=47 for EZH2 (p = 5.07772*10−8), and control=19 and Ezh2-siRNA=27 for DNMT1 (p = 2.62159 × 10−5); and f–h Ezh2 overexpression increases the level of EZH2 and DNMT1 at chromatin, n: control=57 and Ezh2-overexpression=45 for EZH2 (p = 4.54368 × 10−7), and control=26 and Ezh2-overexpression=22 for DNMT1 (p = 3.05373*10−7); but i–l the level of DNMT3a at chromatin is not affected by Ezh2 knockdown (n: control=25 and Ezh2-siRNA=20, p = 0.20404) and overexpression (n: control=31 and Ezh2-overexpression=22, p = 0.227746). data presented as mean ± SEM. ****p < 0.00001; ns, no significant difference. Bar, 20 μm. Ezh2-ov, Ezh2 overexpression; ns, no significant difference. Source data are provided as a Source Data file.