Fig. 8: Increased EZH2 mediates hyper-methylation in GDF1 oocytes via DNMT1.
From: Gestational diabetes mellitus causes genome hyper-methylation of oocyte via increased EZH2

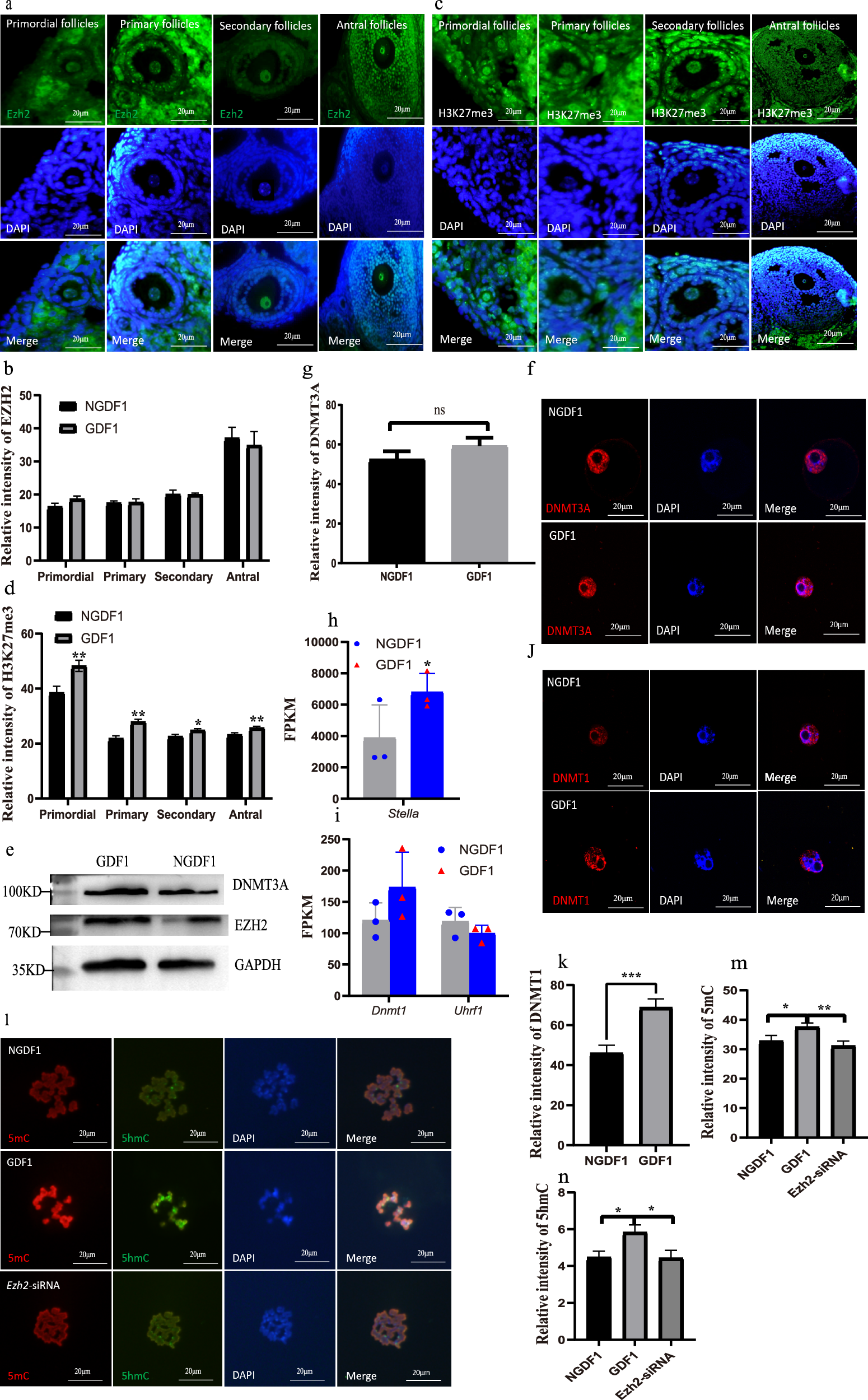
a the dynamics of EZH2 in follicular development of GDF1 are examined using immunofluorescence, and b the relative level of EZH2 in GDF1 is compared with NGDF1; n: NGDF1 = 23 and GDF1 = 20 for primordial follicles (p = 0.088426), NGDF1 = 25 and GDF1 = 22 for primary follicles (p = 0.896508), NGDF1 = 43 and GDF1 = 47 for secondary follicles (p = 0.942229), and NGDF1 = 16 and GDF1 = 15 for antral follicles (p = 0.67194); 8 ovaries from 8 mice were used; c H3K27me3 level in folliculogenesis of GDF1 is examined, and d the relative level of it is compared with NGDF1; n: NGDF1 = 23 and GDF1 = 22 for primordial follicles (p = 0.003264), NGDF1 = 34 and GDF1 = 30 for primary follicles (p = 1.65546*10−5), NGDF1 = 30 and GDF1 = 25 for secondary follicles (p = 0.018598), and NGDF1 = 17 and GDF1 = 15 for antral follicles (p = 0.008278); 8 ovaries from 8 mice were used; e protein levels of DNMT3A and EZH2 in NGDF1 and GDF1 oocytes are examined using Western-blotting; f, g the level of DNMT3a in GDF1 oocytes is not affected by GDM compared with NGDF1 (n: NGDF1 = 19 and GDF1 = 18, p = 0.256458); h, i the mRNA expression of Dnmt1 (p = 0.655248), Uhrf1 (p = 0.898845) and Stella (p = 0.018583) in GDF1 oocytes (data presented as mean ± SD), but j, k the level of DNMT1 at chromatin is increased in GDF1 oocytes (n: NGDF1 = 14 and GDF1 = 15, p = 0.000605); l–n Ezh2 knockdown in GDF1 oocytes significantly decreased the level of 5mC and 5hmC (n: NGDF1 = 20, GDF1 = 30 (p = 0.041405), and Ezh2-siRNA=16 (p = 0.005935) for 5mC,, and NGDF1 = 23, GDF1 = 30 (p = 0.017439), and Ezh2-siRNA=16 (p = 0.034593) for 5hmC, p = ). *p < 0.05; **p < 0.01; ***p < 0.001; ns, no significant difference. Bar, 20 μm. data presented as mean ± SEM. Source data are provided as a Source Data file.