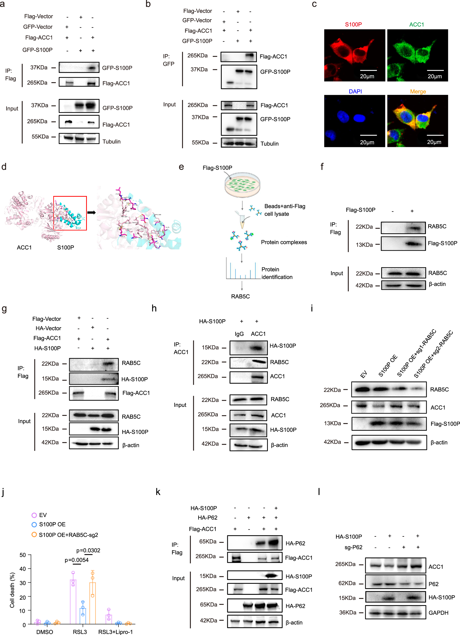
Fig. 5: P62 and RAB5C are critical for S100P-mediated ACC1 degradation.

a Exogenous immunoprecipitation assay of the interaction between ACC1 and S100P. IP assay was done by anti-Flag antibody. b Exogenous immunoprecipitation assay of the interaction between ACC1 and S100P. IP assay was done by anti-GFP antibody. c Confocal microscopy assay of the colocalization of ACC1 and S100P in HT1080 cells. The nucleus was stained with DAPI (blue), and the colocalization of ACC1 (green) and S100P (red) was visualized as yellow fluorescence in the merged panel. Scale bars, 20 µm. d Views of interactions between S100P (green cartoon) and ACC1 (pink cartoon). e IP-MS strategies used to find binding proteins for S100P37. f Immunoprecipitation analysis of the binding of exogenous S100P and endogenous RAB5C. IP assay was done by anti-Flag antibody. g Immunoprecipitation analysis of the binding complex of exogenous S100P, ACC1 and endogenous RAB5C. IP assay was done by anti-Flag antibody. h Immunoprecipitation analysis of the interaction between ACC1, S100P and RAB5C. IP assay was done by anti-ACC1 antibody. i Western blot analysis in S100P OE cells to detect the protein level of ACC1 after the knockout of RAB5C. j Cell death measurements of S100P OE cells expressing sg-ctrl or sg-RAB5C with the treatment of RSL3 (200 nM) for 6 h. k Exogenous immunoprecipitation assay of the interaction between ACC1 and P62. HA-P62, Falg-ACC1 and HA-S100P plasmids were transfected into HEK293T cells. IP assay was done by anti-Flag antibody. l Western blot analysis in HEK293T cells overexpressing S100P to detect the protein level of ACC1 after the knockout of P62. The Western blot experiments were repeated three times independently with similar results in a, b, f–i and k, l. Data and error bars are mean ± s.d., n = 3 biological independent experiments in j. Statistical analysis was done with two-tailed Student’s t test. Source data are provided as a Source Data file.