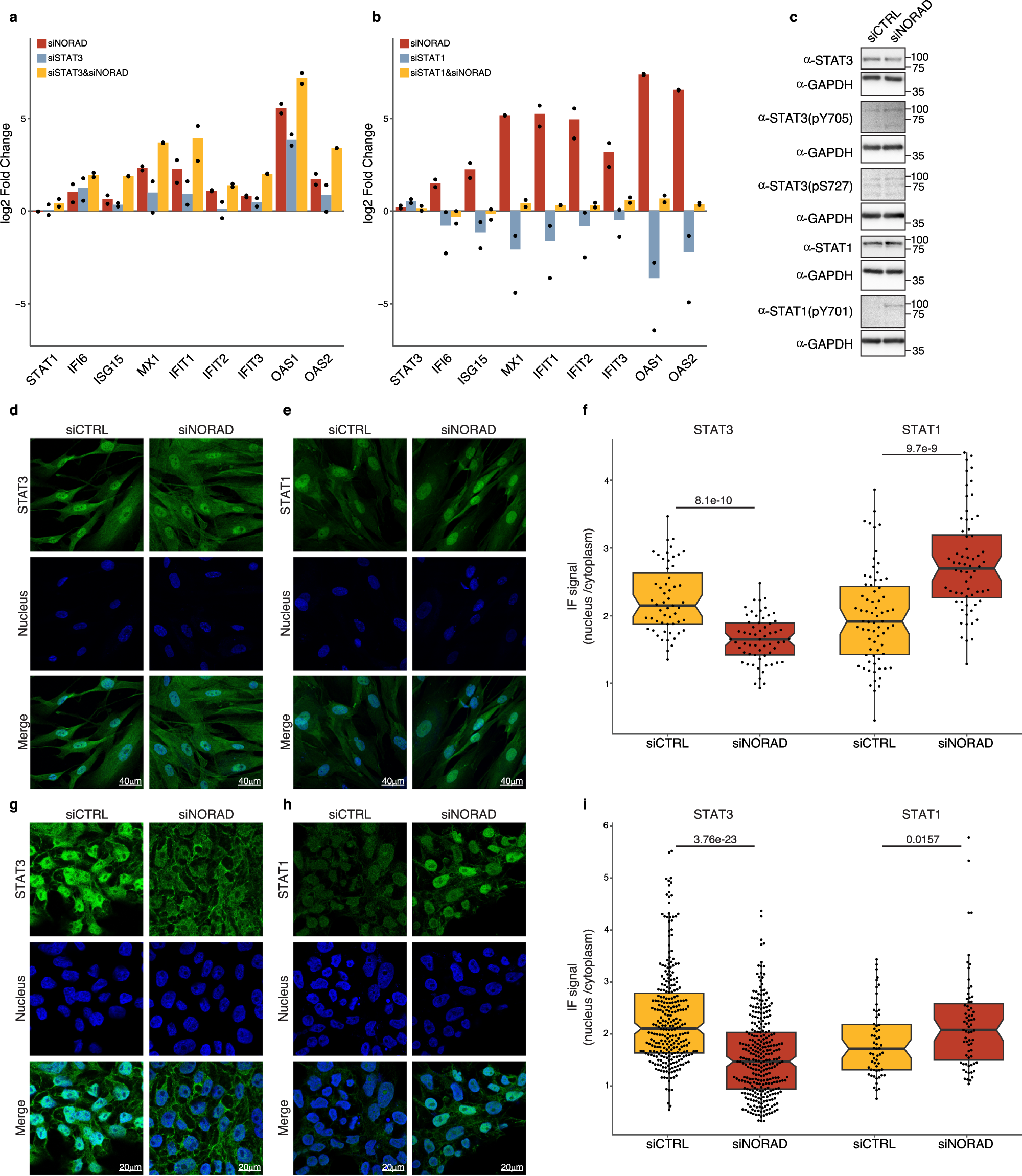
Fig. 2: The activation of the innate immune response upon NORAD KD is mediated by the STAT1-STAT3 pathway.

a, b RT-qPCR analysis of ISGs expression in double KD experiments in HFFs of STAT3 + NORAD (n = 2) and STAT1 + NORAD (n = 2) (a), siNORAD (red), siSTAT (light blue) and siSTAT + siNORAD (yellow) relative to siCTRL (b). c Western blot analysis of STAT3 and STAT1 protein expression and phosphorylation in HFFs 24 h post siRNA transfection. d, e Immunofluorescence (IF) visualization—upon NORAD KD compared to siCTRL samples in HFFs (16 h post siRNA transfection) In blue: nuclear staining by DAPI, STAT3 (d) STAT1 (e). f Box plots representing the ratios between the nucleus and cytoplasm IF signals (55 and 61 cells for STAT3 siCTRL and siNORAD, respectively and 71 and 64 cells for STAT1 siCTRL and siNORAD, respectively) showing significant differences between the different conditions (STAT3 p-value = 8.1 e-10, STAT1 p-value = 9.7e-9, two-sided Mann Whitney Wilcoxon test). g, h An IF visualization—upon NORAD KD compared to siCTRL samples in hESCs (72 h post siRNA transfection). In blue: nuclear staining by DAPI, STAT3 (g) STAT1 (h). i Box plots representing the ratios between the nucleus and cytoplasm IF signals (282 and 302 cells for STAT3 siCTRL and siNORAD, respectively and 59 and 67 cells for STAT1 siCTRL and siNORAD, respectively) showing significant differences between the different conditions (STAT3 p-value = 3.76e-23, STAT1 p-value = 0.0157, two-sided Mann Whitney Wilcoxon test). Source data are provided as a Source Data file.