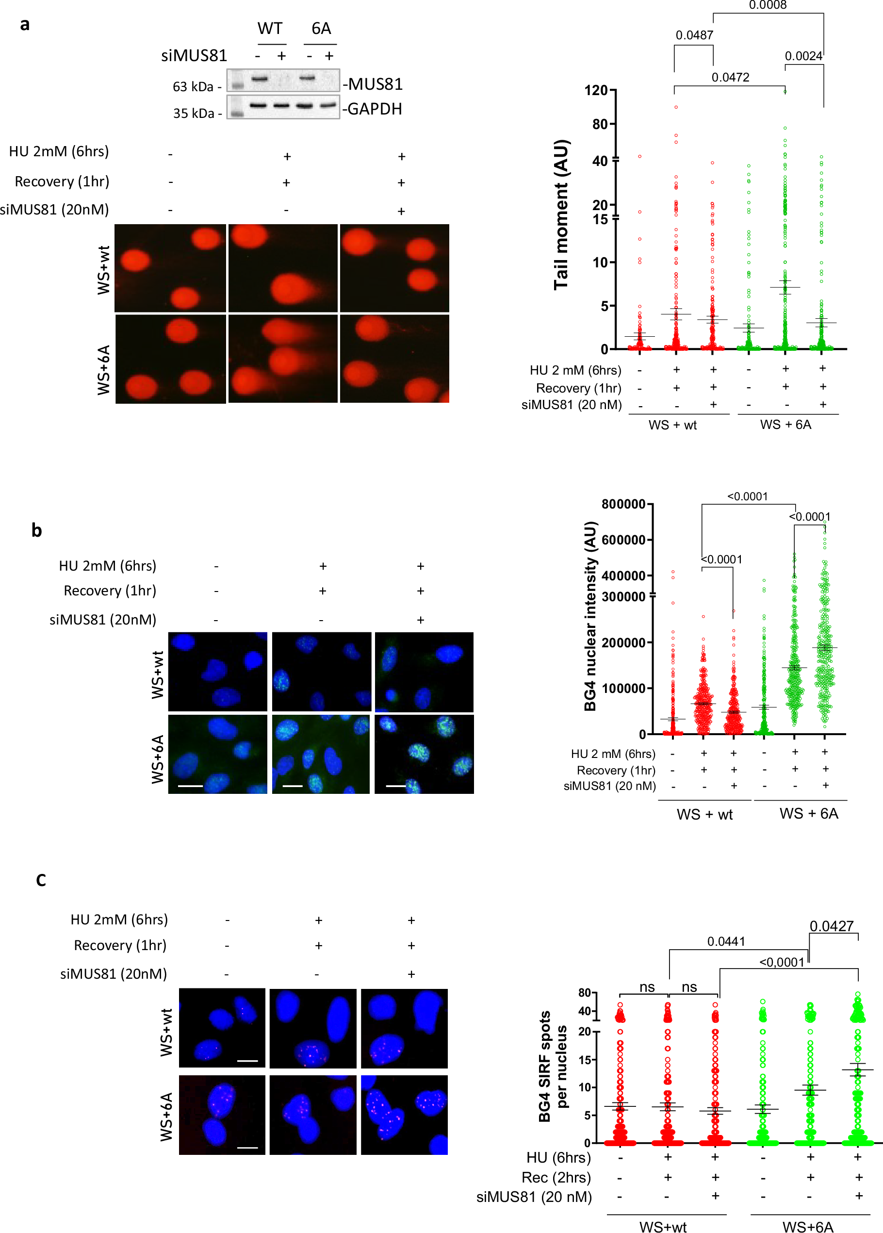
Fig. 8: MRE11-dependent gaps and MUS81-dependent DSBs contribute to G4 clearance in cells defective for RPA-binding to WRN.

a Analysis of DSBs using neutral Comet assay in WS cells expressing Flag-WRNwt or Flag-WRN6A. Cells were transfected with control (CTRL) or MUS81 siRNA, 48 h thereafter were treated as indicated and then allowed to recover for 1 h. Western blotting confirms MUS81 downregulation. The graph shows individual tail moment values of at least 120 cells from duplicated experiments (n = 3). Bars represent mean ± S.E. Statistical analyses were performed by two-tailed Mann-Whitney test, where not indicated, values are not significant. Representative images are provided. b Analysis of G4 accumulation evaluated by anti-BG4 immunofluorescence. The graph displays individual values of BG4 nuclear intensity of at least 160 cells from different experiments. Bars represent mean ± S.E. (Two-tailed Mann-Whitney test; Where not indicated, values are not significant). Representative images are provided. Scale bar = 20 µm. c SIRF analysis of the localisation of BG4 at EdU-labelled nascent DNA by in situ PLA in WS cells expressing Flag-WRNwt or Flag-WRN6A after transfection with MUS81 siRNAs. The graph quantifies total BG4 SIRF spots per nucleus of at least 180 cells from two independent experiments. Bars represent mean ± S.E. (Two-tailed Mann-Whitney test for paired samples). Representative images are provided. Scale bar = 20 µm. Source data are provided as a Source Data file.