Fig. 2: The physicochemical property of distillates.
From: Green coal and lubricant via hydrogen-free hydrothermal liquefaction of biomass

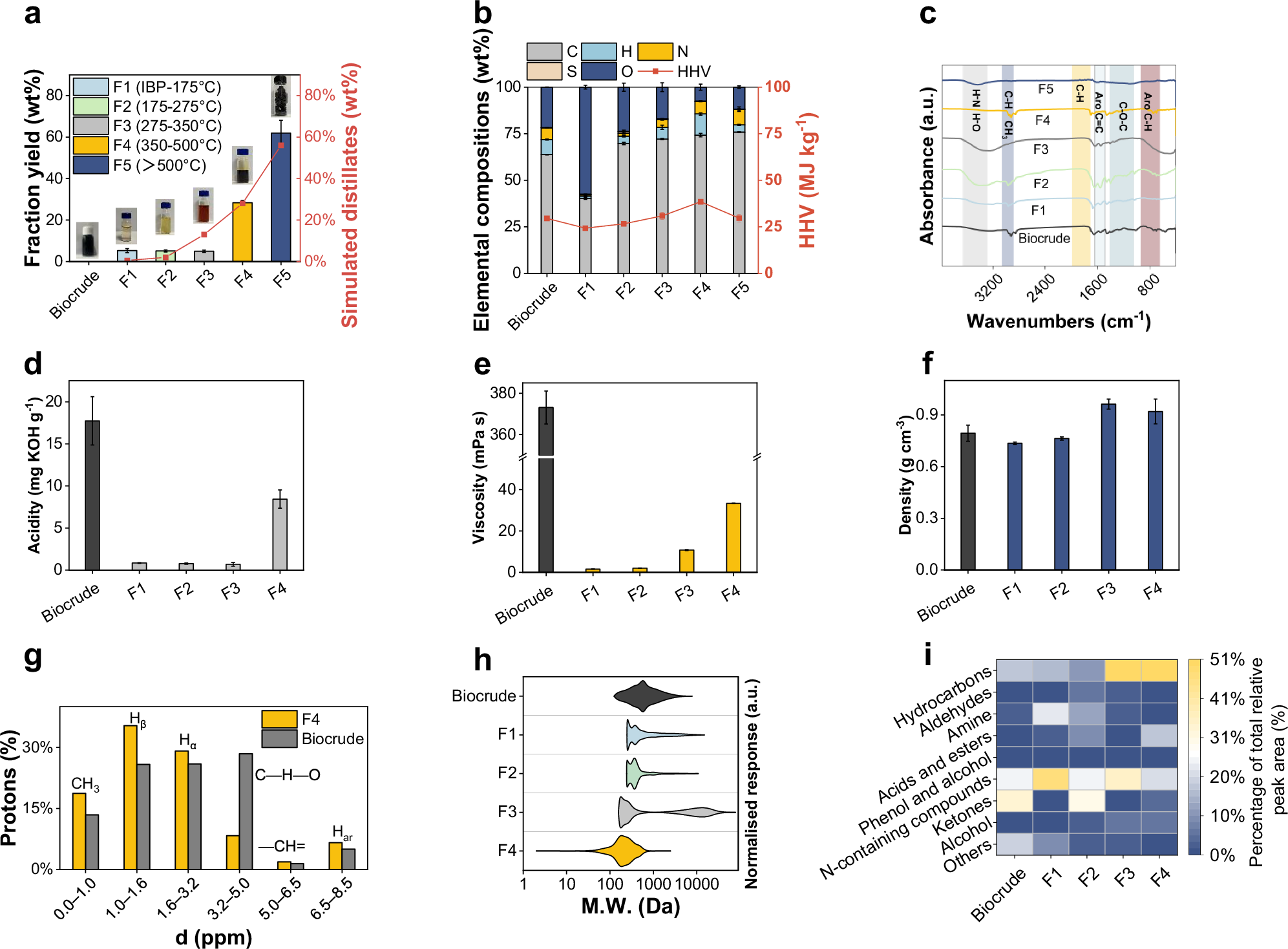
a Distributions of simulated distillation and vacuum distillation results (n = 3 experimental repeats) and the corresponding pictures of distillated fractions. b Elements (n = 2 experimental repeats), HHVs distributions. c FTIR spectra. d Acidity (n = 3 experimental repeats). e Viscosity (n = 3 experimental repeats). f Density (n = 3 experimental repeats) of F1 to F4. g 1H NMR spectra of F4 and biocrude (% of the integral values for each range of ppm with respect to the total integral). h Molecular weight of distillates (the normalized response is from 0 to 1). i Chemical compounds distribution identified via GCMS. Source data are provided as a Source Data file.