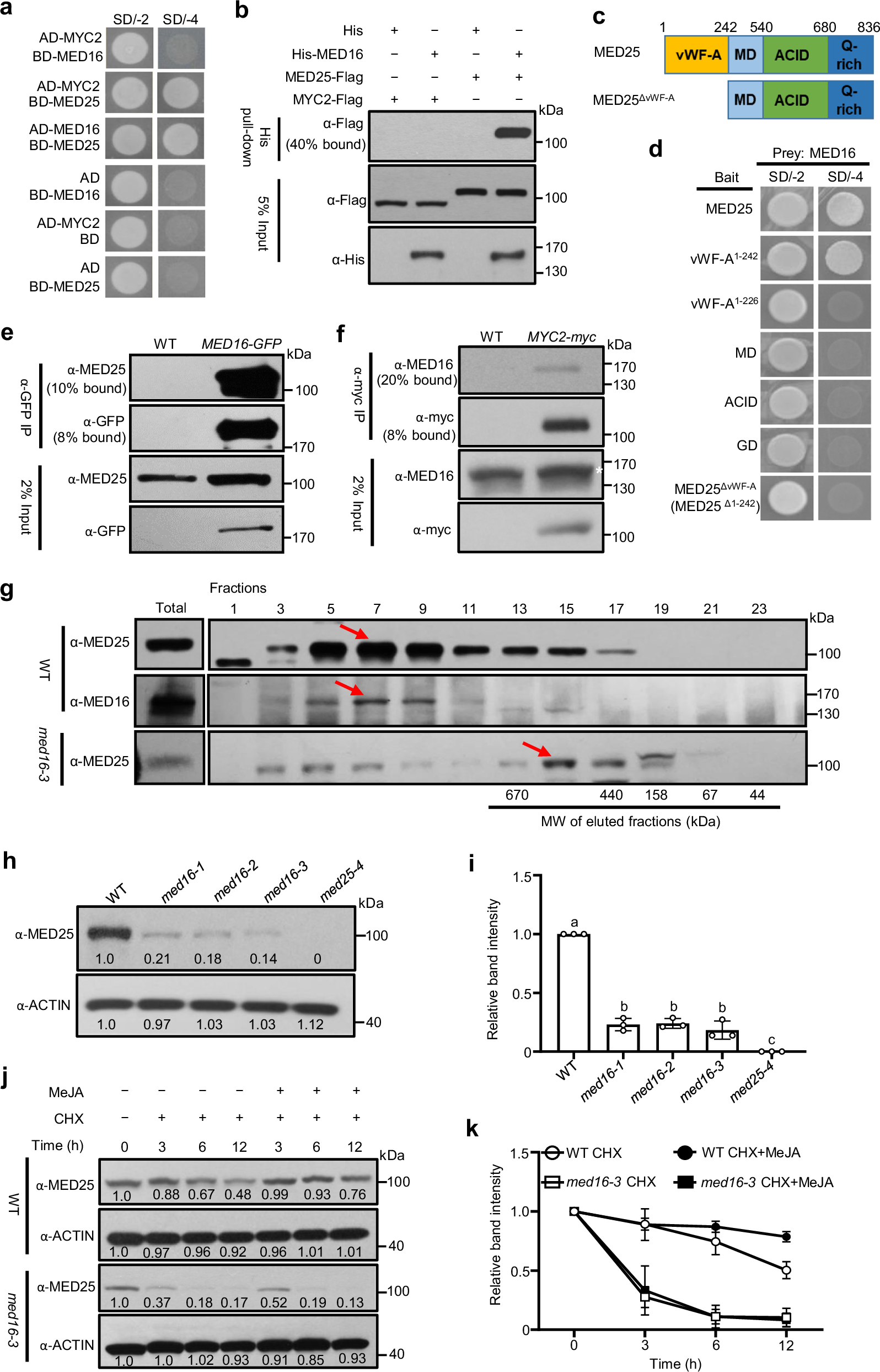
Fig. 1: MED16 interacts with and stabilizes MED25.

a Y2H assays examining interactions between MED16, MED25 and MYC2. b In vitro pull-down assays to verify interactions between MED16 and MED25, MYC2. Purified His-MED16 protein was incubated with MED25-Flag or MYC2-Flag for the His pull-down assays. MED25-Flag and MYC2-Flag were detected by immunoblotting using an anti-Flag antibody. The purified His-MED16 proteins were detected by immunoblotting using an anti-His antibody. c Schematic domain architecture of MED25. vWF-A, von Willebrand Factor A domain; MD, middle domain; ACID, conserved activator-interacting domain; GD, Gln-rich domain. d Y2H assays examining the interactions of MED25-BD and MED25 derivatives-BD with MED16-AD. e Co-IP assay to verify in vivo interactions between MED16 and MED25 by using MED16-GFP seedlings. Protein extracts from 10-d-old WT and MED16-GFP seedlings were immunoprecipitated with GFP antibody-bound agarose beads. f Co-IP assay to detect the association between MED16 and MYC2 in planta. Protein extracts from 10-d-old WT and MYC2-myc seedlings were immunoprecipitated with myc antibody-bound agarose beads. The white asterisk indicates the position of MED16. g Immunoblotting analyzes showing the gel-filtration patterns of MED25 protein in WT and med16-3 plants, and MED16 protein in WT plants. The red arrowheads indicate the most enriched fractions of MED25 and MED16. Molecular masses are indicated below the blot. Total: total unfractionated extracts. h Immunoblot analyzes of MED25 protein levels in the indicated genotypes. i Quantitative analyzes of the band intensity in (h). Statistical analysis was performed via ANOVA; bars with different letters are significantly different from each other (P < 0.05). j Immunoblot analyzes of MED25 protein levels in WT and med16-3 in response to CHX in the absence or presence of MeJA. To check MED25 protein level, seedlings were treated with CHX with or without 100 μM MeJA and protein levels were analyzed at indicated times. k Quantitative analyzes of the band intensity in (j). In (i) and (k), data shown are mean values of three biological repeats with standard deviations (SD). In (h) and (j), bands were quantified using Image J. In (a, b, d–h, j), n = 3 independent experiments. Source data are provided as a Source Data file.