Fig. 5: Results of AD exploration experiments.
From: Causality-driven candidate identification for reliable DNA methylation biomarker discovery

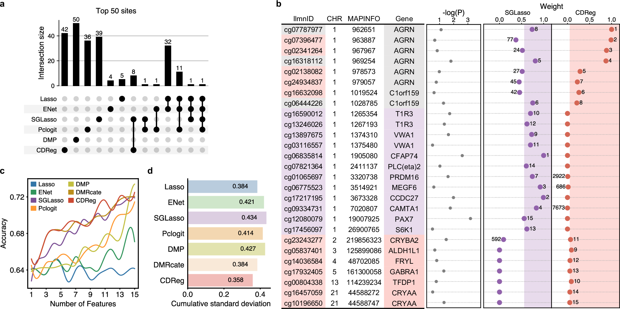
a An UpSet plot to visualize the overlaps of the 50 top-ranked CpG sites obtained by different feature selection methods. DMRcate is skipped since it has a large number of sites with equivalent rankings. b Top-ranked 15 CpG sites selected by CDReg and SGLasso on AD data. Listed are the chromosomes (CHR), coordinates (MAPINFO) and genes, as well as BH-corrected P values derived from two-sided T-test between cancer samples and normal samples and the weights obtained by the two methods. In the IlmnID column, DNAm sites exclusively within the top 15 of SGLasso rankings are denoted in purple and those exclusively within the CDReg top 15 in red, while those appearing in the top 15 of both rankings are highlighted in gray. The Gene column is colored in a similar way. c Accuracies of support vector machine with increasing number of CpG sites selected by different methods. d Cumulative sum of the standard deviations of accuracy for the top 15 DNAm sites across ten repeated experiments. Source data are provided as a Source Data file.