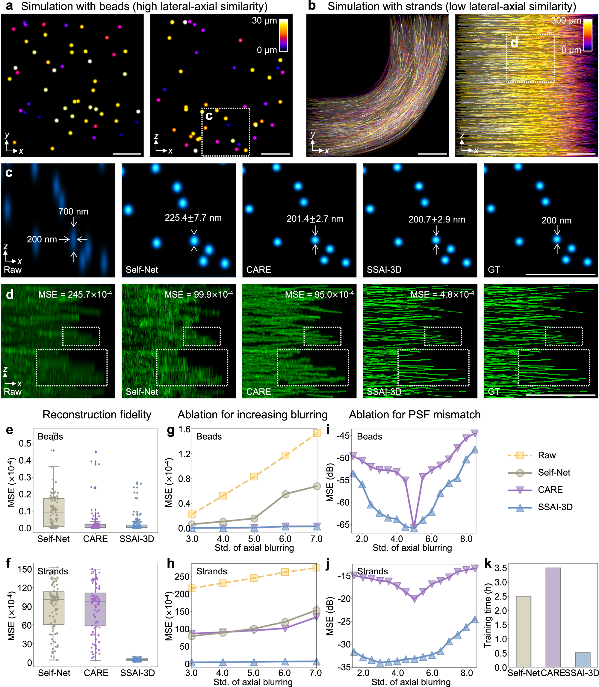
Fig. 2: Performance of SSAI-3D on synthetic samples.

Simulation of bead (a) and strand structures (b) reveals the performance of SSAI-3D and existing methods (c, d). The simulation objects are visualized using depth-coded projections with the colorbar representing the actual depth. Reconstructed axial resolution (mean ± standard deviation, n = 50 beads) is labeled in c. e, f Characterization of reconstruction fidelity for beads (a) and strands (b). Box bounds represent the upper and lower quartiles, lines within boxes indicate medians, and whiskers extend to data points within 1.5 times the interquartile range (IQR), with outliers plotted individually beyond this range (n = 100 slices). g, h Ablation study on the performance of different levels of blurring for beads (a) and strands (b). i, j Robustness of reconstruction against PSF mismatch for beads (a) and strands (b). A blurring with a standard deviation of 5 is assumed to be known for CARE. k Comparison of the training time. Scale bars: 6 µm (a, c); 60 µm (b, d). Source data are provided as a Source Data file.