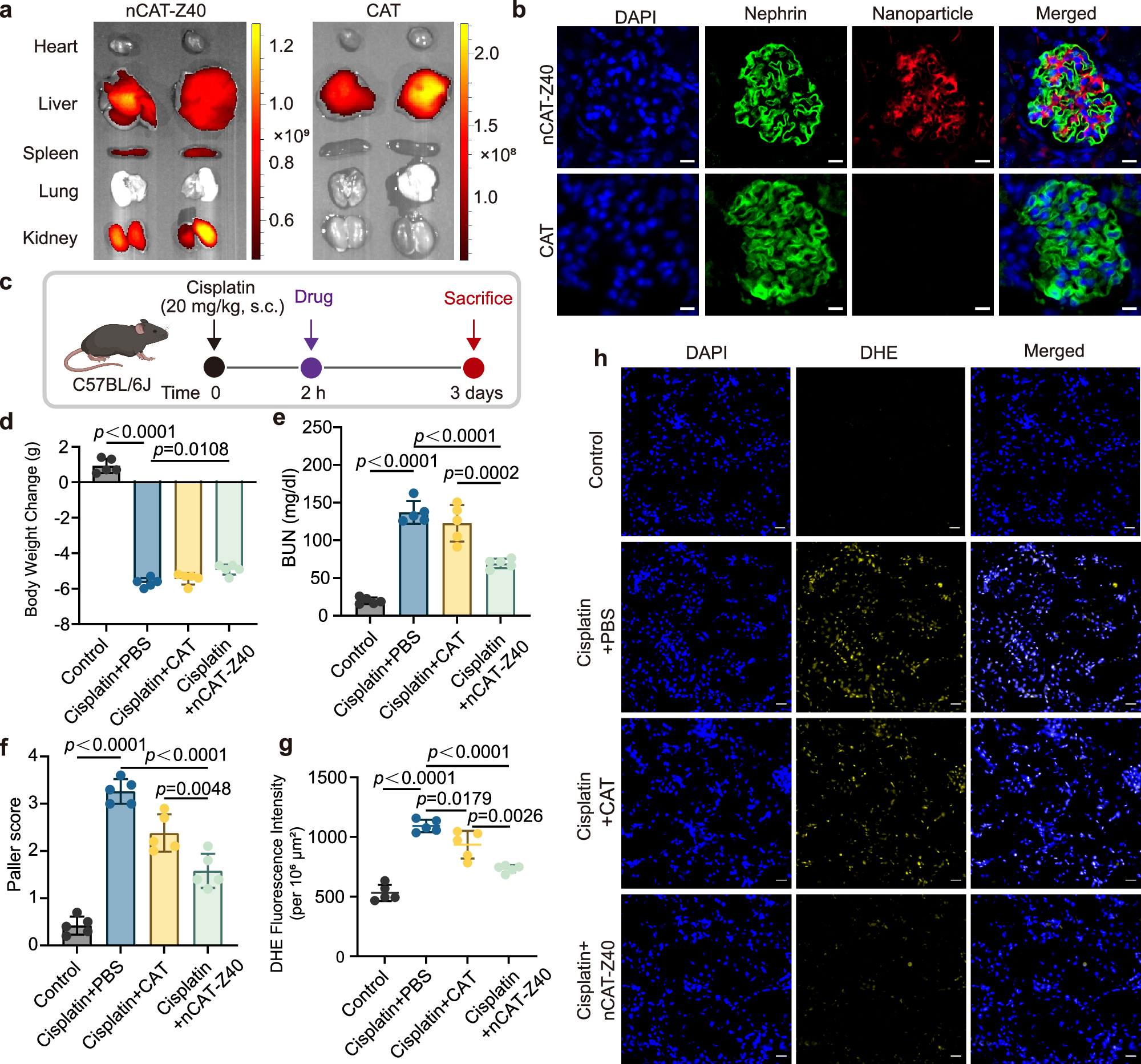
Fig. 6: nCAT-Z40 effectively reduced the cisplatin-induced acute kidney injury.
From: Barcoded screening identifies nanocarriers for protein delivery to kidney

a Representative ex vivo fluorescence images of major organs from mice 24 h after tail-vein injection of nCAT-Z40 and catalase (CAT) labeled with Alexa Fluor 647. b Immunofluorescence images of kidney sections 24 h after the mice were injected with nCAT-Z40 and CAT labeled with Alexa Fluor 647. The tissue sections were stained for cell nuclei (blue) and nephrin (green). This experiment was repeated independently three times with similar results. Scale bar = 10 µm. c The dosing scheme for cisplatin-induced acute kidney injury (AKI) model and nCAT-Z40 treatment (Created in BioRender. Wang, L. (2025) https://BioRender.com/a96u763). d Body weights of mice on Day 3 in the cisplatin-induced AKI model. e Blood serum levels of blood urea nitrogen (BUN) in healthy mice and AKI mice treated with PBS, CAT, or nCAT-Z40. f Paller score of kidney tissue in healthy mice and AKI mice treated with PBS, CAT, or nCAT-Z40. g Dihydroethidium (DHE) fluorescence intensities in kidney sections on Day 3 of PBS, CAT, or nCAT-Z40 treatment of cisplatin-induced AKI. h Fluorescence images of DAPI and DHE-stained kidney tissues from healthy mice and AKI mice treated with PBS, CAT, or nCAT-Z40. This experiment was repeated independently two times with similar results. Scale bar = 20 μm. d–g Data are presented as mean ± s.d. and were analyzed by one-way ANOVA with Tukey’s multiple comparisons test. n = 5. The n represents biologically independent replicates (d–g). Source data are provided as a Source Data file.