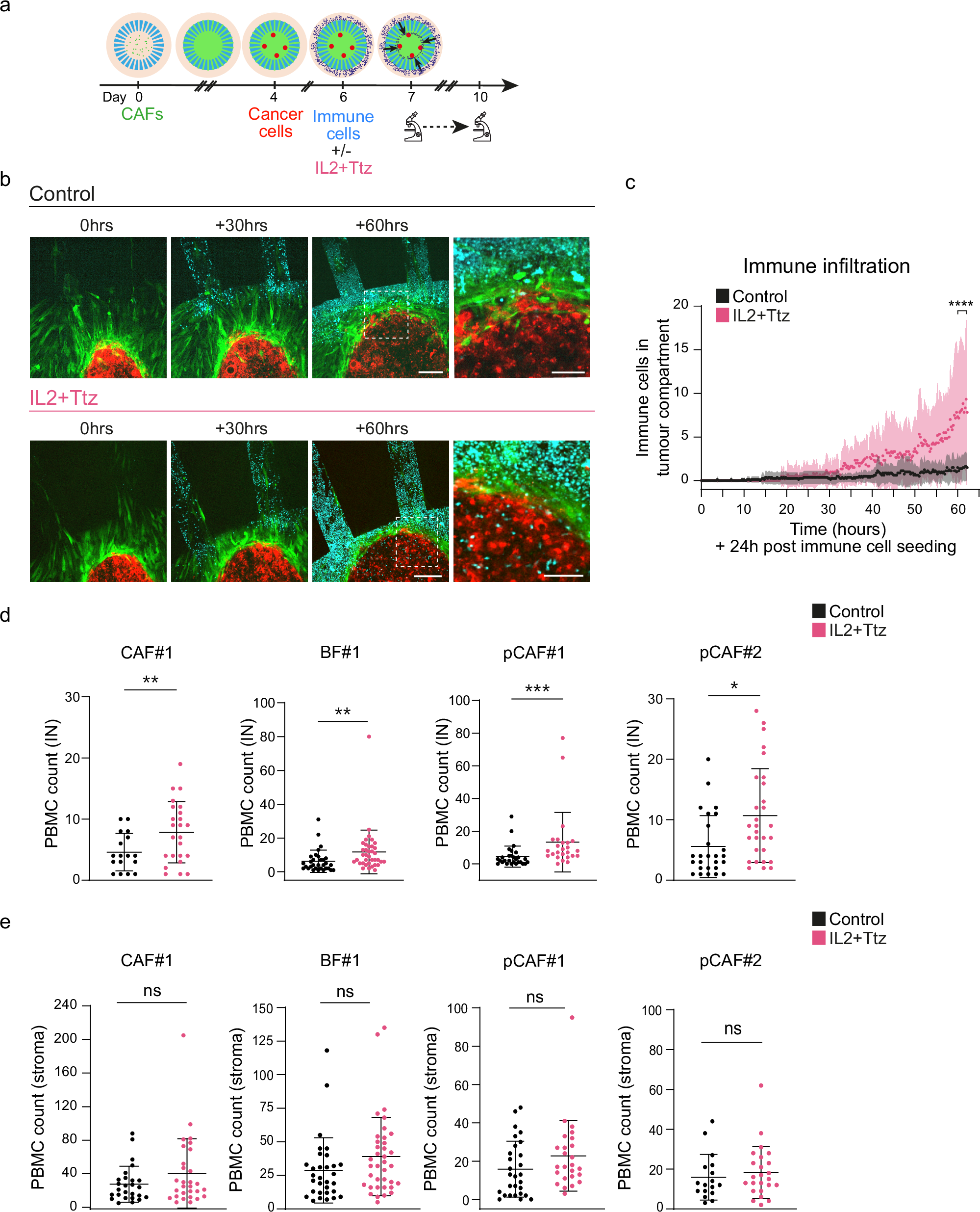
Fig. 5: Live imaging of intraepithelial immune infiltration induced by Trastuzumab and Interleukin 2 combined regimen.
From: Micro Immune Response On-chip (MIRO) models the tumour-stroma interface for immunotherapy testing

a Timeline of MIRO co-culture in the presence or absence of IL2+Ttz treatment. b Time-lapse imaging of MIRO inlet showing the effect of IL2+Ttz treatment on immune cell infiltration in tumour compartments (HCC1954-mCherry BCC spheroid; CAF#1-GFP). Scale bars: 200 μm; zooms: 100 μm. c Quantification of immune cells infiltrated in tumour compartments 24 h after immune cell seeding in the absence (control, black dots) or presence of IL2+Ttz treatment (pink dots). The dotted line represents the mean value of the immune cell counted over time, SD is shown as a filled coloured area (CT n = 8; IL2+Ttz n = 6 videos, from at least 3 independent experiments;), unpaired t-test over the last 10 time points (two-tailed) was performed, ****p < 0.0001. Immune cell counting in the tumour compartment (d) and in the stroma (e) for different fibroblasts (CAF#1, BF#1, pCAF#1 and pCAF#2) co-cultured with HCC1954 BCC spheroids and in presence or absence of IL2+Ttz treatment. t-tests (two-tailed) were performed (n = measurements, CT CAF#1 n = 26, IL2+Ttz CAF#1 n = 29 with **p = 0.0046; CT BF#1 n = 31, IL2+Ttz BF#1 n = 37 with **p = 0.0013; CT pCAF#1 n = 28, IL2+Ttz pCAF#1 n = 25 with ***p = 0.0003; CT pCAF#2 n = 17, IL2+Ttz pCAF#2 n = 24 with *p = 0.0225, 3 independent experiments). In all graphs, ns indicates non-significant. Source data are provided as a Source Data file.