Fig. 4: The antibacterial application of Dox@ManAC4A in vitro.
From: Supramolecular discrimination and diagnosis-guided treatment of intracellular bacteria

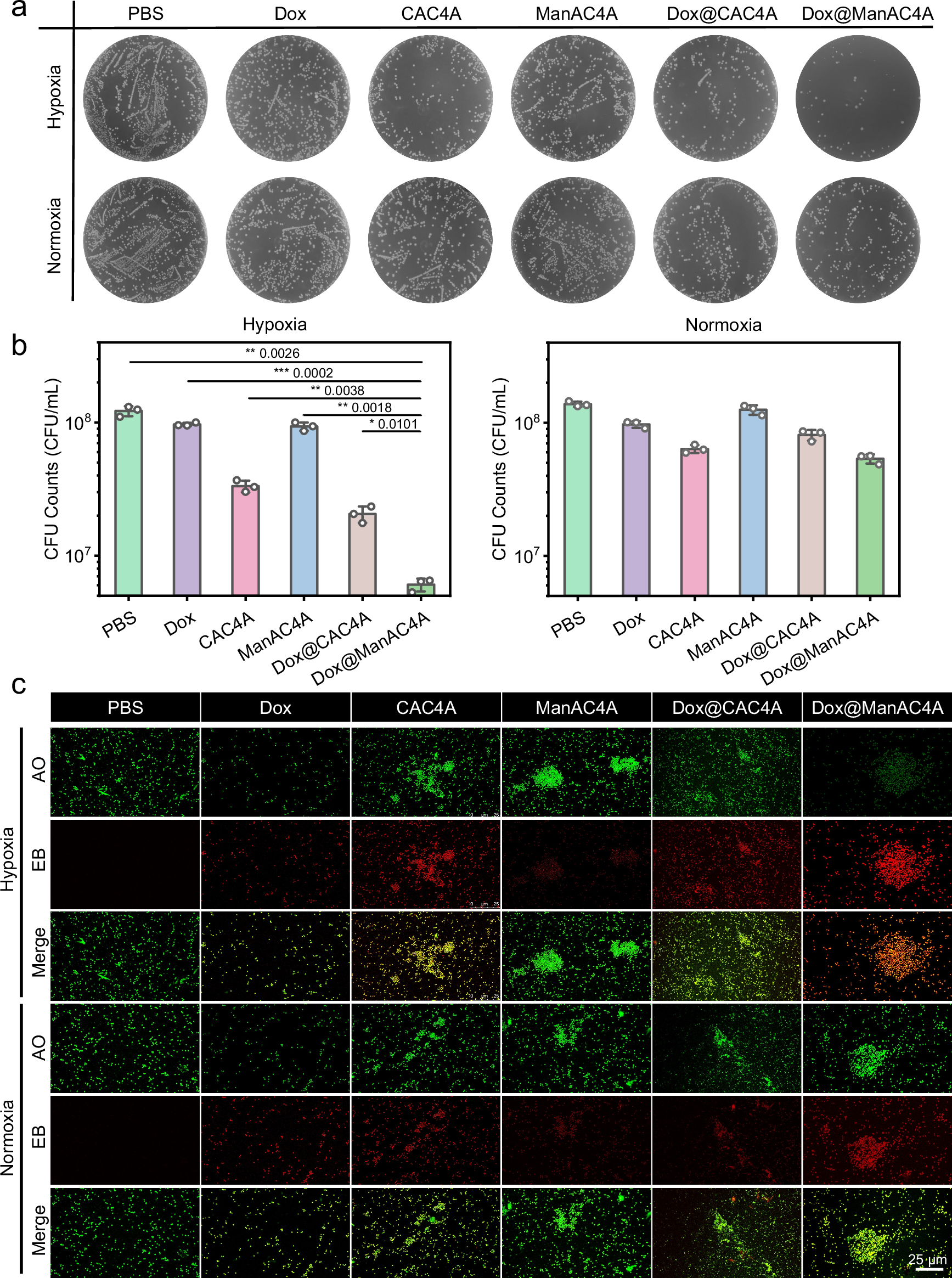
a The images of remaining MRSA after being treated with PBS, Dox, CAC4A, ManAC4A, Dox@CAC4A, and Dox@ManAC4A under hypoxic and normoxic conditions, respectively. b The quantification of remaining MRSA after various treatments under hypoxic and normoxic conditions, respectively. Data are presented as mean ± SD, n = 3 biological replicates, *p < 0.05, **p < 0.01 and ***p < 0.001, two-tailed Student’s t-test. c Representative CLSM images of MRSA after different treatments under hypoxic and normoxic conditions. Scale bar: 25 μm. Data from 3 replicates. Source data are provided as a Source Data file.