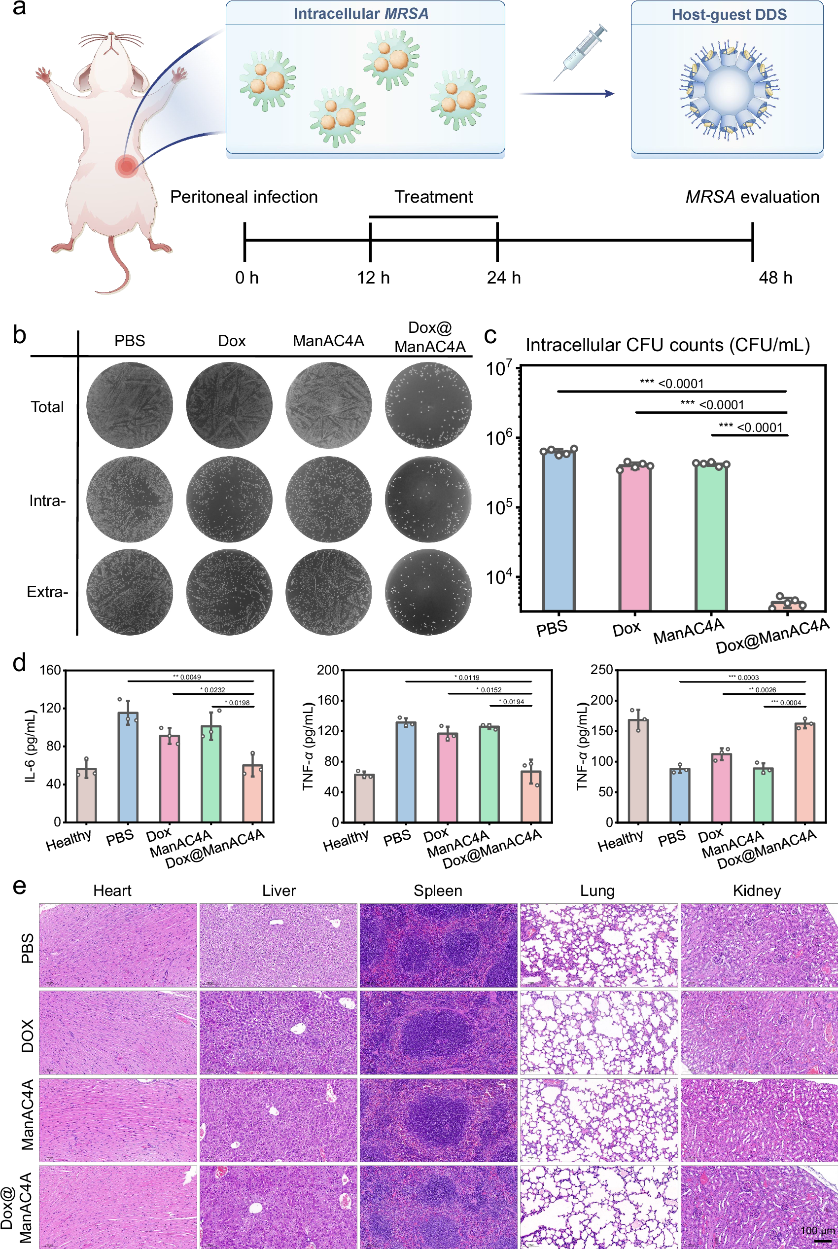
Fig. 6: The ability of Dox@ManAC4A to treat MRSA-infected peritonitis in vivo.
From: Supramolecular discrimination and diagnosis-guided treatment of intracellular bacteria

(a) Schematic diagram of the mouse intraperitoneal infection model. b Photographs in the total, intracellular, and extracellular fractions and (c) CFUs in the intracellular fraction determined after the different treatments. Data are presented as mean ± SD, n = 5 biological replicates, *p < 0.05, **p < 0.01 and ***p < 0.001, two-tailed Student’s t-test. d The expression difference of IL-6, TNF-α, and IL-10 after different treatments, determined by ELISA. Data are presented as mean ± SD, n = 3 biological replicates, *p < 0.05, **p < 0.01 and ***p < 0.001, two-tailed Student’s t-test. e Representative H&E staining images of the main tissues obtained from various treatment groups. Scale bar: 100 μm. Data from 3 replicates. Source data are provided as a Source Data file.