Fig. 1: The common molecular features of various P1/HC-Pro variants during RNA silencing.
From: HC-Pro inhibits HEN1 methyltransferase activity, leading to autophagic degradation of AGO1

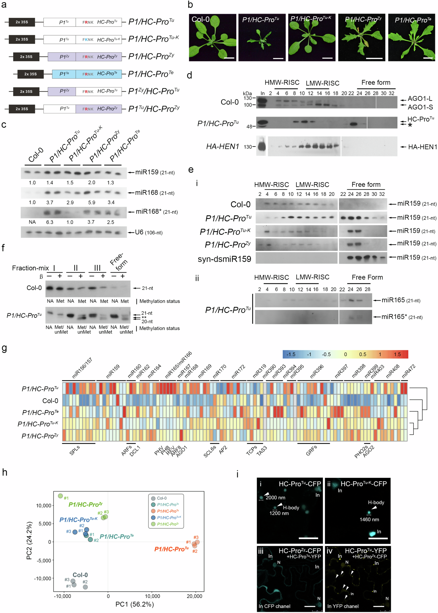
a Schematic binary plasmids containing the various P1/HC-Pro constructs used in this study. b Phenotypes of transgenic P1/HC-Pro plants. Photographs of 3-week-old plants were taken. A representative plant of each category is shown. Bar, 1 cm. c Abnormal miRNA/miRNA* accumulation in various P1/HC-Pro plants. U6 small nuclear RNA was used as a loading control. The numbers on the panels represent the average signal strengths of the miRNAs relative to those in the non-transformed wild-type plants (Col-0) after normalization against the loading control. The levels in the Col-0 plants were set at 1.0. Two independent lines for each construct were analyzed. NA, not available. d The SEC distributions of AGO1, HC-Pro, and HA-HEN1 in various plants. AGO1-L, the large form of AGO1. AGO1-S, the small form of AGO1 (n = 10). e The miR159 SEC distribution in various plants (n = 10). Syn-ds-miR159, the synthetic miR159 duplex (i). The miR165 and miR165* SEC distribution in P1/HC-ProTu plants (ii). f The methylation status of different SEC fractions in various plants. Fraction-mix I was mixed with fractions 4 and 6; fraction-mix II was mixed with fractions 10 and 12; fraction-mix III was mixed with fractions 14 and 16; and the free-form fraction was mixed with fractions 24 and 26. Two asterisks indicate an unknown additional band (n = 3). g Heatmap showing the expression levels of 103 miRNA target genes in Col-0 and various P1/HC-Pro plants. The color scale bar indicates the fold change in target gene expression. h Principal component analysis (PCA) for Col-0 and various P1/HC-Pro plants. i H-bodies observed in HC-ProTu-CFP (i) and HC-ProTu-K-CFP (ii). Evaluation of the subcellular colocalization between HC-ProZy-CFP (iii) and HC-ProTu-YFP (iv). A representative image of each category is shown. Bars, 10 μm. In, inclusion body.