Fig. 2: HC-ProTu specifically attracts AGO1 and initiates its degradation.
From: HC-Pro inhibits HEN1 methyltransferase activity, leading to autophagic degradation of AGO1

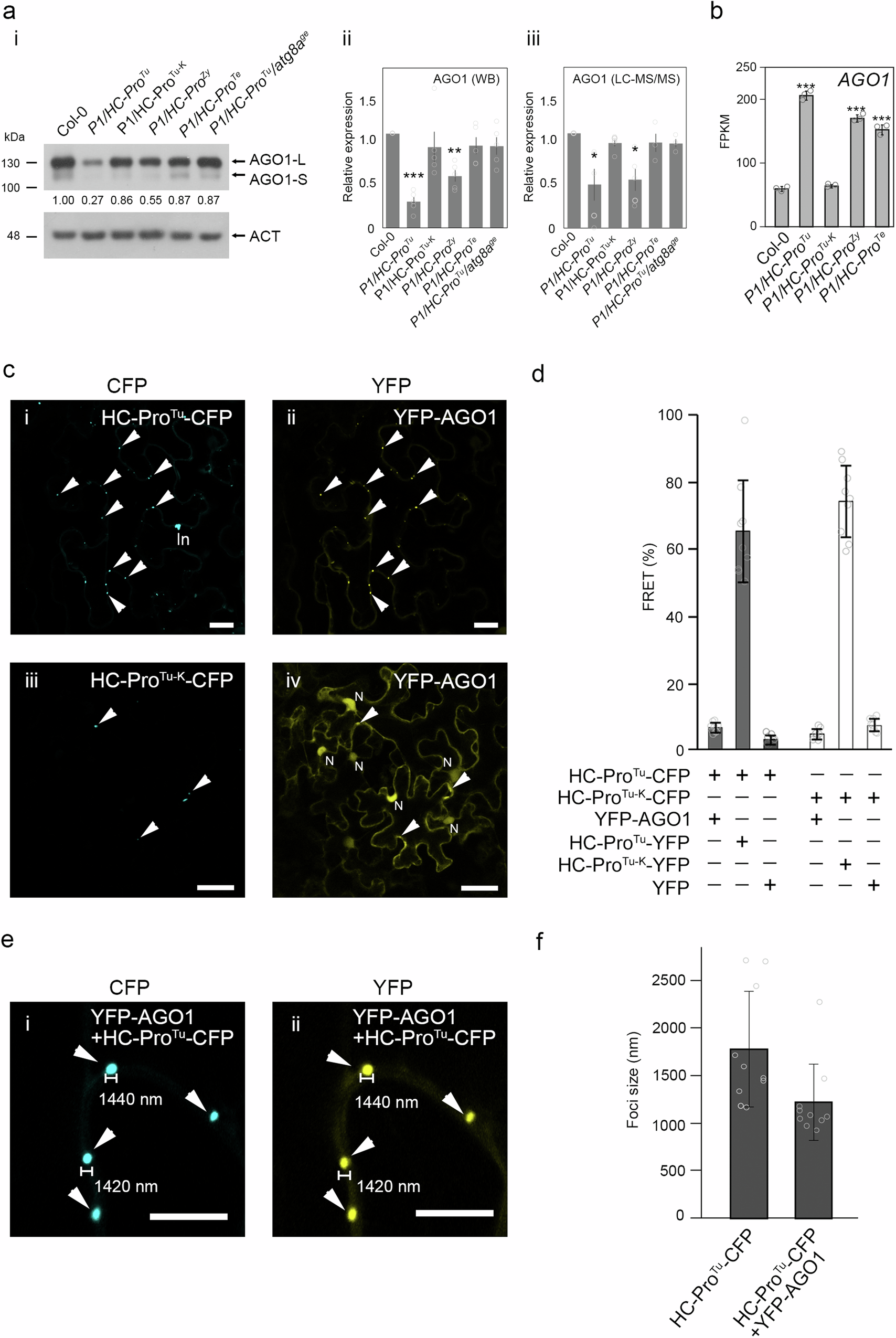
a Endogenous AGO1 protein levels (AGO1-L and AGO1-S) in Col-0 and various P1/HC-Pro plants (i). Actin (ACT) was used as a loading control. The fold change values are indicated below the gel image. The levels in the Col-0 plants were set at 1.0. The average signal strengths of AGO1 relative to those in the non-transformed wild-type plants (Col-0) after normalization against the ACT loading control. Bar charts showed the relative amount of AGO1-L protein quantified from western blotting (WB) (ii) and from LC-MS/MS (iii). Data are presented as mean values ± standard errors (SE, n = 5 for WB, and n = 5 for LC-MS/MS). Significant differences based on Student’s t-test; *, **, and *** indicate P values < 0.05, <0.01, and 0.001, respectively. b AGO1 expression in Col-0, P1/HC-ProTu, and P1/HC-ProTu-K plants was evaluated by real-time RT-PCR. Relative expression levels were normalized to the ubiquitin level. Data are presented as mean values ± standard deviations (n = 3). Significant differences were determined by Student’s t-test; * indicates P values < 0.05. c The subcellular colocalization of HC-ProTu-CFP (i) or HC-ProTu-K-CFP (iii) with YFP-AGO1 (ii and iv). N, nucleus; In, inclusion body. Arrowheads indicate speckle-like structures. Bar, 50 μm. d FRET efficiency of co-infiltrated plants. Data are presented as mean values ± standard deviations (n = 10). e Image size measurement for speckle-like structures. Bar, 50 μm. (i) CFP channel for HC-ProTu-CFP. (ii) YFP channel for YFP-AGO1. Bar, 50 μm. f Size comparison of different foci (n = 15). Data are presented as mean values ± standard deviations. Source data are provided as a Source Data file.