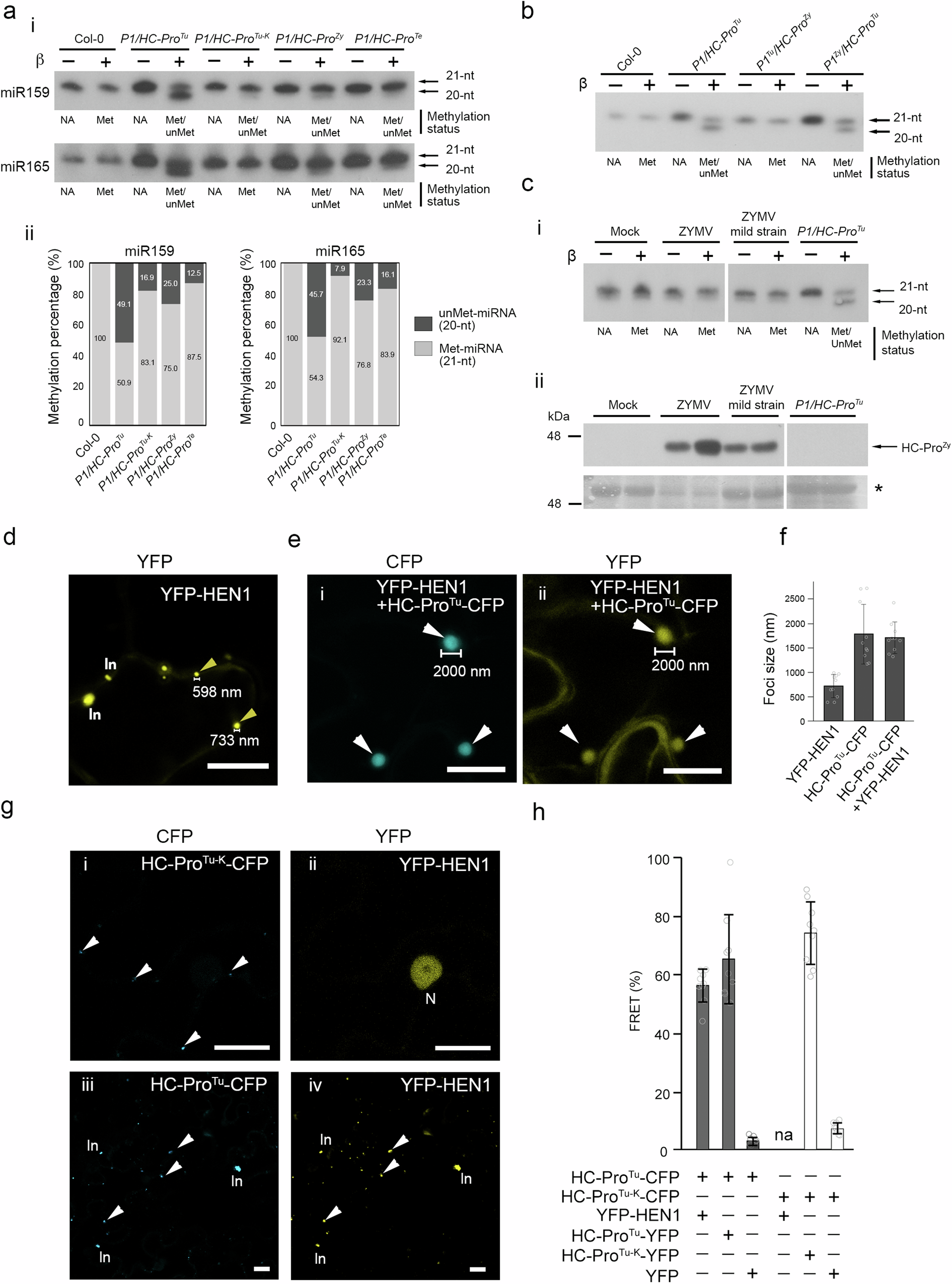
Fig. 4: HC-ProTu explicitly inhibits and interacts with HEN1.
From: HC-Pro inhibits HEN1 methyltransferase activity, leading to autophagic degradation of AGO1

a Evaluation of miRNA methylation status in various P1/HC-Pro plants by β-elimination (i). Total RNA samples were treated with β-elimination (+) or without treatment (−). The β-elimination assay was used to determine the presence of methylation in miRNAs (ii). Bar charts represent the percentage of methylated (Met) and unmethylated (unMet) miR159 and miR165 in the samples. Error bars indicate standard deviations based on three biological replicates (n = 3). b Evaluation of miRNA methylation in recombinant P1/HC-Pro plants by β-elimination. c Evaluation of the miR159 methylation status in ZYMV-infected squash plants by β-elimination (n = 3) (i). P1/HC-ProTu plants were used as a positive control. HC-ProZy detection in ZYMV-infected squash plants (ii). The asterisk indicates the RUBISCO loading control. d YFP channel for the YFP-HEN1 sample. The yellow arrowheads indicate HEN1 foci. In, inclusion body. Bar, 50 μm. e Image size measurements for speckle-like structures. (i) CFP channel for HC-ProTu-CFP, which was co-expressed with YFP-HEN1. (ii) YFP channel for YFP-HEN1, which is co-expressed with HC-ProTu-CFP. Bar, 50 μm. f The sizes of various bodies. Error bar, standard deviation Data are presented as mean values ± standard deviations (n = 10). g Subcellular colocalization of HC-ProTu-K-CFP (i) or HC-ProTu-CFP (iii) with YFP-HEN1 (ii and iv). Bar, 50 μm. In, inclusion body. N, nucleus. Arrowheads indicate speckle-like structures. h FRET efficiency of co-infiltrated plants in which HC-ProTu-CFP or HC-ProTu-K-CFP interacts with YFP-HEN1. Data are presented as mean values ± standard deviations (n = 9). Source data are provided as a Source Data file.