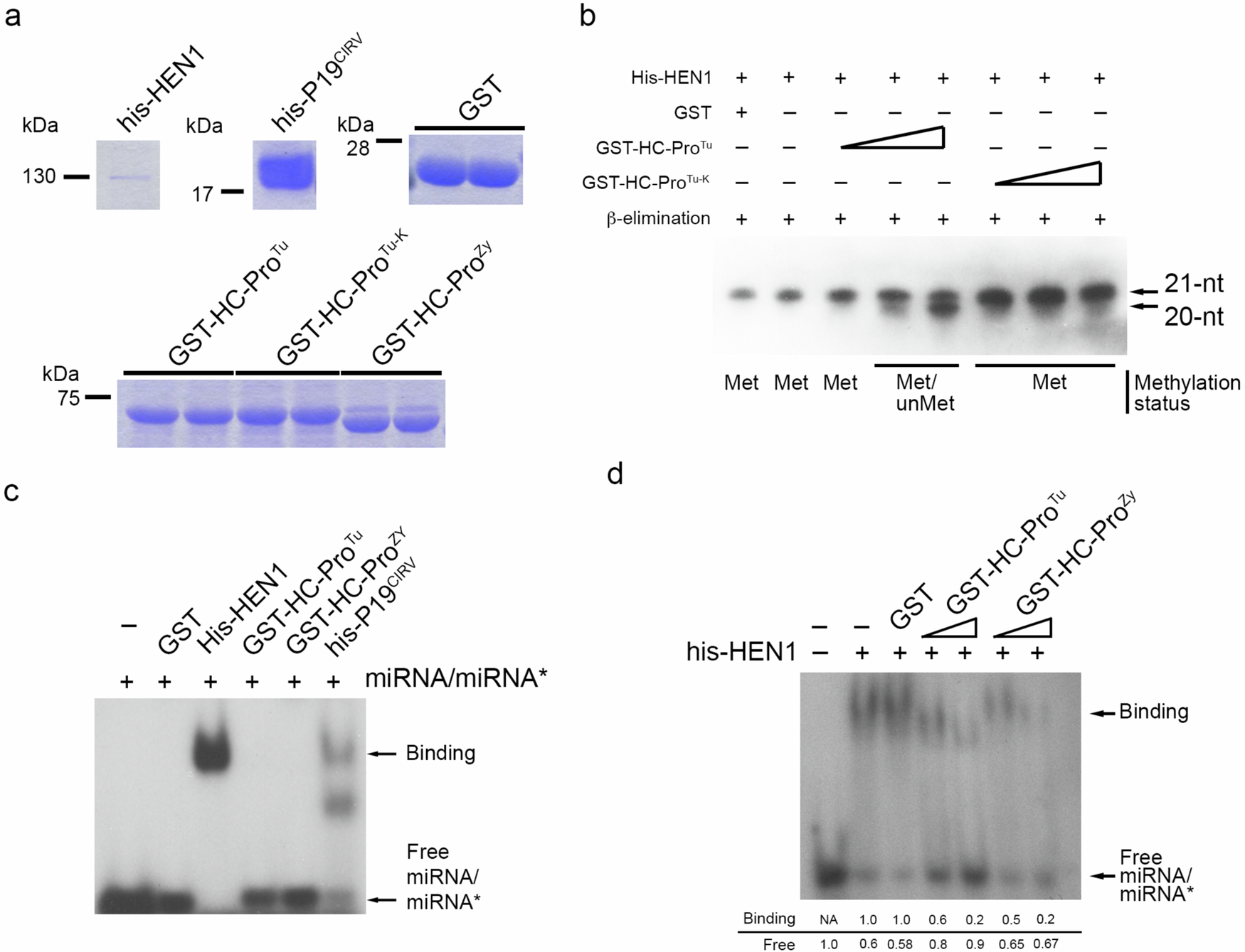
Fig. 5: In vitro assays for HC-Pro inhibition of HEN1 activity.
From: HC-Pro inhibits HEN1 methyltransferase activity, leading to autophagic degradation of AGO1

a Recombinant protein purification (n = 10). b In vitro HEN1 methylation inhibition assay with the GST-HC-ProTu or GST-HC-ProTu-K protein. The methylation of synthetic miRNAs was examined via oxidation/β-elimination and small RNA northern blotting assays. The methylation status is indicated on the lower side of the panel. GST served as a negative control (n = 8). c In vitro EMSA for HEN1 binding to miRNA duplexes with/without various recombinant HC-Pros (n = 5). d In vitro EMSA for various HC-Pro in inhibiting HEN1-miRNA duplex binding activity (n = 8).