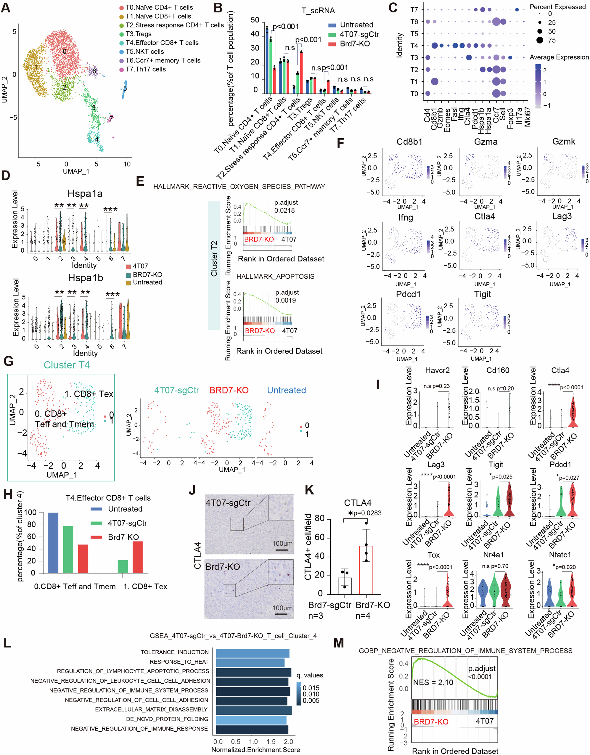
Fig. 5: CD8 + exhausted T cells and stress response CD4 + T cells are enriched in breast cancer lung metastasis upon Brd7 loss.

A UMAP plot showing clustering and transcriptional assignments for CD3 + cell populations derived from dissociated lungs removed from naïve 8-weeks old Balb/cJ mice or similarly aged littermates 14 days after injection with either control or Brd7 KO 4T07-TGL cells. B Bar graph showing the composition of different T cells compartments in the indicated murine cohorts. (WT untreated naïve mice lungs, N = 3 mice; 4T07-TGL lungs, N = 3 mice; 4T07-TGL-Brd7 KO1 lungs, N = 3 mice). Statistical analysis by unpaired two-tailed t test; in all panels, error bars represent SD. C Dot plot showing marker gene expression levels in different T cell compartments. D Hspa1a and Hspa1b expression of different T cell compartments in the indicated murine cohorts. Statistical analysis by unpaired two-tailed Mann-Whitney test; **p < 0.01, ***p < 0.001. E Gene Set Enrichment Analysis (GSEA) of cluster T2 gene expression in response to Brd7 loss in 4T07-TGL cells; HALLMARK REACTIVE OXYGEN PATHWAY and HALLMARK APOPTOSIS gene sets were significantly enriched. F UMAP plots showing the expression of T-cell cytotoxic and exhaustion marker genes (Cd8b1, Gzma, Cd44, Gzmk, Ifng, Ctla4, Lag3, Pdcd1, and Tigit) in cluster T4 subpopulations. G UMAP plots showing CD8 + Teff, Tmem T cells, and Tex T cells in the indicated murine cohorts. H Bar graph showing the composition of CD8 + Teff, Tmem T cells, and Tex T cells in the indicated murine cohorts. I Exhaustion marker gene expression in cluster T4 cells in the indicated murine cohorts. Statistical analysis by unpaired two-tailed Mann-Whitney test; *p < 0.05, ****p < 0.0001, ns: not significant. J, K Representative images (J) and quantification (K) of CTLA4 IHC for lung sections in the indicated murine cohorts. (sgCtr = 3 mice; Brd7-KO = 4 mice) **p < 0.01; statistical analysis by unpaired two-tailed t test; in all panels, error bars represent SD. L, M Gene Set Enrichment Analysis (GSEA) of cluster T4 gene expression in Brd7 KO versus control murine cohorts. The negative regulation of the immune system process gene set was found to be significantly enriched in the Brd7 KO group (M). 95% CI was used to analyze the results. Source data are provided as a Source Data file.