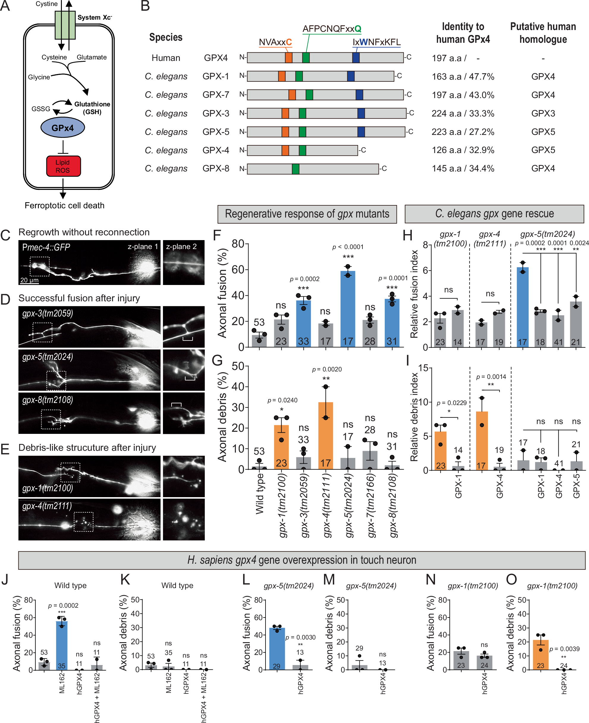
Fig. 1: Loss of GPX promotes axonal fusion and debris formation in a cell-autonomous manner.

A Schematic diagram showing the ferroptosis pathway. B Illustration of protein structures of human GPx4 protein and C. elegans GPX proteins. The listed human homologues of C. elegans GPX proteins were identified based on information provided by the WormBase (https://wormbase.org). C–G Representative images and quantification of PLM axonal fusion and debris phenotypes at 24 h post laser axotomy in the genetic mutants of indicated gpx genes. The dotted box indicates the same region as the zoomed-in image on the right, which displays a different focal plane. Axon was visualized by touch neuron-specific GFP expression driven by Pmec-7. Quantification of axonal fusion (H) and debris-like structure (I) in worm strains with indicated genotypes. The index scores were calculated by normalizing to WT control. For instance, if the fusion rate in WT animals is 10% and the fusion rates of gpx-1 mutants in 3 different experiments are 20%, 25% and 30%, then the fusion index of gpx-1 mutant is the average of 20%/10%, 25%/10% and 30%/10% [Fusion Index = (2 + 2.5 + 3)/3 = 2.5]. Quantification of axonal fusion (J, L and N) and debris-like structure (K, M and O) in worm strains with indicated genotypes. Scale bar: 20 µm. Statistics: One-way ANOVA or Student’s t-tests; mean ± SEM. The total animals of each condition (total number indicated above or in each bar) were randomly divided into 2 or 3 groups for statistical analyses. Source data of all figures are provided as a Source Data file.