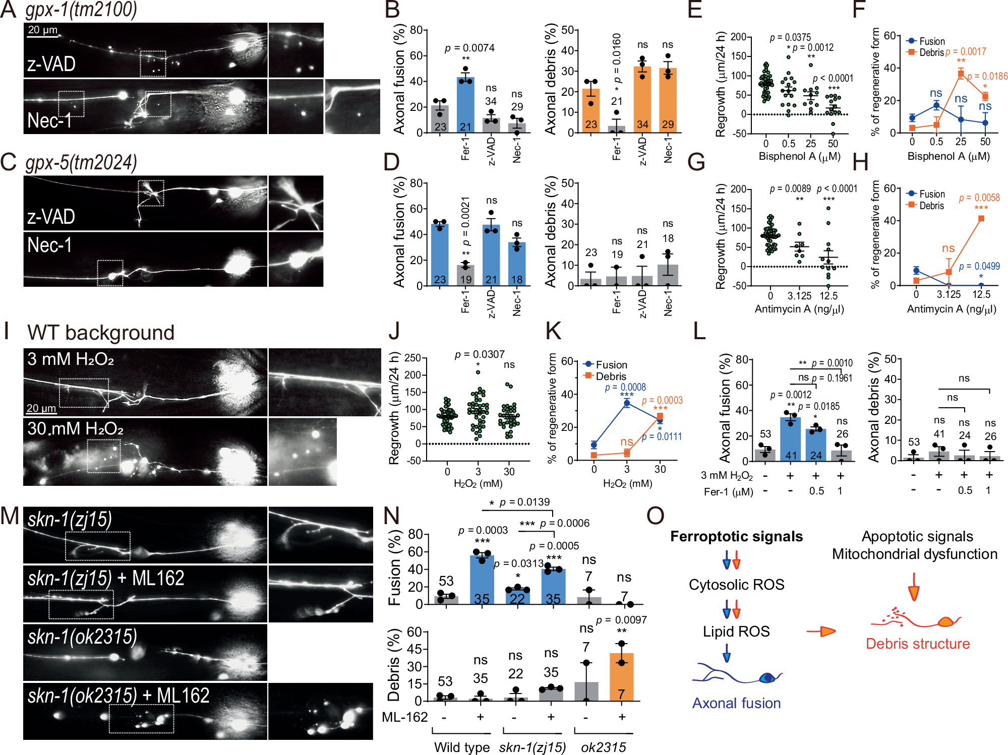
Fig. 5: Axonal fusion is specifically induced by ferroptosis signaling, but not signaling of apoptosis, necroptosis or mitochondria dysfunction.

A, B Quantification of axonal fusion and debris rates in gpx-1 mutants treated with ferroptosis inhibitor Fer-1, apoptosis inhibitor z-VAD and necrosis inhibitor Nec-1. Only Fer-1, but not z-VAD or Nec-1, is sufficient to shift injury response from debris to fusion in gpx-1 mutants. C, D Quantification of axonal fusion and debris rates in gpx-5 mutants treated with Fer-1, z-VAD and Nec-1. Only Fer-1, but not z-VAD or Nec-1, can suppress axonal fusion in gpx-5 mutants. E, F Quantification of regrowth, axonal fusion, and debris in the reporter strain treated with Bisphenol A, an apoptosis inducer. Bisphenol A does not promote axonal fusion at all concentrations tested. Bisphenol A treatment at higher concentrations leads to axonal debris. G, H Quantification of regrowth, axonal fusion, and debris in the reporter strain treated with antimycin A, an inhibitor of the electron transport chain in mitochondria. Antimycin A fails to promote axonal fusion but causes axonal debris at a high concentration. Representative images (I) and quantification of regrowth (J), axonal fusion and debris (K) in the WT (reporter) strain. 3 mM H2O2 promotes axon regrowth and axonal fusion, while 30 mM H2O2 leads to axonal debris. L Quantification of axonal fusion and debris in the WT (reporter) strain. Axonal fusion induced by H2O2 is suppressed by Fer-1. M, N Representative images and quantification of fusion and debris rates with the indicated strains and conditions. O Schematic summary showing that a moderate (blue arrows) level of ferroptosis signal promotes axonal fusion, while a high (orange arrows) level leads to axonal debris. Apoptotic signaling and mitochondrial dysfunction can lead to axonal debris but not axonal fusion. Scale bar: 20 µm. Statistics: One-way ANOVA; mean ± SEM. For all fusion and debris bar graphs, animals of each condition (total number indicated) were randomly divided into 2 or 3 groups for statistical analyses.