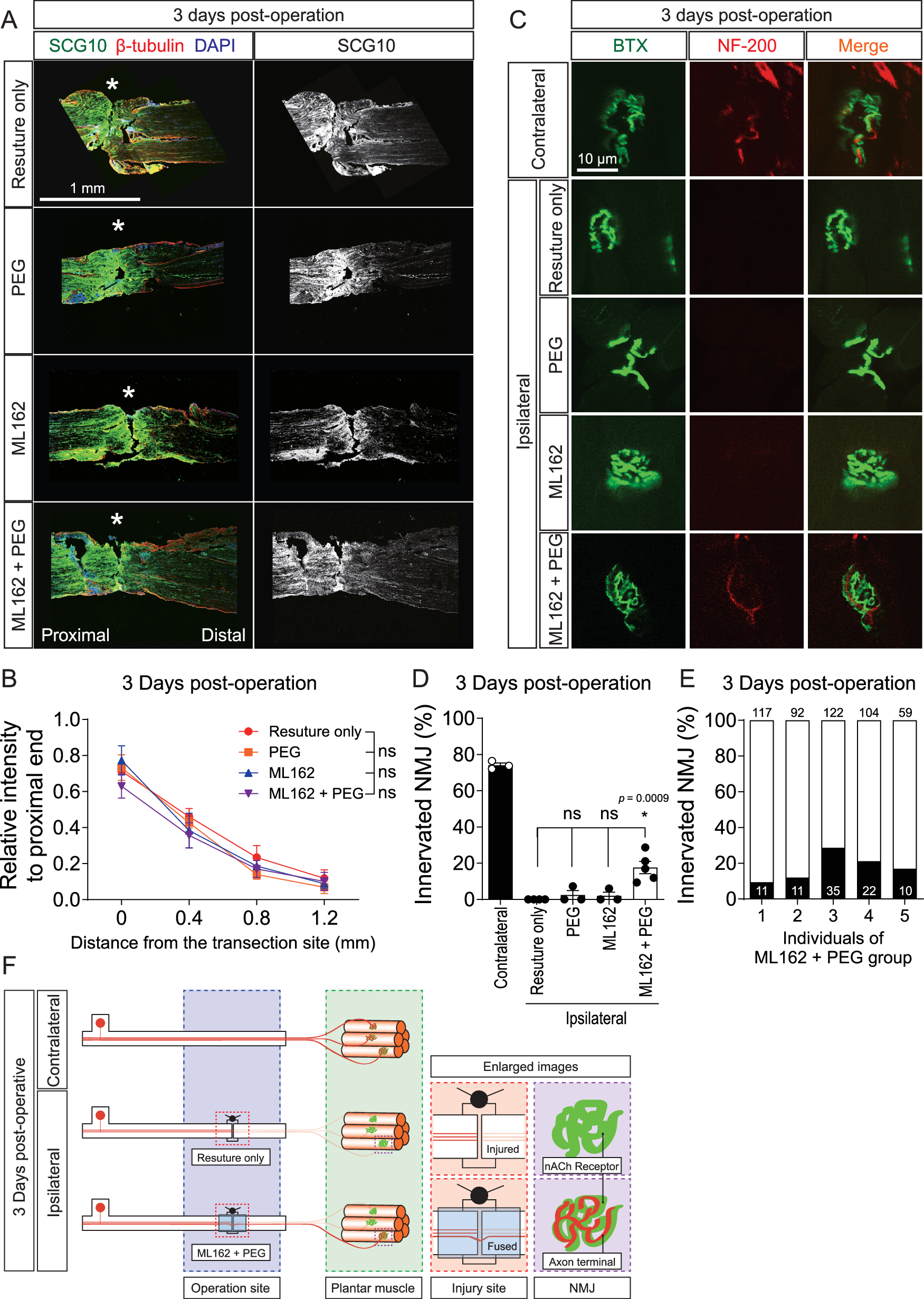
Fig. 7: ML162 prevents denervation of neuromuscular junctions.

A ML162 does not affect axon regeneration. Representative images of longitudinal sciatic nerve sections distal to the lesion, stained with anti-SCG10 (green), β-tubulin (red), and DAPI (blue) at 3 days post-operation. White asterisk marks the SNT/resuture site. 8 weeks old FVB/NJ mice were subjected to SNT/resuture and the injured nerves were treated with saline control (resuture only), PEG, ML162, and ML162 + PEG. 3 days post operation, sciatic nerves from the 4 different treatment groups were then collected for axon regeneration analyses. Scale bar: 1 mm. B Quantification of SCG10 intensity in sciatic nerve section at different distances from the SNT/resuture site, normalized to SCG10 intensity proximal to the SNT/resuture site. One-way ANOVA; mean ± SEM; n = 3 for each group. C Representative images showing the NMJs in abductor digiti minimi lateral plantar muscles. Cryostat sections were stained with BTX (green) and anti-NF-200 (red) at 3 days post-operation. NF-200 staining at NMJs was only detected in the ML162 + PEG co-treatment group, suggesting that the combination treatment can prevent NMJ denervation through promoting axonal fusion. Scale bar: 10 µm. D Quantification of innervated NMJs in the 4 experimental groups. One-way ANOVA; mean ± SEM; n = 3 for Contralateral; n = 2 for resuture only; n = 3 for PEG; n = 3 for ML162; n = 5 for ML162 + PEG. E Percentages of the innervated NMJs from the 5 individual animals in the ML162 + PEG experimental group. Innervated NMJs were detected in all 5 individual animals. F Schematic illustration to summarize experiments and results. Co-treatment of ML162 and PEG prevents denervation of NMJ at 3 days post nerve transection, likely through promoting axon fusion.