Fig. 8: The effects of Wdr75 on cardiomyocyte proliferation and angiogenesis.
From: Cardiac repair using regenerating neonatal heart tissue-derived extracellular vesicles

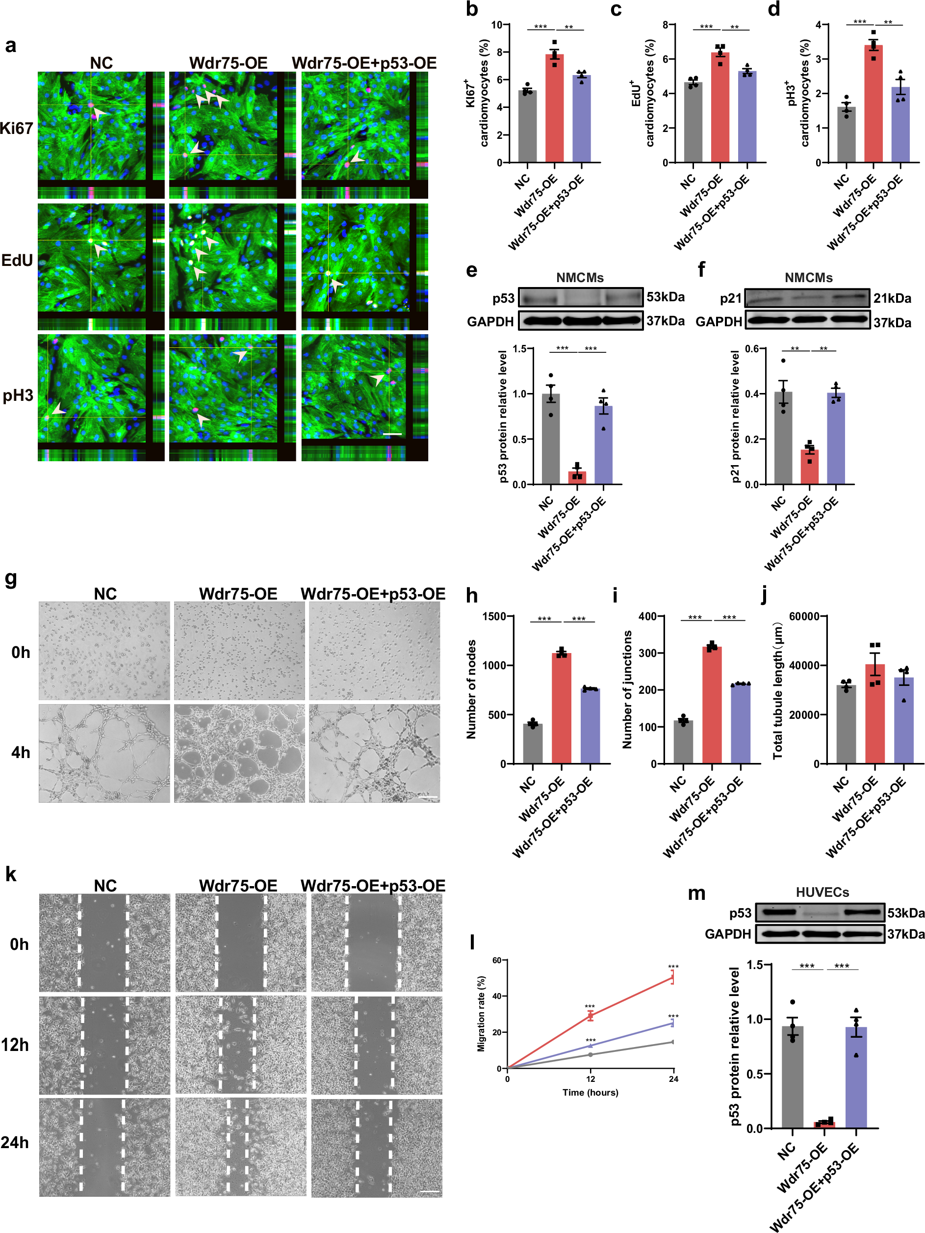
a Cardiomyocytes were transfected with empty (NC), Wdr75 plasmid, and co-transfected with Wdr75 and p53 plasmids, and the proliferation of cardiomyocytes was evaluated by immunofluorescence staining with Ki67, EdU, and pH3. α-Actinin labeled cardiomyocytes (green) and DAPI labeled nuclei (blue). Scale bar = 20 μm. White arrows point the positive cardiomyocytes. b–d Quantitative analysis of the Ki67, EdU, and pH3 proliferation assay (n = 4 independent experiments). ***p < 0.001 vs. NC, **p < 0.01 vs. Wdr75-OE. e, f Western blot analysis of p53 and p21 expression after transfected with NC, Wdr75 plasmid, and co-transfected with Wdr75 and p53 plasmids in cardiomyocytes (n = 4 independent experiments). **p < 0.01, ***p < 0.001 vs. NC, **p < 0.01, ***p < 0.001 vs. Wdr75-OE. g Tube formation experiments of HUVECs after transfected with NC, Wdr75 plasmid, and co-transfected with Wdr75 and p53 plasmids. Scale bar = 150 μm. h–j Quantitative analysis of tube formation in HUVECs (n = 4 independent experiments). ***p < 0.001 vs. NC, ***p <0.001 vs. Wdr75-OE. k Scratch migration experiments of HUVECs after transfected with NC, Wdr75 plasmid, and co-transfected with Wdr75 and p53 plasmids. Scale bar = 150 μm. l Quantitative analysis of scratch migration experiments (n = 4 independent experiments). ***p < 0.001 vs. NC, ***p < 0.001 vs. Wdr75-OE. m Western blot analysis of p53 expression after transfected with NC, Wdr75 plasmid, and co-transfected with Wdr75 and p53 plasmids in HUVECs (n = 4 independent experiments). ***p < 0.001 vs. NC, ***p < 0.001 vs. Wdr75-OE. One-way ANOVA followed by Tukey’s Multiple Comparisons test (b, c, d, e, f, h, i, j, m). Two-way ANOVA followed by Tukey’s Multiple Comparisons test (l). Error bars represent mean ± SEM. Source data are provided as a Source Data file. Exact p values are provided in the Source Data file.