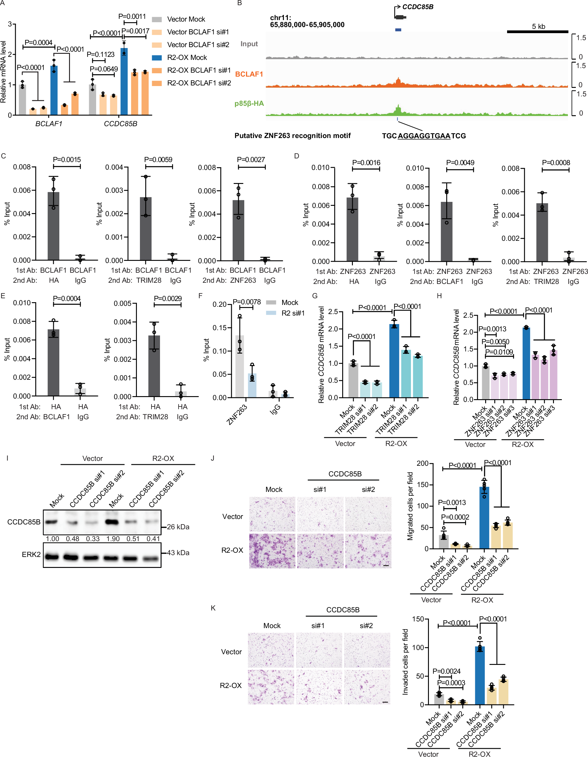
Fig. 9: CCDC85B is co-regulated by p85β, BCLAF1, TRIM28 and ZNF263.
From: p85β acts as a transcription cofactor and cooperates with BCLAF1 in the nucleus

A DOV13 stable cells expressing vector or PIK3R2 (R2-OX) were transfected with BCLAF1 siRNA for 72 h, followed by real-time PCR. B A schematic of the CCDC85B gene showing the locations of putative ZNF263 recognition motif. C–E re-ChIP experiments were performed with the indicated sequence of antibodies. The first ChIP was performed using antibody against (C) BCLAF1 or (D) ZNF263 or (E) HA (p85β). Normal rabbit IgG in second ChIP served as control. F ChIP-PCR analysis of chromatin enrichment of ZNF263 at CCDC85B locus in SKOV3 cells transfected with PIK3R2 siRNA for 72 h. G, H DOV13 stable cells expressing vector or PIK3R2 (R2-OX) were transfected with (G) TRIM28 siRNA or (H) ZNF263 siRNA for 72 h, followed by real-time PCR. I–K DOV13 stable cells expressing vector or PIK3R2 (R2-OX) were transfected with CCDC85B siRNA for 72 h, followed by (I) western blotting for the knockdown efficiency of CCDC85B with ERK2 as loading control, or (J) cell migration assay, or (K) cell invasion assay. Scale bar, 100 μm. Data and images in (A, G–K) are representative of three independent experiments with the bar graphs showing mean ± SD. Each individual data point in (C–F) represents the average of triplicates from one independent experiment; therefore, the data shown (mean ± SD) are from three independent experiments. The numbers below the western blots are densitometry values normalized to the loading control (I). The numbers of cells on the transwell membrane were counted in 5 random fields and data represent mean ± SD (J, K). P-values were calculated using two-way ANOVA with Tukey’s post hoc test (A, F–H, J, K) or two-tailed t-test (C–E). Source data are provided as a Source Data file.