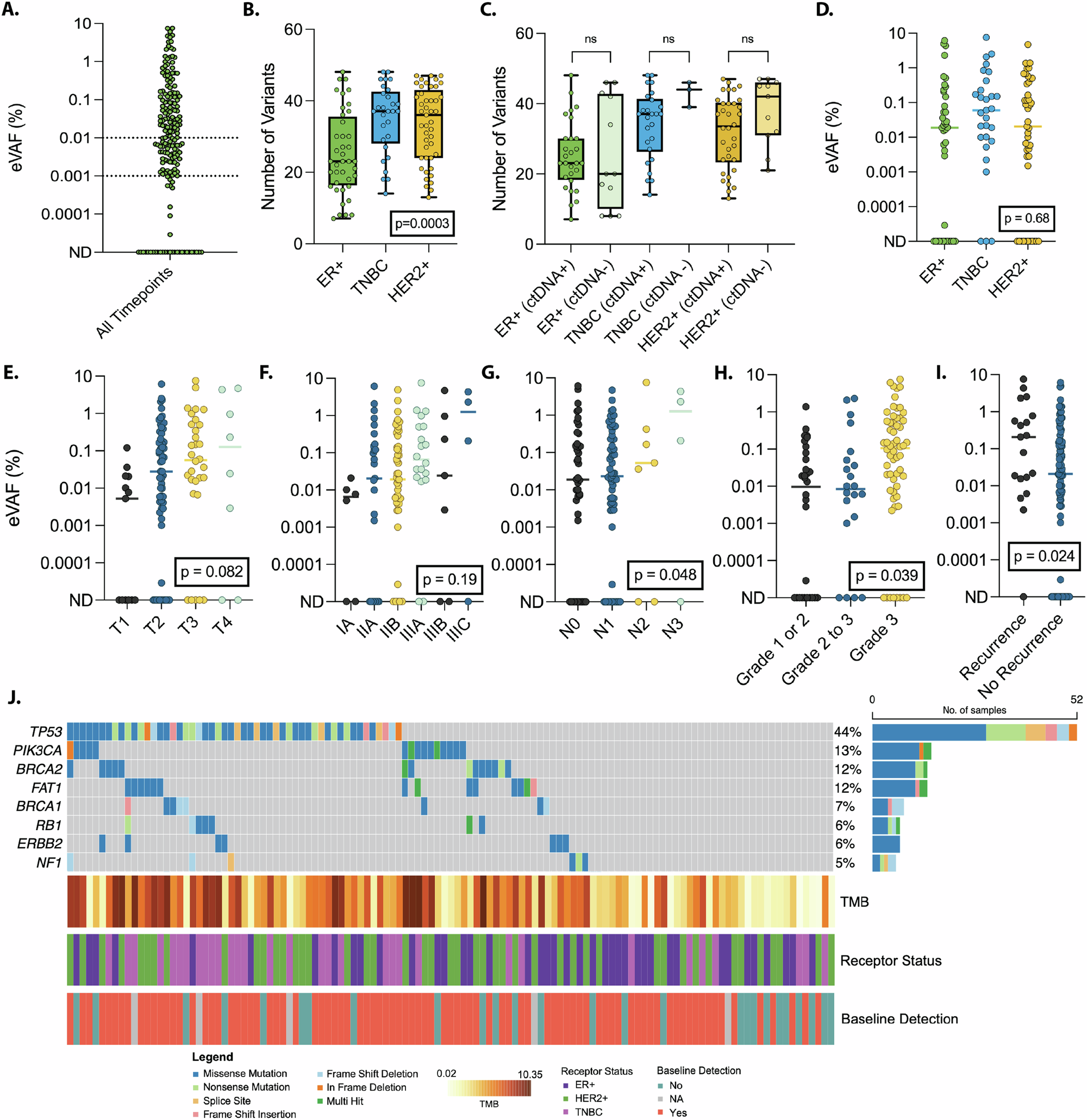
Fig. 2: ctDNA quantification and panel characteristics with genomic background.

A Distribution of eVAF across baseline timepoints evaluated (n = 114 baseline samples). B Number of variants included in personalized ctDNA panels, by receptor subtype (One-way ANOVA, p = 0.0003; ER+ n = 40, TNBC n = 29, HER2+ n = 45). C Number of variants per personalized panel in those with and without ctDNA detected at baseline, by receptor subtype (t-test, p=ns; ER+/ctDNA+ n = 28, ER+/ctDNA- n = 12, TNBC/ctDNA+ n = 26, TNBC/ctDNA- n = 3, HER2+/ctDNA+ n = 34, HER2+/ctDNA- n = 11). D Baseline eVAF distribution in all participants and by receptor subtype (One-way ANOVA, p = 0.68; ER+ n = 40, TNBC n = 29, HER2+ n = 45). eVAF in baseline samples for participants by: E clinical T-size (One-way ANOVA, p = 0.082; T1 n = 13, T2 n = 61, T3 n = 32, T4 n = 8), F clinical stage (One-way ANOVA, p = 0.19; IA n = 6, IIA n = 27, IIB n = 50, IIIA n = 20, IIIB n = 7, IIIC n = 4), G clinical N-stage (One-way ANOVA, p = 0.048; N0 n = 42, N1 n = 60, N2 n = 7, N3 n = 4) H Nottingham clinical grade as assessed on diagnostic biopsies (One-way ANOVA, p = 0.039; Grade 1 or 2 n = 32, Grade 2 to 3 n = 22, Grade 3 n = 60) I Recurrence status (t-test, p = 0.024; Recurrence n = 19, No Recurrence n = 95). J Representative Oncoplot of common mutations in breast cancer-related genes, clinical receptor subtype, mutation classification, TMB (mut/Mb), and baseline detection of ctDNA. Box plots demonstrate median, minimum, and maximum values. All values are illustrated individually where horizontal lines represent the median. All p-values are 2-sided, with p < 0.05 indicating statistical significance. ER+: estrogen receptor positive/HER2-negative, TNBC triple negative breast cancer, HER2+ human epidermal growth factor receptor positive, ctDNA+ ctDNA detected, ctDNA- ctDNA not detected, NS not significant, T clinical tumor size, N clinical nodal status.