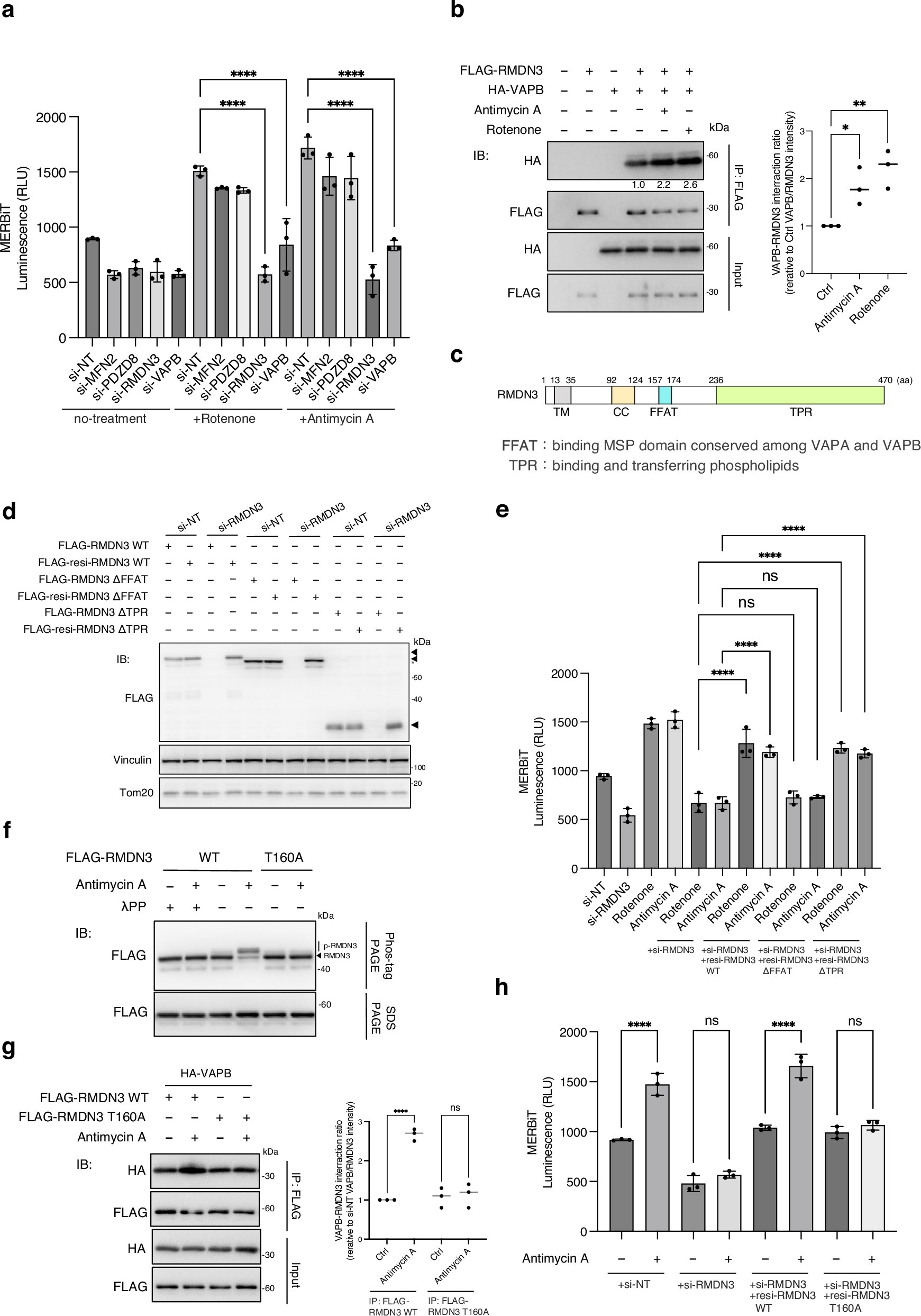
Fig. 3: MERCs induced by mitochondrial ROS are tethered by RMDN3 and VAPB.

a RMDN3 and VAPB are critical tethering factors for MERCs formation induced by antimycin A and rotenone stimulation. MERBiT cells were transfected with the indicated siRNAs for 3 days and treated with or without rotenone (50 nM) and antimycin A (50 nM) for 1 h before luminescence measurements. Data are mean ± s.e.m. (n = 3, triplicate). b Interaction between RMDN3 and VAPB increase in rotenone and antimycin A treatment. HeLa cells were transfected with the indicated vectors and treated with rotenone (50 nM) or antimycin A (50 nM) for 1 h. Cell lysates were subjected to IP assay (left). Ratio of RMDN3-VAPB interaction (right). Data are mean ± s.e.m. (n = 3). c Schematic model of the RMDN3 domain. d The expression levels of RNAi-resistant RMDN3 vectors. The HeLa cells were transfected with RMDN3 siRNA for 2 days and then transfected with the indicated vectors such as RMDN3 RNAi-resistant vectors for 1 day. e FFAT but not TPR domain is important for mitochondrial ROS-induced MERCs formation. The MERBiT cells were transfected with the indicated siRNAs for 2 days. Then transfected with empty vectors or indicated RNAi-resistant vectors for 1 day. Before measuring luminescence, cells were treated with or without rotenone (50 nM) and antimycin A (50 nM) for 1 h. Data are mean ± s.e.m. (n = 3, triplicate). f Threonine 160 mutant of RMDN3 decrease phosphorylation by antimycin A stimulation. HeLa cells were transfected with the indicated vectors and then treated with or without antimycin A (50 nM). Cell lysates were subjected to IP assay and then beads were incubated with or without lambda phosphatase (λPP). Pull-down lysates were subjected to Phos-tag-PAGE or SDS-PAGE. g Phosphorylation of RMDN3 T160 was important for interaction with VAPB by antimycin A treatment. HeLa cells were transfected with the indicated vectors and treated with antimycin A (50 nM) for 1 h. Cell lysates were subjected to IP assay and IB assay (left). Ratio of RMDN3-VAPB interaction (right). Data are mean ± s.e.m. (n = 3). h Phosphorylation of RMDN3 T160 is important for MERCs formation induced by antimycin A stimulation. The MERBiT cells were transfected with the indicated siRNAs for 2 days and then transfected with vectors for 1 day before treatment with or without antimycin A (50 nM) for 1 h, and then the luminescence was measured. Data are mean ± s.e.m. (n = 3, triplicate). Statistical significance was analyzed by one-way analysis of variance (ANOVA) (a, b, e, g, h). P values are indicated as *p < 0.05; **p < 0.01; ****p < 0.0001; n.s., not significant.