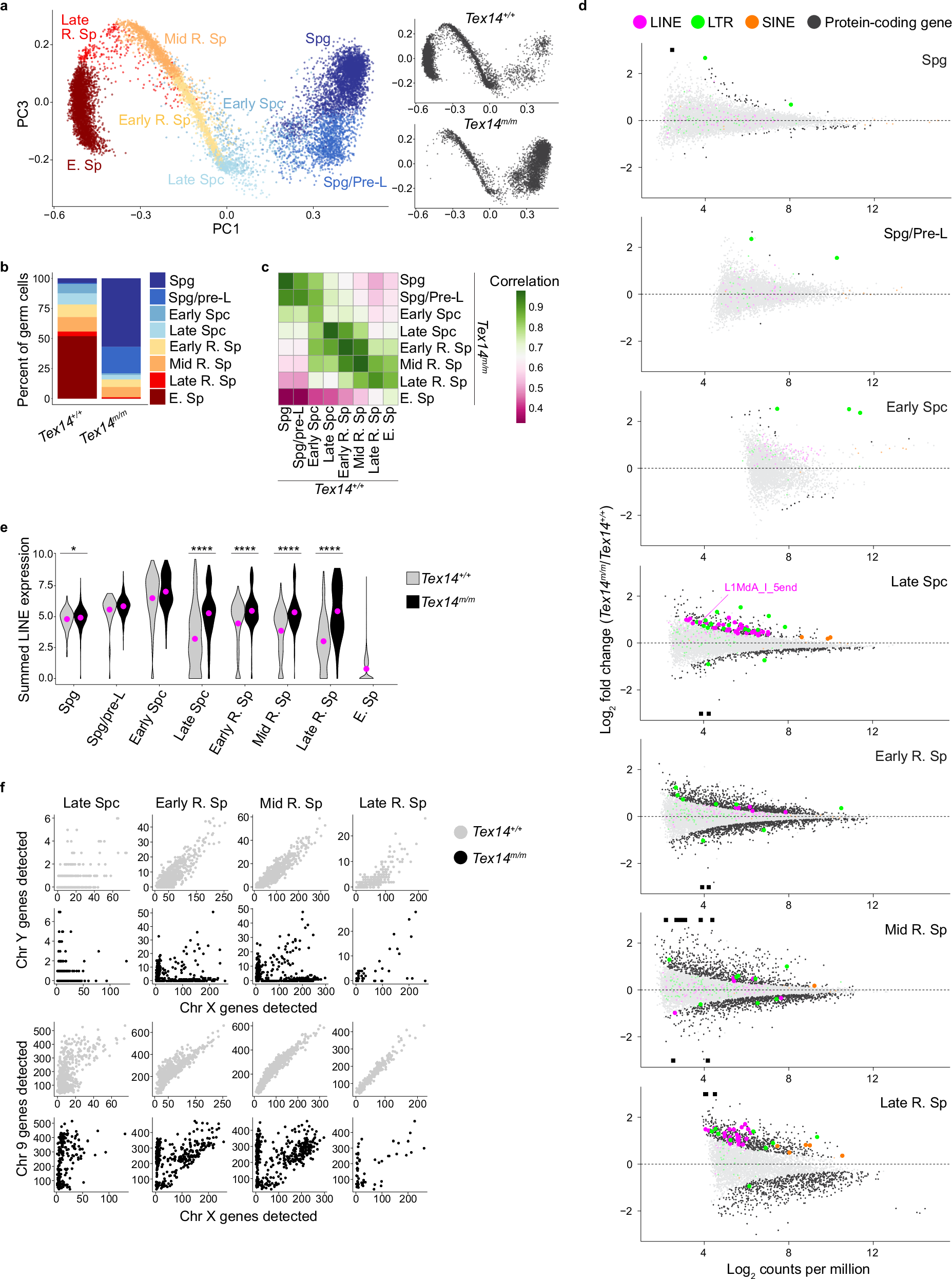
Fig. 7: RNA expression landscape of Tex14m/m mutants.
From: Intercellular bridges are essential for transposon repression and meiosis in the male germline

a All Tex14+/+ and Tex14m/m germ cells were positioned by batch-corrected principal component (PC) 1 and PC3. Cells are colored by their cell identity and follow the expected developmental trajectory from right to left. Spg, spermatogonia; Spg/Pre-L, spermatogonia and preleptotene cells; Early Spc, early spermatocytes; Late Spc, late spermatocytes; Early R. Sp, early round spermatids; Mid R. Sp, mid-trajectory round spermatids; Late R. Sp, late round spermatids; E. Sp, elongating spermatids. Inset panels on the right show the positions of Tex14+/+ (top) and Tex14m/m (bottom) cells. b Distribution of germ cell identities in Tex14+/+ and Tex14m/m. The height of blocks within each vertical bar corresponds to the proportion of each colored cell identity among germ cells of each genotype. c Heatmap depicting Pearson correlation of normalized pseudo-bulk expression among Tex14+/+ and Tex14m/m germ cell categories. d MA plots showing a comparison of expression of individual genes (black) and TEs (pink/green/orange) between Tex14+/+ and Tex14m/m using pseudo-bulk datasets created for each germ cell category. Pink, long interspersed nuclear element (LINE); green, long terminal repeat (LTR) retrotransposon; orange, short interspersed nuclear element (SINE). Points with high fill color intensity correspond to differentially expressed genes or TEs (FDR ≤ 0.05) and points with low color intensity correspond to non-differentially expressed genes or TEs. Black squares correspond to outlier genes whose expression ratio falls outside the bounds of the plot. e Violin plots showing the distribution of log2 transformed total LINE expression summed across all LINE families within each cell of an assigned germ cell category. Pink points correspond to the mean value for each category. Quadruple-asterisk represents p < 0.0001, triple-asterisk represents p < 0.001, double-asterisk represents p < 0.01, and a single-asterisk represents p < 0.05 in two-sided Wilcoxon tests. Exact p values: Spg p = 0.025, Spg/Pre-L p = 0.311, Early Spc p = 0.114, Late Spc p = 7.15E-26, Early R. Sp P = 8.85E-09, Mid R. Sp p = 1.23E-35, Late R. Sp p = 1.96E-12. f Scatterplots showing the number of X chromosome (Chr X) genes detected in each cell (x-axis) versus Y chromosome (Chr Y; y-axis, top rows) and versus chromosome 9 (Chr 9; y-axis, bottom rows) genes detected for late spermatocytes through late round spermatids (left to right, columns). Source data and results of statistical analyses are provided as a Source Data file.