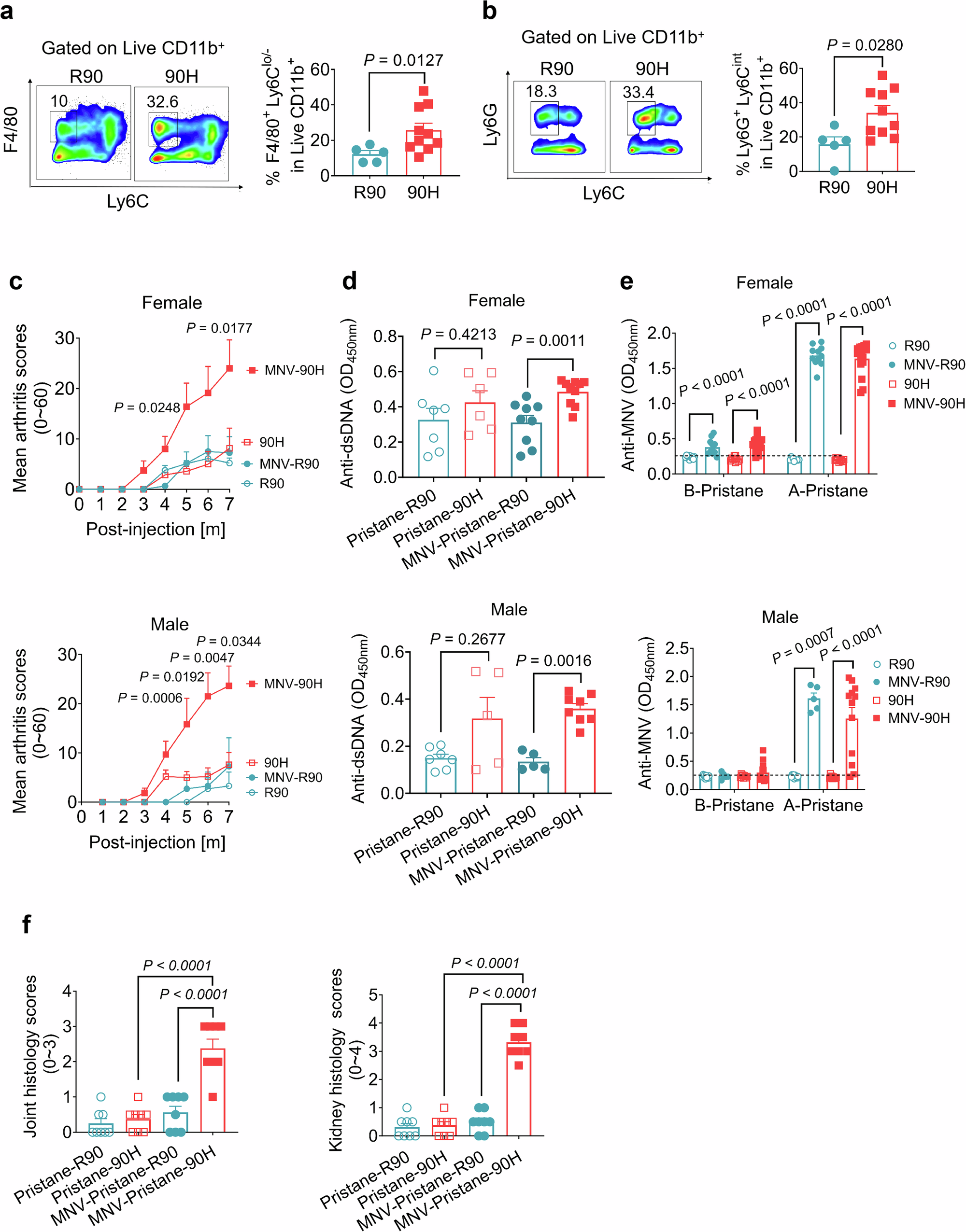
Fig. 2: MNV aggravates pristane-induced lupus in BQ.Ncf190H mice.

Gating and population of immune cells in the peritoneal cavity of the male 90H mice 3 days after pristane injection. a Macrophages (CD11b+ F4/80+ Ly6C−) (R90: n = 5; 90H; n = 10). Data were analyzed by the Mann-Whitney test (two-tailed) and presented as mean ± SEM. b Neutrophils (CD11b+ Ly6G+ Ly6C−) (R90: n = 5; 90H; n = 10). Data were analyzed by the Mann-Whitney test (two-tailed) and presented as mean ± SEM. c Mean arthritis scores before and after pristane injection (0–7 months) in female (R90: n = 9; 90H: n = 7; MNV-R90: n = 12; MNV-90H: n = 8) and male (R90: n = 7; 90H: n = 5; MNV-R90: n = 7; MNV-90H: n = 6) mice, with and without MNV infection. MNV-R90 vs MNV-90H. Data were analyzed by the Mann-Whitney test (two-tailed) and presented as mean ± SEM. d Levels of anti-dsDNA antibodies in non-MNV infected female mice (Pristane-R90: n = 7 and Pristane-90H: n = 6) and male mice (Pristane-R90: n = 7 and Pristane-90H: n = 5) and MNV infected female mice (MNV-Pristane-R90: n = 9 and MNV-Pristane-90H: n = 10) and male mice (MNV-Pristane-R90: n = 5 and MNV-Pristane-90H: n = 8) seven months post-injection of pristane. Data were analyzed by the Mann-Whitney test (two-tailed) and presented as mean ± SEM. e Levels of anti-MNV antibodies in non-MNV infected female mice (Pristane-R90: n = 10 and Pristane-90H: n = 10) and male mice (Pristane-R90: n = 10 and Pristane-90H: n = 10) and MNV-infected female mice (MNV-Pristane-R90: n = 11 and MNV-Pristane-90H: n = 17) and male mice (MNV-Pristane-R90: n = 5 and MNV-Pristane-90H: n = 12). Data were analyzed by the Mann-Whitney test (two-tailed) and presented as mean ± SEM. f Statistics of histology scores of joints and kidneys seven months post-injection of pristane (n = 8 per group). Data were analyzed using one-way ANOVA and presented as mean ± SEM.