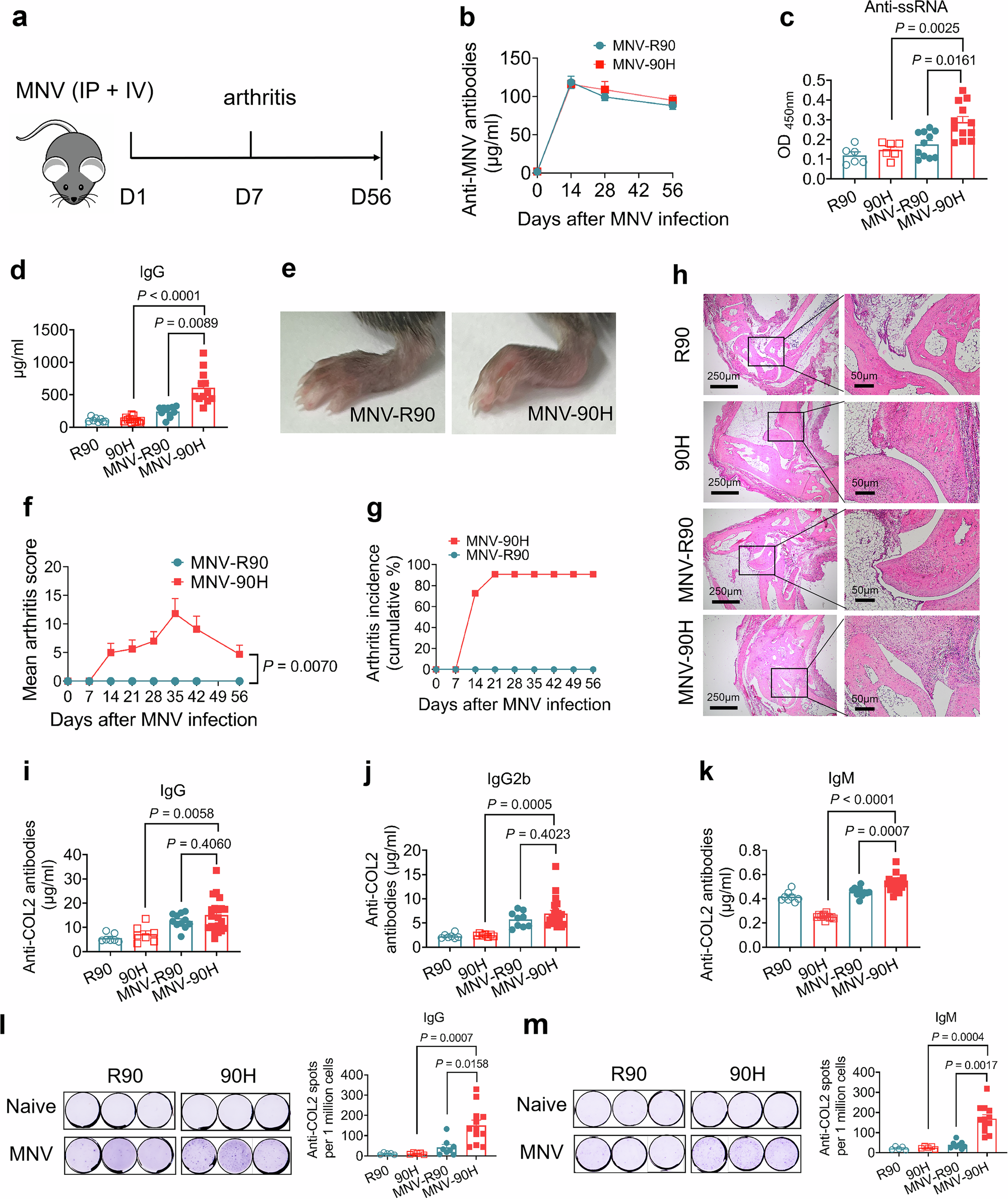
Fig. 5: Non-mucosal MNV infection induces lupus arthritis in BQ. Ncf190H mice.

a Timeline of MNV infection in male mice by i.v. and i.p. injection. b Anti-MNV antibodies on days 0, 14, 28, and 56. c Anti-ssRNA antibodies on day 21 (R90: n = 6; 90H: n = 6; MNV-R90: n = 11; MNV-90H: n = 12). Data were analyzed using one-way ANOVA and presented as mean ± SEM. d IgG production on day 21 (R90: n = 8; 90H: n = 12; MNV-R90: n = 11; MNV-90H: n = 12). Data were analyzed using one-way ANOVA and presented as mean ± SEM. e Representative paws on day 21. f Mean arthritis score (MNV-R90: n = 8; MNV-90H: n = 11). Data were analyzed by the Mann-Whitney test (two-tailed) and presented as mean ± SEM. g Arthritis incidence (n = 9 per group). h Representative HE staining of the joints (n = 4, magnification x 2.5 and x 10). i Anti-collagen II (COL2) IgG antibodies (R90: n = 7; 90H: n = 7; MNV-R90: n = 11; MNV-90H: n = 20). Data were analyzed using one-way ANOVA and presented as mean ± SEM. j Anti-COL2 IgG2b antibodies (R90: n = 7; 90H: n = 7; MNV-R90: n = 9; MNV-90H: n = 20). Data were analyzed using one-way ANOVA and presented as mean ± SEM. k Anti-COL2 IgM antibodies (R90: n = 8; 90H: n = 11; MNV-R90: n = 11; MNV-90H: n = 18). Data were analyzed using one-way ANOVA and presented as mean ± SEM. The level of anti-COL2 antibodies was measured in mouse sera on day 21 by ELISA. l, m Representative B cell-ELISpot and statistics of total anti-COL2 IgG and IgM ASCs in the spleen were shown (R90: n = 5; 90H: n = 5; MNV-R90: n = 8; MNV-90H: n = 12). Data were analyzed using one-way ANOVA and presented as mean ± SEM.